设为首页
|
收藏网址
只需一步,快速开始
微信登录,快人一步
扫码登录更安全
登录
|
注册帐号
|
找回密码
搜索
热门搜索:
东华能源
共青河新城
学校
房产
茂名高铁
经济数据
本版
帖子
用户
关注抖音号
关注公众号
下载APP
扫码关注抖音号
扫码关注公众号
扫码关注APP
快捷导航
首页
网站首页
论坛
茂名在线论坛
食品安全抽检投票
食品安全抽检投票
求职网
茂名求职网
APP
关于我们
关于我们
茂名论坛
»
论坛
›
互动茂名
›
话说茂名
›
茂名南站跨市客运快线(覆盖市区/信宜/高州/化州)
话说茂名
查看:
1792
|
回复:
4
[今日关注]
茂名南站跨市客运快线(覆盖市区/信宜/高州/化州)
[复制链接]
KUN007
KUN007
当前离线
主题
0
回帖
精华
大学生
发表于 2025-12-21 18:00
|
显示全部楼层
|
阅读模式
|
来自:茂名在线安卓版
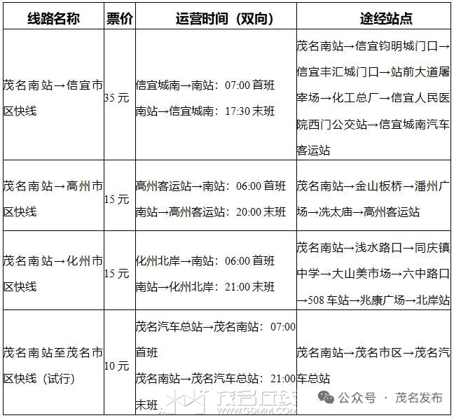
茂名南站跨市客运快线(覆盖市区/信宜/高州/化州)
回复
举报
花开蝴蝶来
花开蝴蝶来
当前离线
主题
0
回帖
精华
高中生
发表于 2025-12-22 03:41
|
显示全部楼层
|
来自:茂名在线安卓版
意思是化州 高州除了开多一条附线,还有这快线?快线是走高速的嘛?不可能吧服务这么好
回复
支持
反对
举报
花开蝴蝶来
花开蝴蝶来
当前离线
主题
0
回帖
精华
高中生
发表于 2025-12-22 03:44
|
显示全部楼层
|
来自:茂名在线安卓版
有快线比打滴香多了,十分香那种
回复
支持
反对
举报
西城Jelly
西城Jelly
当前离线
主题
0
回帖
精华
学前班
发表于 2025-12-22 05:16
|
显示全部楼层
|
来自:茂名在线安卓版
坐快线的话,茂名到化州市区1个钟可能实现吗
回复
支持
反对
举报
不要见怪
不要见怪
当前离线
主题
0
回帖
精华
研究生
发表于 2025-12-22 11:06
|
显示全部楼层
化州线居然走沈海高速?这个值得拥有
回复
支持
反对
举报
返回列表
B
Color
Image
Link
Quote
Code
Smilies
您需要登录后才可以回帖
登录
|
注册帐号
本版积分规则
发表回复
回帖后跳转到最后一页
友情链接:
关于我们
|
商业合作
|
法律声明
|
手机版
返回顶部
返回列表
快速回复
在线沟通请点我
客服1
客服2