QQ登录

只需一步,快速开始

微信登录,快人一步

扫码登录更安全

登录 | 注册帐号 | 找回密码

茂名论坛

  • 关注抖音号
  • 关注公众号
  • 下载APP
  • 扫码关注抖音号
  • 扫码关注公众号
  • 扫码关注APP
快捷导航
查看: 21162|回复: 148

[今日关注] 重磅!罗茂高铁真的要来了

[复制链接]
本帖最后由 清信^0^ 于 2025-12-29 15:51 编辑

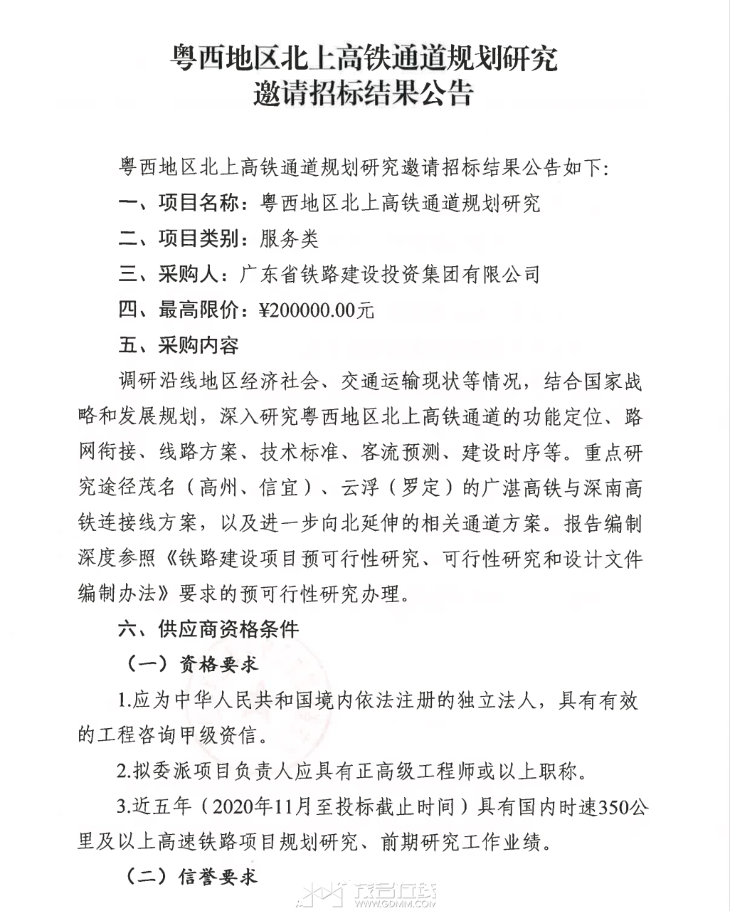
调研沿线地区经济社会、交通运输现状等情况,结合国家战略和发展规划,深入研究粤西地区北上高铁通道的功能定位、路网街接、线路方案、技术标准、客流预测、建设时序等。重点研究途径茂名(高州、信宜)、云浮(罗定)的广湛高铁与深南高铁连接线方案,以及进一步向北延伸的相关通道方案。报告编制深度参照《铁路建设项目预可行性研究、可行性研究和设计文件编制办法》要求的预可行性研究办理。
6666666.jpg
555555555.jpg
 楼主| 发表于 2025-12-29 15:50 | 显示全部楼层 |来自:茂名在线安卓版茂名在线APP
2025年12月29日,粤西地区北上高铁通道规划研究邀请招标结果公告,其中中标单位是中铁二院工程集团有限责任公司。

 楼主| 发表于 2025-12-29 15:51 | 显示全部楼层 |来自:茂名在线安卓版茂名在线APP
重点研究途径茂名(高州、信宜)、云浮(罗定)的广湛高铁与深南高铁连接线方案,以及进一步向北延伸的相关通道方案。
 楼主| 发表于 2025-12-29 16:15 | 显示全部楼层 |来自:茂名在线安卓版茂名在线APP
原件
20251229161442front2_0_3344001_Fh6Chg-JnAMsqLS15-y2NdPZYmby.png
20251229161442front2_0_3344001_FilAL55C1tTo2ZcKbkcceH_Cze3j.png
发表于 2025-12-29 16:22 | 显示全部楼层
最紧要快!无论那条我都绝对支持。
岑茂也好,罗信高茂也好。
因为不用地方出钱,省妈想做那条就做那条,当地都会无私配合的。
希望别再走那么多弯路了,不停地作报告,入规论证,反反复复,希望这次最符合期望的线路一锤定音时不我待。
 楼主| 发表于 2025-12-29 16:23 | 显示全部楼层 |来自:茂名在线安卓版茂名在线APP
其实广湛高铁与深南高铁茂名至罗定连接线这个方案完美解决信宜、高州通高铁问题,这条高铁连接线既可以东进大湾区又可以北上内陆。
看来可能是要按广东省国土规划那条线路的走向来走,到罗定以后,走清远北上,这都是在广铁势力范围内好办点
现在才调研?
发表于 2025-12-29 16:32 | 显示全部楼层
这是好事!希望这个支线能解决高州,信宜通高铁的难题。也希望,化州至茂名段的铁路能改造提速。
那现在又到线路比选的精彩时刻了,究竟罗信之间是走北线还是南线
真的太好了,很期待高信早日通上高铁。
不可能,隔壁仔都说了山东规划不再建设高铁。广东应该要执行。
麻花茂高铁砖家晕河谬、下盐吹、膏梁大颠正快马赶到
清信^0^ 发表于 2025-12-29 15:51
重点研究途径茂名(高州、信宜)、云浮(罗定)的广湛高铁与深南高铁连接线方案,以及进一步向北延伸的相关 ...

睇来这个规划图不是空穴来风!
20251229164804front2_0_3290639_FkVTh7bEDbsYqOqu7hIwAp9vzRHU.jpg
20251229164804front2_0_3290639_FhmQxdRRw-FO0EqIH-H2jjlPq024.jpg
20251229164804front2_0_3290639_Flt4WBq-kxyJS6hixenY58glVVda.png
公理长存,正义必胜,论坛麻花茂砖家脸被打肿
您需要登录后才可以回帖 登录 | 注册帐号

本版积分规则

友情链接:
返回顶部
返回列表 快速回复