QQ登录

只需一步,快速开始

微信登录,快人一步

扫码登录更安全

登录 | 注册帐号 | 找回密码

茂名论坛

  • 关注抖音号
  • 关注公众号
  • 下载APP
  • 扫码关注抖音号
  • 扫码关注公众号
  • 扫码关注APP
快捷导航
123
话说茂名 发新帖
楼主: 风横月卧

[深读茂名] 话说城市中心学之信宜

[复制链接]
春江美景 发表于 2026-1-1 19:45
阳春的火车站现在连个人影都无,去那了来来去去都在旧城区消费去了,什么通火车可以拉动经济那不一定,阳 ...

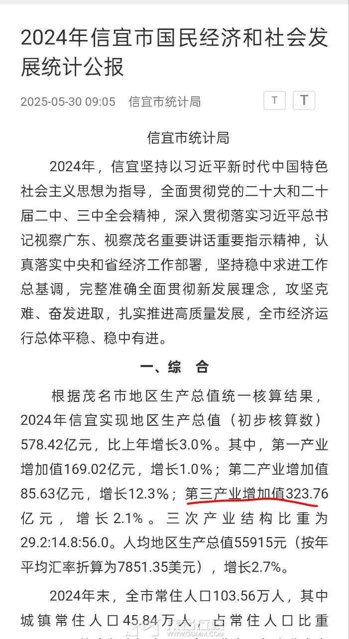
那为什么信宜第三产业GDP堪比博罗呢,信宜没工业人口流失几十万,博罗工业全省第二,人口流入20多万,常住人口也比信宜还多20万。
你说怎么统计的,谁看的懂
20260101210451front2_0_3385727_FpdPg29wQ_kU9MdM-nBYudGw5NBv.jpg
20260101210451front2_0_3385727_FuaZTOrT2BzhKSoIh4Wu-5PABqA7.jpg
风横月卧 发表于 2026-1-1 20:20
我去过阳春两次,都忘记了。有一条河,河边附近一条来街。然后一直上去就是新城。。

呵呵确实是,河两岸建筑物都是私人的五花八门形状不一,看起来很落后,但是商业气纷很好每天人来人住做买卖,繁荣昌盛。新城区商业气纷比较差。
成哥 发表于 2026-1-1 21:09
那为什么信宜第三产业GDP堪比博罗呢,信宜没工业人口流失几十万,博罗工业全省第二,人口流入20多万,常 ...

因为第三产业很少纳入经济普查,一产二产一普查数据就变小了,为了面子,把三产数据调整增加。所以统计是忽悠上级也忽悠下级以及老百姓,每次普查数据都成问题,但每次数据都是增长出色?老百姓无须为他担心,也无必要为他们的业绩来吹,多学学阳东人,无一个人去关心,GDP的多少,只关心自己的收入,说真粤西未有一个县市有阳东富裕,阳东很多农村都建有六到七层楼房专门出租收入的同深圳东莞的农村类似。他们不单有租金收入,还大量做生意,比如物流,海产,工厂,商业等等,人民非常富裕,粤西的农村那能同阳东的农村比?但是他们的GDP是不高的,难道你高就是富裕?多点实地了解,所以说那些数字游戏我从来不感冒。也很反感那些吃牛的官员,拿了国家的薪酬只吹牛不做事。
您需要登录后才可以回帖 登录 | 注册帐号

本版积分规则

友情链接:
返回顶部
返回列表 快速回复