QQ登录

只需一步,快速开始

微信登录,快人一步

扫码登录更安全

登录 | 注册帐号 | 找回密码

茂名论坛

  • 关注抖音号
  • 关注公众号
  • 下载APP
  • 扫码关注抖音号
  • 扫码关注公众号
  • 扫码关注APP
快捷导航
楼主: 罗州郡

[今日关注] 你好2026,化州1月城乡建设美景欣赏

[复制链接]
 楼主| 发表于 2026-1-27 17:08 | 显示全部楼层
粤西情怀 发表于 2026-1-27 15:08
我觉得杨梅客运中心项目也是时候回归了,2026年,多间大型公司会投产,带来的人流会多不少,杨梅客运中心 ...

原来的客运中心这个位置不错,有2个安置区,几条村庄,又处在十字路口,人流量大。搞2栋商品楼,加1个购物中心,生意应该会很不错。
 楼主| 发表于 2026-1-27 17:34 | 显示全部楼层
粤西情怀 发表于 2026-1-27 14:51
建设楼盘的时机成熟了,要是5年内能把机场大道旁边这些地块都建设好,再加上建设空港医院的话,杨梅的发 ...


新兴南站的设计不错,通过高架开到进站口,设计是过路站中最高级的,比茂名南,阳江北,阳春东,吴川站强多了。
新兴南站.jpg

新兴南站2.jpg
 楼主| 发表于 2026-1-27 17:48 | 显示全部楼层 |来自:茂名在线苹果版茂名在线APP

20260127174805front1_0_3381721_FshwFHRV_m3V1pfhMVeJ3z14epiV.jpg
发表于 2026-1-27 18:29 | 显示全部楼层
ScreenShot_2026-01-27_180728_178.png

吴川机场片区    2026.01.26卫星图


行政区域的地域界限,就是一条鸿沟,近在咫尺,远在千里。


 楼主| 发表于 2026-1-27 21:09 | 显示全部楼层 |来自:茂名在线苹果版茂名在线APP
不要见怪 发表于 2026-1-27 18:29
吴川机场片区    2026.01.26卫星图

行政区域的地域界限,就是一条鸿沟,近在咫尺,远在千里。

不指望这条路,我更期待空港大道二期
 楼主| 发表于 2026-1-27 22:46 | 显示全部楼层 |来自:茂名在线苹果版茂名在线APP
圣基广场在这个位置,规划建5栋
20260127224536front1_0_3381721_FkTfNStwY2nReNbha0diinL646Mh.jpg
 楼主| 发表于 2026-1-28 08:41 | 显示全部楼层 |来自:茂名在线苹果版茂名在线APP
珠台段施工
20260128084049front1_0_3381721_Fi9s055vY8JfEe2NqxzkGfAZ-MKd.jpg
 楼主| 发表于 2026-1-28 08:41 | 显示全部楼层 |来自:茂名在线苹果版茂名在线APP
空港区
20260128084125front1_0_3381721_Flb1VQAp2X2-4qVtXfy5RZm7dhDF.jpg
 楼主| 发表于 2026-1-28 08:51 | 显示全部楼层 |来自:茂名在线苹果版茂名在线APP
村BA场地已经搭好
20260128085138front1_0_3381721_FocIlb9MhiJGNXYmpgYfayAfDuLL.jpg
20260128085138front1_0_3381721_FgHHjGYn7eNFgUT0N-zvlilerzR9.jpg
发表于 2026-1-28 09:25 | 显示全部楼层
不要见怪 发表于 2026-1-27 18:29
吴川机场片区    2026.01.26卫星图

行政区域的地域界限,就是一条鸿沟,近在咫尺,远在千里。

看到这幅图,每人都会火冒三丈,这TMD真的不是人能干得出来的事,一拖再拖算什么回事,这种区域保护主义和保护政策在现时还这样流行吗?
发表于 2026-1-28 09:28 | 显示全部楼层
罗州郡 发表于 2026-1-27 21:09
不指望这条路,我更期待空港大道二期

空港大道二期即使建设好,也只不过是离机场近一点而已,吴川段不修建,也一样被卡脖子,通通小车,小货车还行,大货车和货柜车就很难了,别人的村道会有人阻拦你。
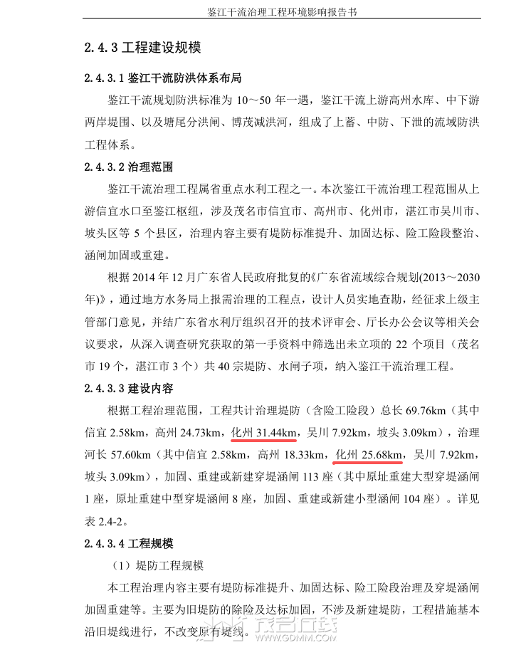
 楼主| 发表于 2026-1-28 09:28 | 显示全部楼层


鉴江干流治理工程,化州是主力
化州.png
发表于 2026-1-28 09:32 | 显示全部楼层

期待它建设成功的那一天!希望它能有多点观景台和凉亭供游客休息观景。
发表于 2026-1-28 09:39 | 显示全部楼层
罗州郡 发表于 2026-1-27 12:25
鉴江干流治理官地村段

官地这江堤路的护坡要好好搞一下,美化一下,最起码铺点草皮回来也好。
 楼主| 发表于 2026-1-28 09:44 | 显示全部楼层
粤西情怀 发表于 2026-1-28 09:28
空港大道二期即使建设好,也只不过是离机场近一点而已,吴川段不修建,也一样被卡脖子,通通小车,小货车 ...

空港大道建好,先通小车,货车可以走沈海高速
您需要登录后才可以回帖 登录 | 注册帐号

本版积分规则

友情链接:
返回顶部
返回列表 快速回复