QQ登录

只需一步,快速开始

微信登录,快人一步

扫码登录更安全

登录 | 注册帐号 | 找回密码

茂名论坛

  • 关注抖音号
  • 关注公众号
  • 下载APP
  • 扫码关注抖音号
  • 扫码关注公众号
  • 扫码关注APP
快捷导航
12
话说茂名 发新帖
楼主: 云河茂

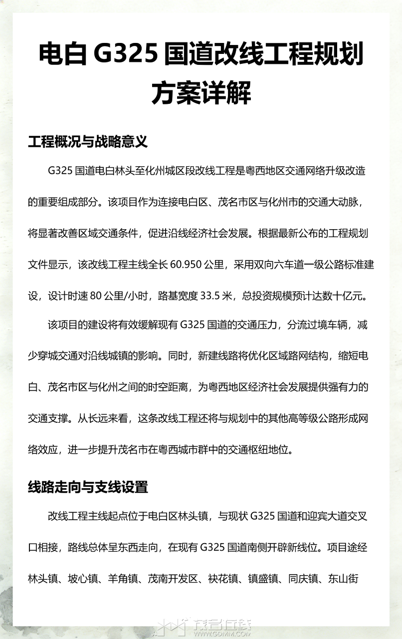
[今日关注] 超100亿大投资!茂名市区建设新通道连接电白东部八镇及化州!以后去市区方便了!

[复制链接]
半死不活的,那霍到观珠全线贯通起码还要十点
半死不活的,那霍到观珠全线贯通起码还要十年
云河茂 发表于 2026-1-2 13:56
这个真是茂名城建大气体现,向东向南靠海思路,设立中组团连接北、南组团,实现向南靠海发展。通过325国道 ...

到处都是路,路的旁边要不是森林就是湖泊,主打一个零碳风景
下盐仓WXH 发表于 2026-1-3 21:26
确实去茂东收费站更方便了!可惜电白东北部很多镇都有高速口了呐!不然茂东收费站得起飞啊!话说回来这也 ...

你住在茂名南站附近?
大茂名小市民 发表于 2026-1-3 12:54
到羊角货场那段不是已经通车了吗?北延线就差山阁和高州段了吧!那边还没开工吧!

我说的是羊角坡头路口到分界那段
贡园大道中标了,还要很久才能开工的
看了这个是东西走向
20260212193240front2_0_3270562_FnFeuy_-VcUzTdXFYwGMqXSiKEif.png
能不能划条全线的示意图,这样一段段的看不出效果
37214728 发表于 2026-2-13 23:43
能不能划条全线的示意图,这样一段段的看不出效果

看不懂就去看我2025年11月12日发的帖吧!标题是:坡心横向一级公路最新进展。https://share.gdmm.com/wap/thread/view-thread/tid/3420634/share_user_id/3250941
您需要登录后才可以回帖 登录 | 注册帐号

本版积分规则

友情链接:
返回顶部
返回列表 快速回复