QQ登录

只需一步,快速开始

微信登录,快人一步

扫码登录更安全

登录 | 注册帐号 | 找回密码

茂名论坛

  • 关注抖音号
  • 关注公众号
  • 下载APP
  • 扫码关注抖音号
  • 扫码关注公众号
  • 扫码关注APP
快捷导航
查看: 3719|回复: 14

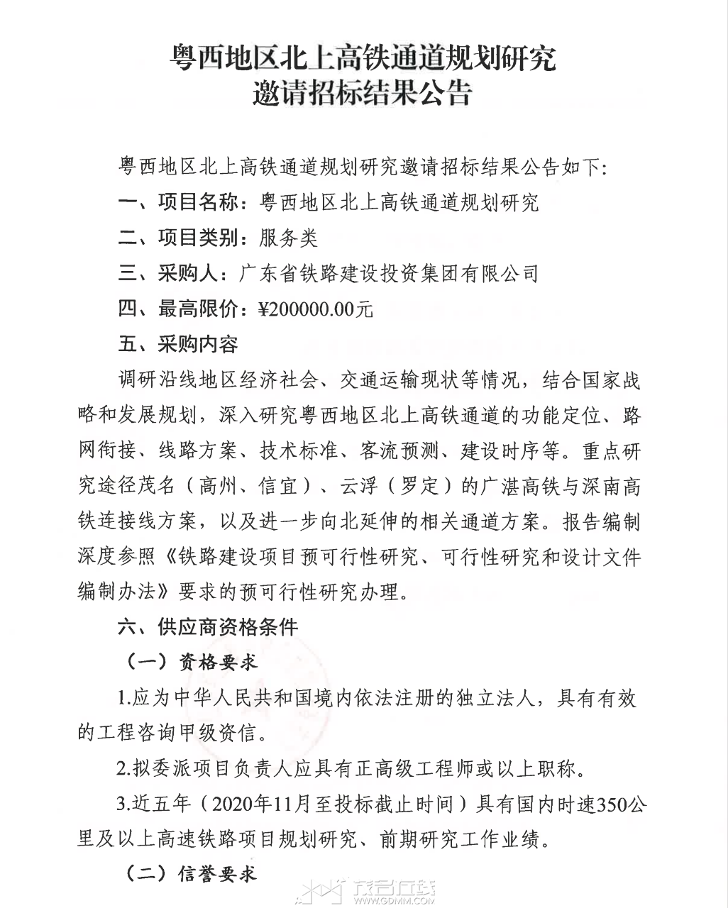
[今日关注] 罗茂高铁:高州、信宜通高铁最快最容易实施的方案。

[复制链接]
发表于 2026-1-21 21:00 | 显示全部楼层 |阅读模式
本帖最后由 粤西高凉人 于 2026-1-21 21:08 编辑

    在广东“一核一带一区”建设向纵深推进的关键阶段,粤西北部的高州、信宜等县市始终面临着高铁覆盖缺失的发展瓶颈。而深南高铁与广湛高铁罗定至茂名连接线(简称“罗茂高铁”)的规划推进,正以其独特的区位优势、高效的推进逻辑和深远的战略价值,成为破解当地“无高铁”困局的最快、最易实施的优选方案,为粤西区域协调发展注入强劲动能。

    罗茂高铁的核心优势,首在于全程省内闭环带来的高效推进保障。这条全长约170公里、设计时速350公里的高铁线路,初步规划采用“罗定北站→信宜站→高州站→茂名南站”的走向,全程位于广东境内,彻底规避了跨省项目需统筹多层级部门、协调用地资金分配的复杂流程。相较于原岑茂高铁跨省方案,罗茂高铁由省级主导推进,审批流程更简洁、资源统筹更高效,从根本上缩短了论证周期、提升了实施可行性。2025年12月,中铁二院成功中标粤西北上高铁通道规划研究项目,标志着罗茂高铁作为优先论证方案正式进入预可行性研究阶段,为后续推进奠定了坚实基础。

    路网协同的战略价值,让罗茂高铁超越了单纯的县域连接线定位。线路向北衔接深南高铁罗定北站,未来可延伸至肇庆、清远地区,接入贵广高铁与广清永高铁,打通粤西通往华中内陆的快速通道;向南通过茂名南站融入广湛高铁枢纽,经湛海高铁直达海南自贸港,最终构建起“北接内陆、南连自贸港”的黄金交通廊道。这种“承北启南”的路网格局,不仅能让高州、信宜终结“县域无高铁”的历史,更能使两地至广州、深圳的通行时间压缩至1.5小时左右,让沿线300多万群众深度融入大湾区“1.5小时生活圈”。同时,该线路与湛海高铁“十五五”建成运营规划高度契合,将共同形成“云浮—茂名—湛江—海南”的快速交通廊道,强化区域交通协同效应,提升粤西在全国高铁网络中的枢纽地位。

    从推进时序来看,罗茂高铁已形成清晰明确的实施路径,进一步印证了其“易实施”的特质。2026年作为关键窗口期,项目将全力冲刺纳入国家“十五五”铁路规划;2027年计划完成可研批复,同步启动勘察设计与征地拆迁工作;2028年正式开工建设,2031年前后实现主线贯通并接入全国高铁网络;远期将推动向北延伸,全面融入国家高铁骨干网。这一系列节点的有序推进,得益于多重基础保障:广东省国土空间规划已明确布局该通道,罗定北站预留了接轨条件,沿线群众支持度高涨,更有省级层面的统筹协调与资金用地保障。

    罗茂高铁的建设,更是一场惠及民生与赋能产业的双重革命。交通层面,它将填补粤西北上高铁通道的空白,大幅降低跨区域出行成本,让高州、信宜群众的出行选择更加多元高效;经济层面,沿线丰富的特色农业、文旅资源将借高铁之便,深度对接大湾区广阔市场与海南自贸港政策优势,加速劳务流通与产业升级,为县域经济注入新活力;区域协同层面,它将强化粤北与粤西的联系,助力粤西北部深度融入大湾区发展格局,推动形成“交通带产业、产业兴城市”的良性循环。

    从县域民生期盼到区域发展战略,罗茂高铁的意义早已超越一条交通线路本身。它是高州、信宜通高铁的最优选方案,更是重塑粤西交通格局、撬动区域高质量发展的新引擎。随着2026年纳入国家规划的冲刺推进,这条凝聚着数百万群众期盼的高铁线路,终将在粤西大地铺就开来,让“县县通高铁”的梦想照进现实,为广东区域协调发展写下浓墨重彩的一笔。
0000000.jpg
11111111111111.jpg

 楼主| 发表于 2026-1-21 21:09 | 显示全部楼层 |来自:茂名在线安卓版茂名在线APP
从县域民生期盼到区域发展战略,罗茂高铁的意义早已超越一条交通线路本身。它是高州、信宜通高铁的最优选方案,更是重塑粤西交通格局、撬动区域高质量发展的新引擎。随着2026年纳入国家规划的冲刺推进,这条凝聚着数百万群众期盼的高铁线路,终将在粤西大地铺就开来,让“县县通高铁”的梦想照进现实,为广东区域协调发展写下浓墨重彩的一笔。
 楼主| 发表于 2026-1-21 21:35 | 显示全部楼层 |来自:茂名在线安卓版茂名在线APP
粤西地区北上高铁通道
20260121213352front2_0_3354975_Fh6Chg-JnAMsqLS15-y2NdPZYmby.png
20260121213352front2_0_3354975_FilAL55C1tTo2ZcKbkcceH_Cze3j.png
20260121213351front2_0_3354975_FhGhQLQLfWYpAqjakJRhBv7fea80.jpg
20260121213351front2_0_3354975_FuyBuN0R1dvFyxoL0ce64BEyYSW5.jpg
 楼主| 发表于 2026-1-22 00:37 | 显示全部楼层 |来自:茂名在线安卓版茂名在线APP
粤西地区北上高铁通道(罗茂高铁)方案它将连通广湛高铁、深南高铁、贵广高铁以及即将建设的广清永高铁,它将是海南和粤西地区又一条通往北上的高铁通道。
20260122003035front2_0_3354975_FhIQWlOZd8CLdGFmKK0Qd4cZqEWU.jpg
发表于 2026-1-22 06:10 | 显示全部楼层
好像你说了算似的,一个研究招标激动的
发表于 2026-1-22 08:11 | 显示全部楼层
[size=0.3em]ScreenShot_2026-01-10_084137_910.png (743.71 KB, 下载次数: 1)
下载附件
[color=rgb(153, 153, 153) !important]2026-1-10 12:05 上传





广东省最应该建设的是罗廉高铁,(深南高铁)罗定--信宜--高州--化州--廉江南(接合湛高铁)!


(已经在省十五五建言专栏留言!)



平衡广东粤西山区县市百姓出行!完善广东铁路网络!完美衔接岑茂高铁、桂玉湛高铁


谁赞成?谁反对?


(自私自利的都应送石滩农场)


不接受反驳

发表于 2026-1-22 10:22 | 显示全部楼层
关于罗茂高铁,等广东十五五出台或有新消息再发吧。
急不来,旧消息没必要发了
发表于 2026-1-22 10:59 | 显示全部楼层
我觉得不应该接入茂名南站,为了扩大受益人群,应该过了高州后往西南方向走,在茂名老市区设置茂名北站,然后继续往西走,设置化州南站,然后往南,穿过吴川机场设机场站,然后往南在湛江东站接入广湛高铁。(纯粹个人意见)
 楼主| 发表于 2026-1-22 14:30 | 显示全部楼层 |来自:茂名在线安卓版茂名在线APP
看戏的 发表于 2026-1-22 10:22
关于罗茂高铁,等广东十五五出台或有新消息再发吧。
急不来,旧消息没必要发了

这不算是旧消息,罗茂高铁可以肯定是已经纳入省铁路十五五规划并争取纳入国家铁路十五五规划,有些人居然还在幻想原岑茂线和赣州西延线,这些线路根本就不可能存在的,所以才发文明晰事实。
 楼主| 发表于 2026-1-22 14:33 | 显示全部楼层 |来自:茂名在线安卓版茂名在线APP
不要见怪 发表于 2026-1-22 08:11
ScreenShot_2026-01-10_084137_910.png (743.71 KB, 下载次数: 1)
下载附件
2026-1-10 12:05 上传

你这个建言无用的,化州还是实实在在争取河茂铁路提速改造开行动车吧。
 楼主| 发表于 2026-1-22 14:48 | 显示全部楼层 |来自:茂名在线安卓版茂名在线APP
KB08 发表于 2026-1-22 10:59
我觉得不应该接入茂名南站,为了扩大受益人群,应该过了高州后往西南方向走,在茂名老市区设置茂名北站,然 ...

茂名政府刚发文都已经说得很清楚了,以茂名南站为枢纽,河茂铁路改造形成联动。
20260122144511front2_0_3354975_FlCLQwrJYpYzzHpkyAAri3ITX5_A.png
发表于 2026-1-22 17:07 | 显示全部楼层
粤西高凉人 发表于 2026-1-22 14:48
茂名政府刚发文都已经说得很清楚了,以茂名南站为枢纽,河茂铁路改造形成联动。

我们无力改变政府的决定,就是吐槽一下而已
直接罗信高化 吴川机场 湛江,不是更好吗?非要接茂名南?
 楼主| 发表于 2026-1-23 18:42 | 显示全部楼层 |来自:茂名在线安卓版茂名在线APP
一条龙511 发表于 2026-1-22 20:29
直接罗信高化 吴川机场 湛江,不是更好吗?非要接茂名南?

茂名南站要做枢纽,化州有些人也不喜欢这条线路。
拜倒在楼主的小石榴裙下
您需要登录后才可以回帖 登录 | 注册帐号

本版积分规则

友情链接:
返回顶部
返回列表 快速回复