QQ登录

只需一步,快速开始

微信登录,快人一步

扫码登录更安全

登录 | 注册帐号 | 找回密码

茂名论坛

  • 关注抖音号
  • 关注公众号
  • 下载APP
  • 扫码关注抖音号
  • 扫码关注公众号
  • 扫码关注APP
快捷导航
查看: 2340|回复: 9

[今日关注] 高州市泗水镇政府一日四份模板文件答复,村务监督陷入“程序空转”困境

[复制链接]
本帖最后由 崔兆云 于 2026-1-30 20:56 编辑

尊敬的媒体朋友们:

我是高州市泗水镇凤塘村的村民财务监督代表,长期致力于推动村集体财务的公开透明,维护村民合法权益。然而,在依法行使监督权过程中,我们遭遇了镇政府的系统性形式主义应对,导致村务监督陷入“程序空转”的困境。现特向社会公开事实,恳请媒体予以关注,共同推动问题实质解决。
一、核心事实:监督遭遇“模板化”敷衍与逻辑矛盾

1. 信访遭遇“流水线式”回复
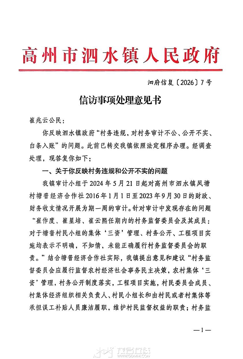
自2024年起,村民依法信访泗水镇政府13次雷同的答复。2026年1月29日,我同时又收到了泗水镇政府出具的四份《信访事项处理意见书》,文号分别为〔2026〕5号、6号、7号、8号。
经仔细比对,其中5号、7号、8号三份答复书,在“审计过程陈述”、“发现问题列举”、“整改意见建议”及“法律依据引用”等核心部分,内容、结构乃至措辞都高度一致,如同使用同一份底稿填充而成。
“针对不同时间、不同事由的独立举报,却在同一天收到如此雷同的答复,这只能说明镇政府不是在‘处理问题’,而是在‘生产文件’。这种“流水线”式的答复,彻底暴露了泗水镇信访工作的形式主义本质。

二. 审计结论与村账事实严重冲突
审计报告称:凤塘村塘普村小组2016年至2023年无上级拨款、无捐赠款,集体年收入不足百元。 村账凭证显示:2017-2019年村集体支出高达24万余元,多为“三无白条”(无票据、无经手人、无审批人),且存在阴阳账嫌疑。
关键矛盾:一个被认定为“零收入”的村小组,为何产生巨额支出?若真无资金流动,政府为何成立审计组?资金是否在“账外循环”?

三、监督困境:程序空转与权利架空

1. 自查自答,监督闭环失效
所有信访事项最终均转回被举报单位——泗水镇政府“自查自答”,形成“自己监督自己”的无效循环。
2. 否定村民监督资格
镇政府以“事项涉及集体利益,与个人无直接利害关系”为由,试图否定村民依法享有的民主监督权。
3. 导向高成本程序消耗
反复引导村民走行政复议或诉讼途径,利用司法程序的高门槛与长周期消耗村民维权意志。

四、问题实质:形式主义侵蚀基层治理公信力

此事不仅是村级财务问题,更暴露出基层治理中 “制度性敷衍” 的严重弊病。通过模板回复、程序回流、逻辑闭环等手段,实质监督被消解,信访机制在“最后一公里”失效,直接损害政府公信力与法治尊严。

五、村民公开呼吁

因在属地层面长期无法获得实质性解决,我们决定向社会公开求助,恳请:

1. 媒体监督
呼吁媒体介入调查,报道此事,穿透基层“程序高墙”,推动舆论监督。
2. 上级提级管辖
请求市级及以上纪检监察、审计部门提级办理,启动独立第三方审计,彻查24万元支出的真实来源与去向,并全面公开审计结果。
3. 问责形式主义
对泗水镇政府“一日四复”“模板答复”“程序空转”等行为进行严肃问责,整治基层敷衍塞责之风。
4. 保障村民监督权
明确村民依法享有村务财务监督权,不得以“与个人无直接利害关系”等理由推诿。

六、我们的信念

我们坚信法治,尊重程序。此次公开呼吁,并非宣扬“家丑”,而是出于对集体资产的责任、对真相的坚守。这24万元不仅是一笔糊涂账,更是检验基层权力是否敬畏人民、制度监督是否落到实处的试金石。

恳请社会各界关注、转发,共同推动基层治理回归实事求是、敬畏民意的正道!

村民财务监督代表:崔兆云及全体维权村民
2026年1月30日

20260130205411front2_0_3287271_Fp6F7Xtg8MJkl3tZMP9HuL7yIMl6.jpg
20260130205411front2_0_3287271_FsQ1p9nOEAbqWUXIiRVWdCUZlcxq.jpg
20260130205411front2_0_3287271_FgVkdw3gDPODgHTDHGzU5XjItXNn.jpg
20260130205412front2_0_3287271_FpOvW6PValzOGUv4cg_CWNXXwTbu.jpg
20260130205412front2_0_3287271_Fscq0GM4hpX_OAR8coXMocy4BIE1.jpg
20260130205412front2_0_3287271_FgkU7z6FxP0iXlkRS0Q1Wgp0VgIS.jpg
20260130205411front2_0_3287271_FvofOCdpO3t_ohw7zbujKP8KzYVp.jpg
20260130205411front2_0_3287271_FmR1yC4YAjR50r3hNn1eiAxVxQTC.jpg
20260130205411front2_0_3287271_FibgufKpj481ObIpe63dWfktORhq.jpg
20260130205412front2_0_3287271_Fq3jTKkCyWFd_JRsbn0l1xqQSX82.jpg
20260130205412front2_0_3287271_Fg4ZSom9DrBl6l5cvaQwBgskXt6C.jpg
20260130205411front2_0_3287271_Fp8NEGnKfw5mGIAJUdzpEyX_U-Vq.jpg
 楼主| 发表于 2026-1-31 00:29 | 显示全部楼层 |来自:茂名在线安卓版茂名在线APP
24万村账成“幽灵开支”,镇政府“神操作”:一天甩出四份“复制粘贴”答复,还告你“没资格管”!
“一个村,七年几乎零收入,却神秘花掉24万——钱是哪来的?不知道。村民拼命追查,镇政府反手就是一天四份‘孪生兄弟’式的回复。这还不算完,当你依法想讨个说法,一纸公文告诉你:这事是‘集体’的,跟你‘个人’无关,所以你没资格告我们。”
这不是小说剧情,这是正在广东高州市泗水镇真实上演的“基层维权魔幻现实”。

核心魔幻剧情,层层扒开:

1. 基础人设崩塌:穷得叮当响的村子,花了24万?
官方审计白纸黑字认定:凤塘村塘普小组,2016-2023年,上级没给过一分钱,也没人捐过款,年均收入不到100块。
但村民手里的账本血淋淋地写着:同期,各种白条支出超过24万元!很多条子连个正规票据都没有。
灵魂拷问:一个官方认证的“零存款”户头,是怎么刷出24万流水?这钱是变出来的,还是说,有些账目活在“另一个世界”?

2. 官方“神回复”:不是解决问题,是解决提问题的人
村民代表崔兆云追查两年,信访13次。最新的“待遇”是:2026年1月29日,同一天,收到泗水镇政府四份不同文号的《处理意见书》。
一对比,笑了。其中三份的核心内容,从审计过程、发现问题到整改建议,如同复制粘贴。这已不是敷衍,简直是流水线作业式的“公文嘲讽”。
潜台词:别问了,问就是标准答案。至于答案和现实对不上?那不重要。

3. 终极“法律杀招”:判定你“不配”维权
当村民不服这种“模板魔术”,试图走法律途径申请行政复议时,收到了更绝的一招。
高州市复议机关认定:镇政府审计是面对“集体”的,跟你崔兆云“个人”没有直接利害关系。所以,你,不具备申请复议的资格。
翻译一下:村集体的钱丢了烂了,是“集体”的事。而你作为集体一份子,依法无权要求公开监督。这套逻辑,完美实现了“用法律条款,堵住法律救济之门” 。

系统性“程序魔法”一览:

· 拖延术:举报信路上走10天,镇政府“思考”13天,受理前沉默24天,美其名曰“在规定期限内”。
· 复读机术:用高度雷同的公文,反复答复,消耗你的耐心。
· 闭环术:所有举报,最终都转回被举报的镇政府自己查自己,结论永远是“我查了我,我没问题”。
· 剥夺术:搬出“个人与集体”的法理切割,从根本上取消你的维权入场券。

这不是糊涂账,这是“权力清醒的敷衍”
这件事的可怕之处在于,它展现了一套极其成熟的“非暴力不合作”应对监督的体系。每一步都看似在程序内,每一步都在实质性地消灭问题。他们不是在解答“24万去哪了”,而是在演示“如何让你问不下去”。
集体资产成了“无主”的迷宫,监督权利成了镜花水月。
 楼主| 发表于 2026-1-31 00:31 | 显示全部楼层 |来自:茂名在线安卓版茂名在线APP
高州奇闻!镇政府“神操作”:一天甩四份“克隆”答复,还判村民“没资格”管村账!
 楼主| 发表于 2026-1-31 00:32 | 显示全部楼层 |来自:茂名在线安卓版茂名在线APP
当举报遇到“一日四复”和“法条杀招”
 楼主| 发表于 2026-1-31 12:26 | 显示全部楼层 |来自:茂名在线安卓版茂名在线APP
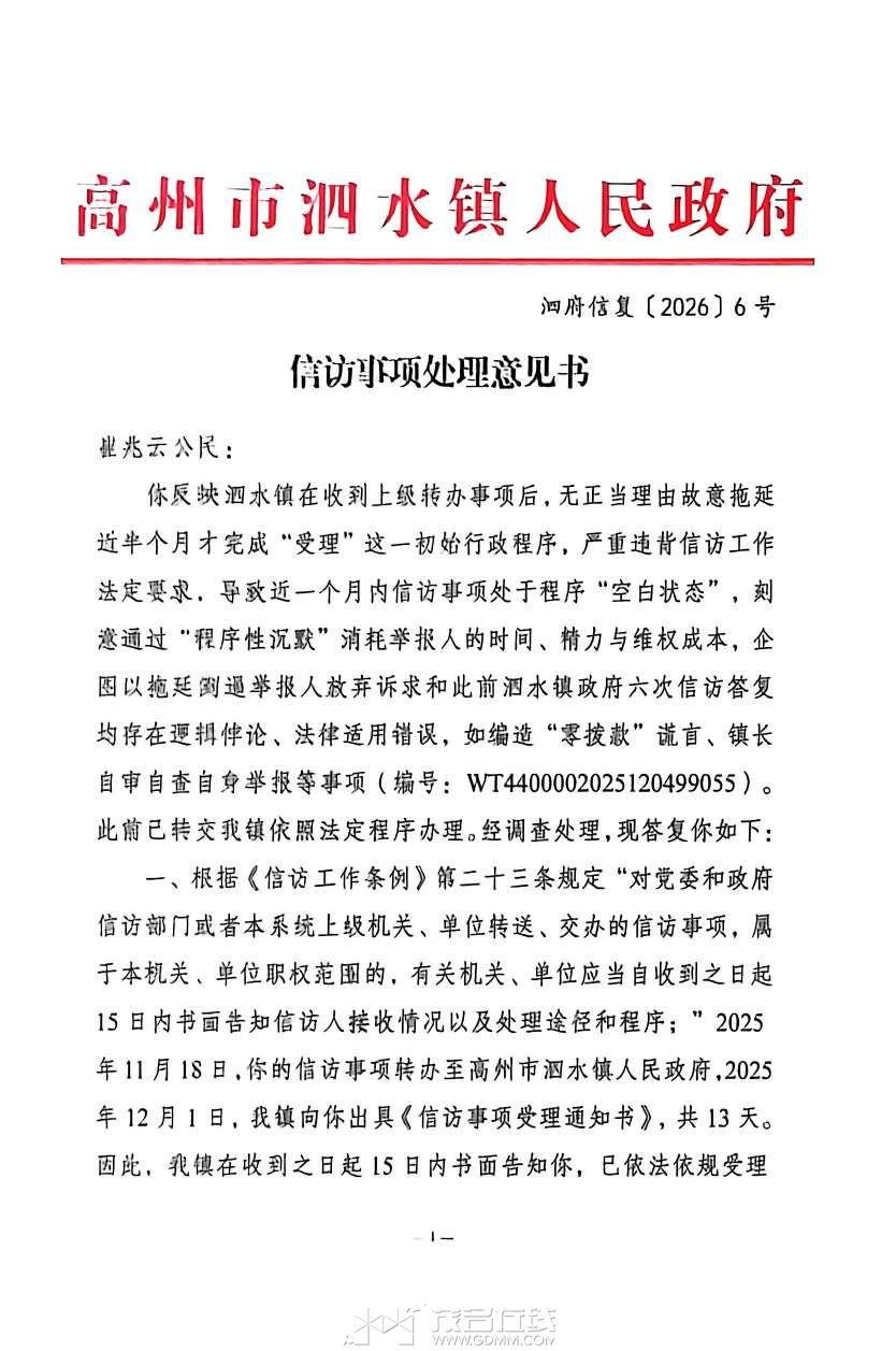
高州市泗水镇人民政府

泗府信复〔2026)5号
信访事项处理意见书
崔兆云公民:
你反映泗水镇政府不仅未回应核心诉求,更暴露出系统性的欺骗与敷衍的事项(编号:WT4400002025110803637)。此前已转交我镇依照法定程序办理。经调查处理,现答复你如下:
一、关于你反映村务违规和公开不实的问题
我镇审计小组于2024年5月21日起对高州市泗水镇风墙村塘普经济合作社2016年1月1日至2023年9月30日的财政、财务收支情况开展为期一周的审计。针对审计中发现存在的问题"崔作度、崔星培、崔云熙任期内的村务监督委员会及其成员:对于塘普村民小组的集体'三资"管理、村务公开、工程项目实施均表示不明确。不知情,未能正确履行村务监督委员会的职责。"结合塘普经济合作社实际,我镇提出意见和建议"村务监督委员会应履行监督农村经济社会事务民主决策,农村集体'三资'管理,村务公开制度落实,工程项目实施。村民委员会成员、村集体经济组织相关负责人、村民小组长和由村民或者村集体等承担误工补贴人员廉洁厦职,维护村民监督权益的职责;村务监
-1-督委员会及其成员应当正确行使知情权、质询权、审核权、调查权、建议权、评议权的权力。"
另外,你反映的2017年镇预算公开显示向村居补助331.6万元为泗水镇全镇合计数据,经核查,泗水镇和凤塘村委会在2016年至2023年期间没有拨付款和捐赠款给塘普村小组的记录。
二、关于你反映白条入账的问题
针对审计中发现存在的问题"崔作度任职期间,只有账簿没有相关单据等原始资料。崔星培任职期间,自2017年8月至2019年6月,所有收支由一人决定,自行记账。自2019年7月至2021年1月,虽已到泗水镇财政结算中心签订代理记账协议,但收入支出未到泗水镇财政结算中心报账,且大部分单据没有相关经手人证明人签名、会议记录,大额支出也没有经过开会讨论,没有监事会财监人员监管,手续不齐全不合规。崔云熙任职期间也未到泗水镇财政结算中心报账,原始单据欠缺相关经手人证明人签名、会议记录,大额支出也没有经过开会讨论,没有监事会财监人员监管,手续不齐全不合规。崔云熙上任时与上届村长交接资金为现金交接,在任期间所有收入支出均为现金收支,与下任村长交接时也是现金交接,没有存入经济合作社的基本账户。"结合塘普经济合作社实际,我镇提出意见和建议"塘普经济合作社应尽快选出一名报账员负责日常的报账业务。根据委托代理会计业务协议书内容的约定,塘普经济合作社要加强与镇财
-2-政结算中心的沟通联系,尽快将塘普经济合作社的余额存进公账、今后所有收入、支出均应到泗水镇财政结算中心报账,自觉接受镇财政结算中心监管。"
三、关于你反映对村务审计不公的问题
根据《广东省农村集体经济审计条例》第二章第九条规定:"农村经济审计部门和乡(镇)人民政府对下列单位财务收支的真实、合法和效益,依法进行审计监督:(一)农村集体经济组织或村民委员会"。因此,泗水镇成立以相关领导为组长的审计小组对高州市泗水镇凤塘村塘普经济合作社开展审计符合法律法规相关规定。
2026年至今,我镇已再次召集相关职能部门及凤塘村村务监督委员会成员,召开凤塘村村务监督工作会议,重点督促加快对塘普村审计发现问题的落实整改,并推动凤塘村村务监督工作持续深化。
若你对镇政府依法履职有异议,可通过行政复议等行政程序或诉讼等法定途径解决。
此复!
高州市水镇人民政府
2026年1月29日
打电话了吗?

崔兆云信访二年,泗水镇政府终于承任三任村长白条入账。
崔作度十几年任职期间,只有账簿没有相关单据等原始资料。

崔星培任职期间,自2017年8月至2019年6月,所有收支由一人决定,自行记账。自2019年7月至2021年1月,虽已到泗水镇财政结算中心签订代理记账协议,但收入支出未到泗水镇财政结算中心报账,且大部分单据没有相关经手人证明人签名、会议记录,大额支出也没有经过开会讨论,没有监事会财监人员监管,手续不齐全不合规。

崔云熙任职期间也未到泗水镇财政结算中心报账,原始单据欠缺相关经手人证明人签名、会议记录,大额支出也没有经过开会讨论,没有监事会财监人员监管,手续不齐全不合规。
 楼主| 发表于 2026-2-7 16:08 | 显示全部楼层 |来自:茂名在线安卓版茂名在线APP

感谢你的关注!有你参与更精彩!
生活不简单 发表于 2026-2-3 13:57
崔兆云信访二年,泗水镇政府终于承任三任村长白条入账。
崔作度十几年任职期间,只有账簿没有相关单据等 ...

继续打,持续不断地打才有效果
难难难啊 发表于 2026-2-9 12:46
继续打,持续不断地打才有效果

感谢你的支持,有你参与更精彩!
您需要登录后才可以回帖 登录 | 注册帐号

本版积分规则

友情链接:
返回顶部
返回列表 快速回复