QQ登录

只需一步,快速开始

微信登录,快人一步

扫码登录更安全

登录 | 注册帐号 | 找回密码

茂名论坛

  • 关注抖音号
  • 关注公众号
  • 下载APP
  • 扫码关注抖音号
  • 扫码关注公众号
  • 扫码关注APP
快捷导航
查看: 1406|回复: 8

[今日关注] 高州泗水镇政府信访事项处理意见书(泗府信复〔2026〕5号)的异议与反驳书

[复制链接]
关注崔兆云,天天看新闻
20260201110343front2_0_3287271_Fp6F7Xtg8MJkl3tZMP9HuL7yIMl6.jpg
20260201110343front2_0_3287271_FsQ1p9nOEAbqWUXIiRVWdCUZlcxq.jpg
20260201110343front2_0_3287271_FgVkdw3gDPODgHTDHGzU5XjItXNn.jpg
查账代表崔兆云,对镇政府最新出具的《信访事项处理意见书》(泗府信复〔2026〕5号)提出严正质疑。该答复延续了过去两年间近十份答复的“固定套路”——口头承认表面问题、实则回避核心矛盾、建议不痛不痒,从未推动实质性问责与调查。其核心诉求直指泗水镇在财务监管、审计程序、信访处置等方面涉嫌系统性违法违规,并强烈呼吁上级纪检监察、审计等部门直接介入,打破“自查自审”的闭环。

根本矛盾:被审计的“零拨款”村组,何来24万支出?
在最新答复中,泗水镇政府再次承认塘普村存在“白条入账”“监督失职”等财务违规,却未依法追责。更关键的矛盾在于,答复坚称20162023年“没有拨付款和捐赠款给塘普村小组记录”,而镇政府自身的审计报告却显示,该村20172019年度支出超过24万元。

“一个被认定为‘零拨款’的村小组,为何需要被审计‘财务收支’?审计对象实质缺失,审计行为本身即为悖论。”这直接指向两种可能:要么“零记录”是谎言,意在掩盖真实资金流向;要么此次审计是场彻头彻尾的“表演”。

审计程序被指违法:镇长牵头“自查”自身监管责任
特别强调,本次审计由泗水镇政府自行组织的“审计小组”开展,组长为镇长本人,审计内容却包含镇政府是否履职尽责、财务监督是否到位等涉及自身责任的问题。这种“被举报人自查是否犯错”的模式,被指严重违背《审计法》关于独立性、回避制度的规定。

“让镇政府审自己的监管责任,就像让球员兼裁判吹罚自己是否犯规。“程序已然失正,结果何谈公正?”

信访处理被批“程序空转”:两年13份答复,内容如复制粘贴
据统计,自2024年以来,泗水镇政府就同一事项先后出具了13份不同文号的《处理意见书》(包括泗府信复〔2024〕33、44、57号,〔2025〕17、18、49、53、59号[2026]5.6.7.8号等)。这些答复内容高度雷同,多以“村民自治”“申请人无资格”等理由搪塞,未开展任何实质性调查,被批评为“以程序循环代替实质解决”。

更令人质疑的是,镇政府多次以“未发现贪污挪用”来回应“要求公开账目”的诉求,被指“答非所问、偷换概念”。此外,审计范围也被刻意截断:申请查2016年1月起的账,审计却只从2017年8月开始。“被刻意遗漏的一年七个月账目里,藏着什么?”崔兆云质问。

核心证据:官方预算反证“零拨款”说辞不实
崔兆云进一步提供证据指出,根据高州市政府官网公开信息,泗水镇政府每年均向各村委会拨付补助。例如,《泗水镇2017年部门预算》中明确列出“对村居委会的补助”331.6万元及“计生事务经费”240万元,这直接证明镇政府有向村级组织拨付资金的预算和事实。

“‘零拨款’的答复,是对上级财政的欺诈,还是对村民智商的侮辱?”崔兆云表示,“八年零拨款”的陈述与客观证据完全矛盾,已涉嫌构成系统性财务造假。

呼吁提级调查,打破“自审自答”闭环
基于上述问题,崔兆云提出三项明确要求:
一、立即中止由泗水镇政府主导的“自查—自答”处理模式;
二、提请茂名市或省级纪检监察、审计部门介入,对“零拨款”真伪、镇政府监管责任、审计程序合法性等问题启动提级或异地调查;
三、依法对可能涉及的财务造假、程序违法、信访处置失职等问题追究责任。

“如果每一次举报只换回一份模板答复,那么监督的意义何在?公信力又何在?”唯有上级权威部门独立介入,才可能揭开被层层“程序面纱”所掩盖的核心真相。


20260201115309front2_0_3287271_FpRAbRfOabhDRP-AyRmuVtSZYaBO.jpg
20260201115309front2_0_3287271_FgkK0PcmmZVt649-D4sA9TkHsJpg.jpg
泗水镇政府 答非所问:我们要求“公开账目”,但镇政府只答复“未发现贪污挪用”,请问:“不公开”本身是否为最大的问题?镇政府以“未发现问题”的结论,来回避“为何不让村务公开问题”的质疑,这是典型的偷换概念。
2. 审计截断:我们申请查2016年1月起的账,镇政府只审计2017年8月之后。请问:被刻意遗漏的这一年七个月账目里,藏着什么不敢见光的内容? 这种选择性审计,本身就是一种造假。
本人作为经合法授权的查账代表,自2024年起持续反映相关问题,其核心违法事实如下:
1. 镇政府监管严重失职,审计程序违法:存在“镇长自审自查”等违法情形,监督机制形同虚设。
2. “假处理”式回复,敷衍塞责:2024-2025年期间,泗水镇政府先后出具9份不同文号的《处理意见书》(包括泗府信复〔2024〕33、44、57号,〔2025〕17、18、49、53、59号等),这些答复内容完全雷同,仅以“村民自治”“申请人无资格”等理由搪塞,刻意回避核心问题,未开展任何实质性调查,严重违反《信访工作条例》规定。
3. 村务财务长期不公开,管理混乱:存在白条入账、账目混乱等严重不规范情形。
4. 涉嫌系统性财务造假,欺上瞒下:镇政府监管严重失职,审计程序违法;同时,镇政府声称“2016-2023年对塘普村零拨款”,但同期该村小组账面支出却超过24万元,而其年收入仅百元左右,巨额资金来源完全不明。
5. 上级信访部门纵容,程序空转:高州市、茂名市信访部门多次将举报事项简单转回被举报单位处理,导致信访程序空转,实质问题被长期掩盖。

三、泗水镇政府实体违法与渎职事实
“零拨款”谎言与事实严重矛盾:在多次信访答复(如泗府信复〔2024〕57号)中,镇政府坚称“2016-2023年对塘普村无拨款记录”,此说辞与上述巨额支出事实形成直接冲突,进一步证实其答复的虚假性。


· 证据一(第三方审计):针对塘普村的审计报告显示,2017-2019年度村小组支出超过24万元,而该村小组年收入仅百元,无力支撑如此开支,巨额开支从何而来?请泗水镇政府解释:这24万元是凭空变出的,还是所谓的“零拨款”记录是凭空编造的?
· 证据二(官方预算反证):根据高州市政府官网公开信息,镇政府每年均向十一个村委会拨付数百万元补助。例如,《泗水镇2017年部门预算》中明确列出“对村居委会的补助”331.6万元及“计生事务经费”240万元,这直接证明镇政府有向村级组织拨付资金的预算和事实。请解释:这笔预算拨给了哪个不存在的“幽灵村”?“零拨款”的答复,是对上级财政的欺诈,还是对村民智商的侮辱?
结论:“八年零拨款”的陈述与客观证据完全矛盾,已构成系统性财务造假的核心证据、触犯《刑法》。
混淆问题性质
以面向未来的“整改”替代对过去问题的“追责”,对“白条入账”等严重违规行为未作问责,违背党纪国法,易引发“破窗效应”。
6. 总体结论
《意见书》刻意回避“钱款去向”这一核心问题,以改代罚,逻辑不通、法理不容,实属纵容违规。
本届查帐代表任期经已届满,兆云兄下届是否还当选?
 楼主| 发表于 2026-2-1 19:10 | 显示全部楼层 |来自:茂名在线安卓版茂名在线APP
偷偷暗恋你 发表于 2026-2-1 14:16
本届查帐代表任期经已届满,兆云兄下届是否还当选?

感谢你的关注,帐还未查清之前都还是查账代表!
20260201191047front2_0_3287271_FlSfVxEEWed7Y_qbOIhh9Sqet8U6.jpg
 楼主| 发表于 2026-2-1 19:17 | 显示全部楼层 |来自:茂名在线安卓版茂名在线APP
偷偷暗恋你 发表于 2026-2-1 14:16
本届查帐代表任期经已届满,兆云兄下届是否还当选?

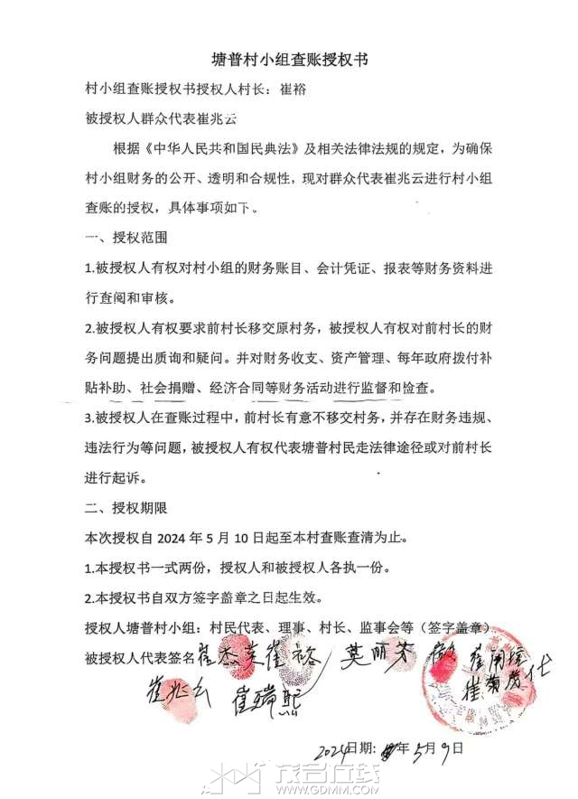
群众代表崔兆云进行村小组查账的授权,具体事项如下。
一、授权范围
1.被授权人有权对村小组的财务账目、会计凭证、报表等财务资料进行查阅和审核。
2.被授权人有权要求前村长移交原村务,被授权人有权对前村长的财务问题提出质询和疑问。并对财务收支、资产管理、每年政府拨付补贴补助、社会捐赠、经济合同等财务活动进行监督和检查。3.被授权人在查账过程中,前村长有意不移交村务,并存在财务违规、违法行为等问题,被授权人有权代表塘普村民走法律途径或对前村长进行起诉。
二、授权期限
本次授权自2024年5月10日起至本村查账查清为止。
以前不支持你的,现在见你甘坚持住,跟某正苦硬抗到底,毕竟很少人像你甘勇敢跟某些人抗争,我佩服你。支持你,嗯
 楼主| 发表于 2026-2-3 16:22 | 显示全部楼层 |来自:茂名在线安卓版茂名在线APP
日久见人心!感谢你的关注,有你参与更精彩!
您需要登录后才可以回帖 登录 | 注册帐号

本版积分规则

友情链接:
返回顶部
返回列表 快速回复