QQ登录

只需一步,快速开始

微信登录,快人一步

扫码登录更安全

登录 | 注册帐号 | 找回密码

茂名论坛

  • 关注抖音号
  • 关注公众号
  • 下载APP
  • 扫码关注抖音号
  • 扫码关注公众号
  • 扫码关注APP
快捷导航
查看: 3780|回复: 31

[今日关注] 茂名市发改局2026年重点工作任务!

[复制链接]
2026年茂名经济社会发展总体要求和主要目标

总体要求
以习近平新时代中国特色社会主义思想为指导,全面贯彻党的二十大和二十届历次全会精神以及中央经济工作会议精神,深入落实习近平总书记对广东,茂名重要讲话重要指示精神,按照省委"1310"具体部署和省政府工作安排,锚定市委"132"发展目标,完整准确全面贯彻新发展理念,积极服务和融入新发展格局,着力推动高质量发展,坚持稳中求进工作总基调,更好统筹发展和安全,持续扩大内需,优化供给,做优增量,盘活存量,因地制宜发展新质生产力,着力稳就业,稳企业,稳市场,稳预期,推动经济实现质的有效提升和量的合理增长,不断增进人民福祉,保持社会和谐稳定,实现"十五五"良好开局。

主要目标
地区生产总值增长4.5%-5%
农林牧渔业总产值增长4.5%
规上工业增加值增长4%
固定资产投资增长4%
社会消费品零售总额增长4%
进出口总额增长5%
一般公共预算收入增长3%
居民人均可支配收入增长与经济增长同步居民消费价格指数上涨2%
左右城镇新增就业4万人
PM2.5年均浓度完成省下达任务优良水体比例完成省下达任务
粮食综合生产能力完成省下达任务
 楼主| 发表于 2026-2-6 10:28 | 显示全部楼层 |来自:茂名在线苹果版茂名在线APP
加力扩投资促消费,
切实增强经济内生动力
20260206102650front1_0_3269530_FpqpNLfwxkMBjLMycqdz7VHns3sZ.jpg
 楼主| 发表于 2026-2-6 10:29 | 显示全部楼层 |来自:茂名在线苹果版茂名在线APP
加力发展新质生产力,
建设特色鲜明的制造业强市
20260206102837front1_0_3269530_FqRmoSQyRR9lOWg2N98wbxfcdNbm.jpg
 楼主| 发表于 2026-2-6 10:30 | 显示全部楼层 |来自:茂名在线苹果版茂名在线APP
加力城市品质提升,
建设近悦远来的现代化城市
20260206103006front1_0_3269530_FhG_n6vrgf5ErtW6qO-_b3IB6-49.jpg
 楼主| 发表于 2026-2-6 10:31 | 显示全部楼层 |来自:茂名在线苹果版茂名在线APP
加力区域协作联动,
服务和融入新发展格局
20260206103101front1_0_3269530_FnccAW8I2DRZ8F830ZCS9CJNnm--.jpg
 楼主| 发表于 2026-2-6 10:32 | 显示全部楼层 |来自:茂名在线苹果版茂名在线APP
加力推进“百千万工程”,
全面增强县镇村发展动能
20260206103157front1_0_3269530_Fi5z7Tg3-Kwf2jArWv5VsgLRhmI0.jpg
 楼主| 发表于 2026-2-6 10:33 | 显示全部楼层 |来自:茂名在线苹果版茂名在线APP
加力深化重点领域改革,
更大力度激发市场活力
20260206103309front1_0_3269530_Fv1bAQViQluJNfrDwpHaI3Fx40I1.jpg
 楼主| 发表于 2026-2-6 10:34 | 显示全部楼层 |来自:茂名在线苹果版茂名在线APP
加力推进绿美茂名建设,
不断擦亮滨海绿城名片

 楼主| 发表于 2026-2-6 10:35 | 显示全部楼层 |来自:茂名在线苹果版茂名在线APP
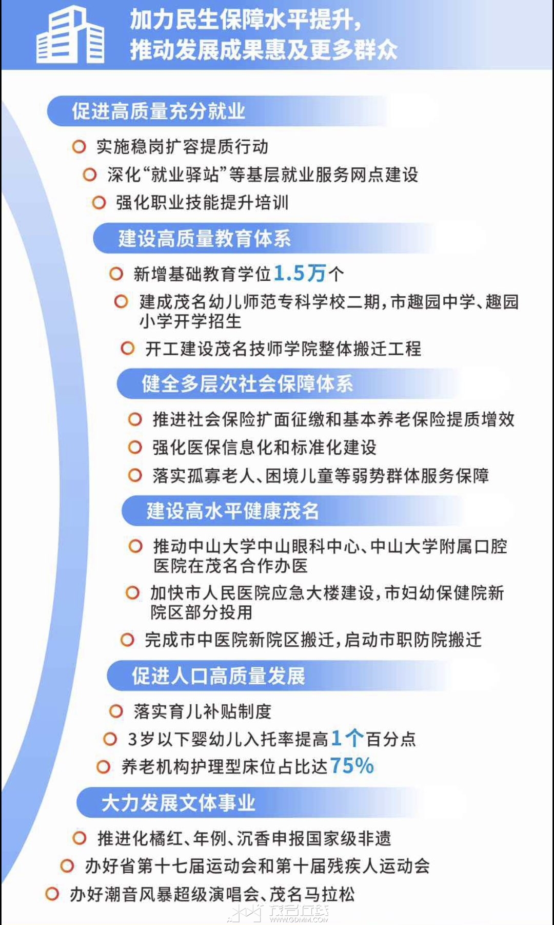
加力民生保障水平提升,
推动发展成果惠及更多群众
20260206103500front1_0_3269530_FucFpN3KSd54ACozce8yet6eYBBn.jpg
 楼主| 发表于 2026-2-6 10:36 | 显示全部楼层 |来自:茂名在线苹果版茂名在线APP
加力统筹发展和安全,
全力建设法治茂名平安茂名
20260206103609front1_0_3269530_Fhv3rf2zcZmQa2cnzd7yQQZ9hF29.jpg
技师学院搬迁后换个名字吧
希望茂名港集装箱码头工程快快开建,补短板
瑞风啊 发表于 2026-2-6 11:47
技师学院搬迁后换个名字吧

茂名理工大学
新城的医院没着落
市职防院搬迁是不是市民公园旁边的医院?
您需要登录后才可以回帖 登录 | 注册帐号

本版积分规则

友情链接:
返回顶部
返回列表 快速回复