QQ登录

只需一步,快速开始

微信登录,快人一步

扫码登录更安全

登录 | 注册帐号 | 找回密码

茂名论坛

  • 关注抖音号
  • 关注公众号
  • 下载APP
  • 扫码关注抖音号
  • 扫码关注公众号
  • 扫码关注APP
快捷导航
查看: 4602|回复: 33

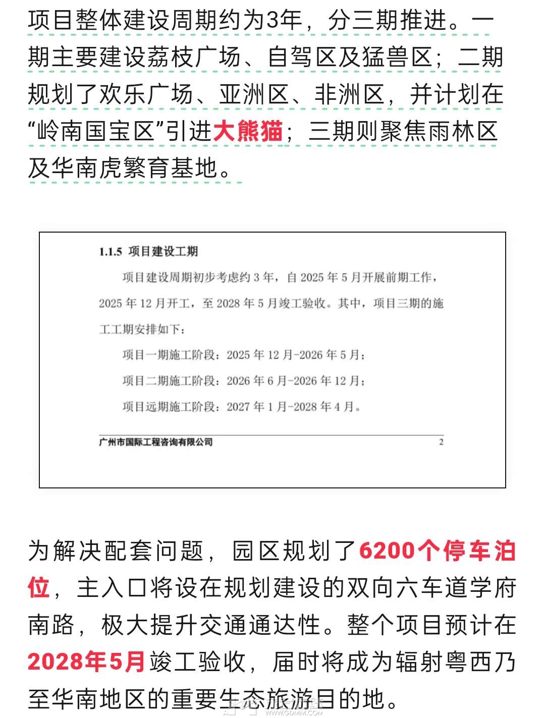
[今日关注] 茂名华南野生动物园将引进国宝大熊猫,是不是真的呀?

[复制链接]
打开手机都是推送茂名华南野生动物园会引进国宝大熊猫,是不是真的呢?好期待,别是空欢喜一场。我们大茂名也会有大熊猫?要知道广东也只有三个市有国宝大熊猫,广州,深圳,东莞。
20260226220505front2_0_3385215_Fm5fj5Oy5rR6l6RYkHUqU996xXVW.jpg
20260226220456front2_0_3385215_FjR7wYyF7k1mLYn9AIu071vQ6X_S.jpg
20260226220507front2_0_3385215_FhH_EFYap2nMyiCwMpHEhwqDH5GT.jpg
20260226220512front2_0_3385215_FmN2K24uBz7efA8NebzZBRGXO4Mu.png
20260226220504front2_0_3385215_FtAQOMbl5t0uAzggWfpaOUCgo4ID.jpg
20260226220948front2_0_3385215_FjtUPFK2V-N7-besX5USXpD4571K.jpg

发表于 2026-2-27 00:09 | 显示全部楼层
不要忘了我们这个野生动物园是首旅集团投资和管理的,实力杠杠的,申请熊猫应该不是难事。
发表于 2026-2-27 00:21 | 显示全部楼层
争取一下吧
我是郑洪 发表于 2026-2-27 00:09
不要忘了我们这个野生动物园是首旅集团投资和管理的,实力杠杠的,申请熊猫应该不是难事。

动物又不要钱的,送过来给你动物园,你解决伙食生存问题就可以了。
大熊猫有什么好看的?有那么吸引人吗?
发表于 2026-2-27 10:08 | 显示全部楼层
如果有大熊猫,对茂名的旅游业将是极大利好。
 楼主| 发表于 2026-2-27 10:22 | 显示全部楼层 |来自:茂名在线安卓版茂名在线APP
米田贡粪河 发表于 2026-2-27 09:38
动物又不要钱的,送过来给你动物园,你解决伙食生存问题就可以了。

国宝大熊猫哪有你说的这么容易,要国家审批的,还要环境适宜,有专业饲养经验等条件审核。看到的基本上是一二线大城市获批得到。所以质疑四线茂名的能力。
你以为养熊猫像你在农村养鸡养鸭一样?根据国家熊猫研究中心的官方数据,一只熊猫的国内饲养成本费用每年80万~150万。

那是必须的,而且这个可能性非常大
米田贡粪河 发表于 2026-2-27 09:38
动物又不要钱的,送过来给你动物园,你解决伙食生存问题就可以了。

你说笑呢,想引进熊猫必须建恒温的场馆,竹子还要是四川的毛竹,不要钱?
茂名地区,很多农村以前就种很多竹子的,什么品种都有,所以,环境气候都适合大熊猫生活,如果能成为现实,那对茂名文旅都是非常大的帮助!
︶雨中_心屬丶 发表于 2026-2-27 10:48
你说笑呢,想引进熊猫必须建恒温的场馆,竹子还要是四川的毛竹,不要钱?

认真看题,解决伙食生存问题,这是运营之后的问题。它本身不要钱。
云来笑笑 发表于 2026-2-27 10:22
国宝大熊猫哪有你说的这么容易,要国家审批的,还要环境适宜,有专业饲养经验等条件审核。看到的基本上是 ...

这是运营方的事,不需要你操心,人家熊猫会挣钱。
馒头zhou 发表于 2026-2-27 10:37
你以为养熊猫像你在农村养鸡养鸭一样?根据国家熊猫研究中心的官方数据,一只熊猫的国内饲养成本费用每年80 ...

人家熊猫比你会挣钱,人家躺在那里挣得钱比你做牛马挣的钱多的很。
熊猫是流量王,吸金王,有它,能够很大程度提高客流量和票价,它的收益比奥体大的多。
您需要登录后才可以回帖 登录 | 注册帐号

本版积分规则

友情链接:
返回顶部
返回列表 快速回复