QQ登录

只需一步,快速开始

微信登录,快人一步

扫码登录更安全

登录 | 注册帐号 | 找回密码

茂名论坛

  • 关注抖音号
  • 关注公众号
  • 下载APP
  • 扫码关注抖音号
  • 扫码关注公众号
  • 扫码关注APP
快捷导航
查看: 1892|回复: 5

[今日关注] 请高手们帮忙看看停车费是否合理

[复制链接]
发表于 2026-3-17 11:30 | 显示全部楼层 |阅读模式
本帖最后由 bututb 于 2026-3-17 11:44 编辑

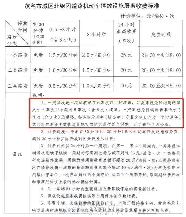
如图 93562585c0211533a35c317ba12503fe__url=http://dingyue.ws.126.net/2023/0831/8cd70b.jpg e64ec1025661d2c8030112619367065a.jpg
fcf5cbef83dc02cba72fdbf06ce8074e.jpg
发表于 2026-3-17 12:32 | 显示全部楼层
你连着停就不是20:00到8:00免费的了,按照周期了。如果你晚上20:00开始停第二天早上8:00前开走就是免费的
发表于 2026-3-17 13:44 | 显示全部楼层
第3点那里说得很清楚呢,连停24小时为1个周期收10元,连停2个周期就第三个周期翻倍即系20元,你的2天16时32分
干嘛要交哦,这种随便划个车位就收你费的,交了浪费钱
发表于 2026-3-17 21:38 | 显示全部楼层
潇潇ヾ可唲 发表于 2026-3-17 13:44
第3点那里说得很清楚呢,连停24小时为1个周期收10元,连停2个周期就第三个周期翻倍即系20元,你的2天16时32 ...

正确!收费合理,公示的很清楚。
一类路段收费很贵,而且免费时段是晚上9点半之后才免费,不是晚上8点,之前不知道,停了一次,第二日上午9点开走都要收费十几元
您需要登录后才可以回帖 登录 | 注册帐号

本版积分规则

友情链接:
返回顶部
返回列表 快速回复