QQ登录

只需一步,快速开始

微信登录,快人一步

扫码登录更安全

登录 | 注册帐号 | 找回密码

茂名论坛

  • 关注抖音号
  • 关注公众号
  • 下载APP
  • 扫码关注抖音号
  • 扫码关注公众号
  • 扫码关注APP
快捷导航
楼主: 罗州郡

[今日关注] 全面爆发,化州2026年4月城乡建设进度和成果分享

[复制链接]
 楼主| 发表于 2026-4-19 23:39 | 显示全部楼层 |来自:茂名在线苹果版茂名在线APP
爱国爱党 发表于 2026-4-19 22:17
前期搞了几个月才算正式开工

前几天才拿到环保部门的批复
罗州郡 发表于 2026-4-19 16:32
杨梅高级中学开工大吉

每建一栋楼都有一个开工仪式的,这个规矩不能少!
 楼主| 发表于 2026-4-19 23:56 | 显示全部楼层 |来自:茂名在线苹果版茂名在线APP

28栋,壮观
 楼主| 发表于 2026-4-20 08:03 | 显示全部楼层 |来自:茂名在线苹果版茂名在线APP
化州街三月三年例油神


 楼主| 发表于 2026-4-20 08:47 | 显示全部楼层

嘉燕悦江府有2栋拆了一半排山
 楼主| 发表于 2026-4-20 09:08 | 显示全部楼层 |来自:茂名在线苹果版茂名在线APP
当年寄予厚望的城东,10年过去了,还是这样


 楼主| 发表于 2026-4-20 09:16 | 显示全部楼层 |来自:茂名在线苹果版茂名在线APP
大工程
20260420091639front1_0_3381721_FtznQsdyg2dSLCygCK5YKjU-mSVk.jpg
 楼主| 发表于 2026-4-20 09:46 | 显示全部楼层
爱国爱党 发表于 2026-4-19 22:17
前期搞了几个月才算正式开工

化州的工程都要先磨一段时间,再加快施工
发表于 2026-4-20 09:55 | 显示全部楼层
罗州郡 发表于 2026-4-20 09:08
当年寄予厚望的城东,10年过去了,还是这样
[qf_video w=720 h=1280 poster=https://pic-app.gdmm.com/foru ...

城东是真的扶不起了吗?难道要等到G325改线才有转机?
发表于 2026-4-20 10:03 | 显示全部楼层
罗州郡 发表于 2026-4-19 20:15
石龙山森林公园
[qf_video w=720 h=1280 poster=https://pic-app.gdmm.com/forum/20260419201509front1_1_3 ...

说真的,石龙山这段上山路两边的花草树木种得真的很丑!杂乱无章!两边种一二排花,外面再种一二排好看的树木,花要定期修剪,形成统一的造型。像这种三角梅,没有打理就是很难看。
 楼主| 发表于 2026-4-20 10:12 | 显示全部楼层
粤西情怀 发表于 2026-4-20 09:55
城东是真的扶不起了吗?难道要等到G325改线才有转机?

G325改线不过城东,从茂名西城就到同庆,走东山,下郭,良光。
 楼主| 发表于 2026-4-20 10:14 | 显示全部楼层
粤西情怀 发表于 2026-4-20 10:03
说真的,石龙山这段上山路两边的花草树木种得真的很丑!杂乱无章!两边种一二排花,外面再种一二排好看的 ...

石龙山原来就是一些速生林,树木不具有观赏性,上山道路两侧搞了那么多年还是这样,化州貌似都不是很想搞了。
 楼主| 发表于 2026-4-20 10:27 | 显示全部楼层
粤西情怀 发表于 2026-4-20 09:55
城东是真的扶不起了吗?难道要等到G325改线才有转机?

化州当年把城东定位为市中心的,时间已经说明一切,城东是真的扶不起
 楼主| 发表于 2026-4-20 11:28 | 显示全部楼层 |来自:茂名在线苹果版茂名在线APP
海龙阁在肯德基对面
20260420112834front1_0_3381721_FmJxB0fluIrFm0E5SuJJX1gNVdtX.jpg
 楼主| 发表于 2026-4-20 11:39 | 显示全部楼层
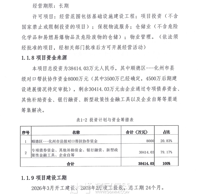
万洋圳谷产业园项目,顺德-化州帮扶出8000万

化州.png
您需要登录后才可以回帖 登录 | 注册帐号

本版积分规则

友情链接:
返回顶部
返回列表 快速回复