QQ登录

只需一步,快速开始

微信登录,快人一步

扫码登录更安全

登录 | 注册帐号 | 找回密码

茂名论坛

  • 关注抖音号
  • 关注公众号
  • 下载APP
  • 扫码关注抖音号
  • 扫码关注公众号
  • 扫码关注APP
快捷导航
楼主: Fazau化州

[今日关注] 「橘州争先」2026.04化州城建分享交流贴

[复制链接]
橘乡大道,一群施工人员在测量,估计是要为铺垫层找数据了
20260406105538front2_0_1590349_FsW8Z2zZ-pVgpZoANdURJI_c7f1N.jpg
20260406105538front2_0_1590349_FpKpPDc37nidad_E77Jmp3AqHZUg.jpg
橘乡大道4月6日现场,没有意外应该很快可以铺设垫层
20260406105651front2_0_1590349_FvZxj2v-vaR_Iy_Fm68-X5aPdkuz.jpg
20260406105651front2_0_1590349_FjNi0CFI6YeckuuSl_MzFJd3P41u.jpg
发表于 2026-4-6 18:27 | 显示全部楼层
ScreenShot_2026-04-06_182331_348.png

化州城区-北部片区    2026.4.6卫星图


橘乡大道都上路面垫层水稳层了,化州高速先行段六角塘枢纽互通的桩基也桩机隆隆,罗州大道也开工了,就差罗州大桥还在屌屌FIN。


发表于 2026-4-6 18:34 | 显示全部楼层
ScreenShot_2026-04-06_183247_905.png

化州城区--南部片区    2026.4.6卫星图



新建路网已清晰得很了


不要见怪 发表于 2026-4-6 18:34
化州城区--南部片区    2026.4.6卫星图

青爱征地要解决了吗
发表于 2026-4-7 11:04 | 显示全部楼层
不要见怪 发表于 2026-4-6 18:27
化州城区-北部片区    2026.4.6卫星图

橘乡大道都上路面垫层水稳层了,化州高速先行段六角塘枢纽互通 ...

罗州大桥可能还要搞二年!
发表于 2026-4-7 11:58 | 显示全部楼层
不要见怪 发表于 2026-4-6 18:27
化州城区-北部片区    2026.4.6卫星图

橘乡大道都上路面垫层水稳层了,化州高速先行段六角塘枢纽互通 ...

睇来化北高速石湾枢纽清表了,云太多睇冇清到哪里,稳日好天再睇睇
 楼主| 发表于 2026-4-7 12:04 | 显示全部楼层 |来自:茂名在线苹果版茂名在线APP
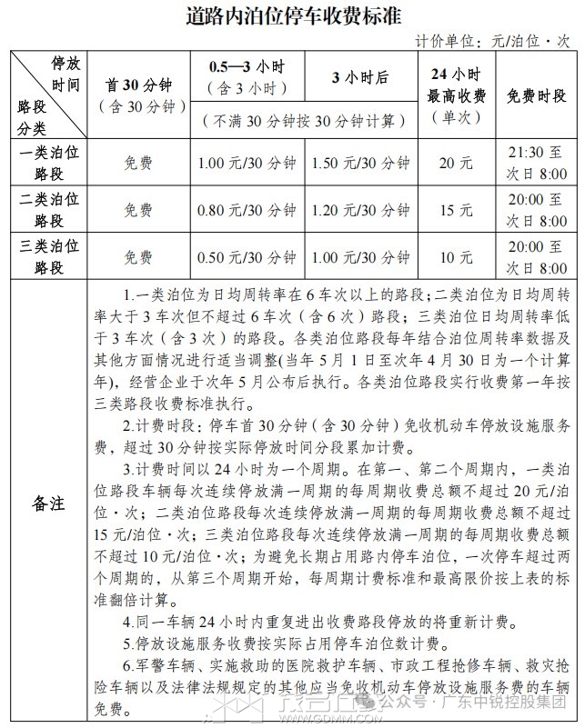
广大市民朋友:为进一步规范化州市中心城区道路停车秩序,提高道路通行效率和停车泊位周转率,改善市民出行体验,根据《广东省发展改革委广东省住房和城乡建设厅广东省交通运输厅广东省市场监督管理局关于完善机动车停放服务收费政策的指导意见》(粤发改规〔2022〕10号)、《化州市发展和改革局关于化州市公共智慧停车项目机动车停放设施服务收费标准的批复》化发改价格〔2026〕31号等有关规定,经市委、市政府批准,化州市公共智慧停车项目将于2026年5月1日起正式收费。现将有关事项通告如下:一、运营范围首批开启收费的智慧停车运营路段及停车场如下:路内停车路段:体育北路、体育路、城东路、橘洲一号商业街、上街路、下郭大道、环市南路、园背路、西环路、体育西路、广场北路、新华北路、向阳东路、文雅路、站前北路、新华南路。停车场:火车站站前广场停车场。更多路段及停车场将陆续开放,届时另行公告。
 楼主| 发表于 2026-4-7 12:05 | 显示全部楼层 |来自:茂名在线苹果版茂名在线APP
二、收费标准根据化发改价格〔2026〕31号文件:
20260407120537front1_0_3275880_FiWVf9eCMgQwxw3FiaK02ja1OEqV.jpg
 楼主| 发表于 2026-4-7 12:06 | 显示全部楼层 |来自:茂名在线苹果版茂名在线APP
二、收费标准根据化发改价格〔2026〕31号文件:
20260407120613front1_0_3275880_Fv_ls1K-EG_N52biSXh9crEPrrJT.jpg
如风而过 发表于 2026-4-5 23:35
C3原本计划是规划建楼王的,现在的市道入市,价格高了卖不掉,低了可能心不甘情不愿的……

C3区。6000一6500一点也没有问题
发表于 2026-4-7 15:24 | 显示全部楼层
Fazau化州 发表于 2026-4-7 12:05
二、收费标准根据化发改价格〔2026〕31号文件:

收割模式开始了!有车一族每年又多了一笔停车费用!
 楼主| 发表于 2026-4-7 21:13 | 显示全部楼层 |来自:茂名在线苹果版茂名在线APP
十多年的尴尬路终于通行了。
20260407211317front1_0_3275880_FmVk1AehcRMX5fx9jkxYqMyBJcRc.jpg
 楼主| 发表于 2026-4-7 21:14 | 显示全部楼层 |来自:茂名在线苹果版茂名在线APP
粤西情怀 发表于 2026-4-7 15:24
收割模式开始了!有车一族每年又多了一笔停车费用!

对比隔壁的茂名高州信宜等周边城市,化州已经是最迟的一个了。
Fazau化州 发表于 2026-4-7 21:13
十多年的尴尬路终于通行了。

怎么不把路肩补回来?把那个牌子往外面再移出去,把路肩被回来,一次解决问题。
您需要登录后才可以回帖 登录 | 注册帐号

本版积分规则

友情链接:
返回顶部
返回列表 快速回复