QQ登录

只需一步,快速开始

微信登录,快人一步

扫码登录更安全

登录 | 注册帐号 | 找回密码

茂名论坛

  • 关注抖音号
  • 关注公众号
  • 下载APP
  • 扫码关注抖音号
  • 扫码关注公众号
  • 扫码关注APP
快捷导航
查看: 158|回复: 2

[今日关注] 举报换来百份空转文书:24万小案,照见基层治理溃烂

[复制链接]
——崔兆云实名举报调查

三任村长、18年账目不公开,90%白条入账、收支一人独管;村集体年收入为0,却能连续支出24万元,而镇政府再三书面答复:“无任何拨款记录”。

一边是“零收入、零拨款”,一边是“24万白条支出去”。
如此荒诞的财务“奇迹”,在高州市泗水镇塘普村真实上演。
20260401085717front2_0_3389842_Fq5zq2C0_ogST3rVAOYxb111jqw1.jpg
村民查账代表崔兆云实名举报,换来的不是查清账目、追责问责,而是上百份程序空转的答复、多部门连环推诿、家门口被封堵、家人被殴打的打击报复。
20260401085833front2_0_3389842_FoWEyJXPWMyl91XlR39KNyMFCSa7.jpg

一桩24万元的“小案”,竟牵出镇村利益捆绑、三级庇护、程序造假的完整链条。

一、财务罗生门:钱从哪来?官方答复自相矛盾

泗水镇政府多次明确:2016—2023年对塘普村无一分拨款。
可审计记录显示:该村2017—2019年支出超24万元,且全年收入为0元。

更讽刺的是,镇级公开预算中,每年对村居补助高达数百万元。
到了塘普村,钱却成了“无中生有”。
是选择性答复,还是数据造假、刻意隐瞒?本可一查就清的小事,被硬生生做成信访“罗生门”。

二、18年黑箱:村镇绑定的利益共同体

18年不公开账目、白条横行、一人管账,早已不是疏忽,而是故意为之。
村干与部分镇干部形成深度利益绑定,护住小贪,就是保住自己。
查处一人,就可能牵出一串,于是“不查、不纠、不处理”成了基层默契。

三、政绩自保链:护短就是保乌纱

基层宁可纵容财务混乱,也不愿查处,核心是怕担责、怕影响仕途。
查村干部,等于承认镇级监管失职;
查旧账,等于自曝多年失管。
于是形成“县级护镇级、镇级护村级”的护短链条,宁愿让举报在程序里空转,也绝不自我纠错。

四、暴力威慑:举报者有罪,贪腐者无事

对实名举报,当地不查账、不纠错,反而动用极端手段打击报复:
堵门、威胁、殴打举报人亲属。
目的很直白:杀鸡儆猴,让村民不敢监督、不敢查账。

五、程序空转:百份答复,只是“合法外衣下的敷衍”

一年多时间,举报人收到上百份答复文书,却没有一份真正解决问题:

- 超期受理、超期办结,擅自标注“已办结”
- 倒签日期、重复使用文号、旧文新用
- 自查自答、伪造公文、空白告知、同号矛盾文书

部门忙着“走程序”,就是不“查真相”。
文书越堆越多,问题纹丝不动。

六、破局只有一条路:公开、对账、追责

此案虽小,却照见基层治理重症:

1.上级提级管辖,排除地方干预,彻查24万资金真实来源;
2.对超期、造假、推诿的部门和个人严肃追责;
3.严惩打击报复行为,保护举报人;
4.全面公开账目、预算、信访记录,让阳光穿透黑箱。

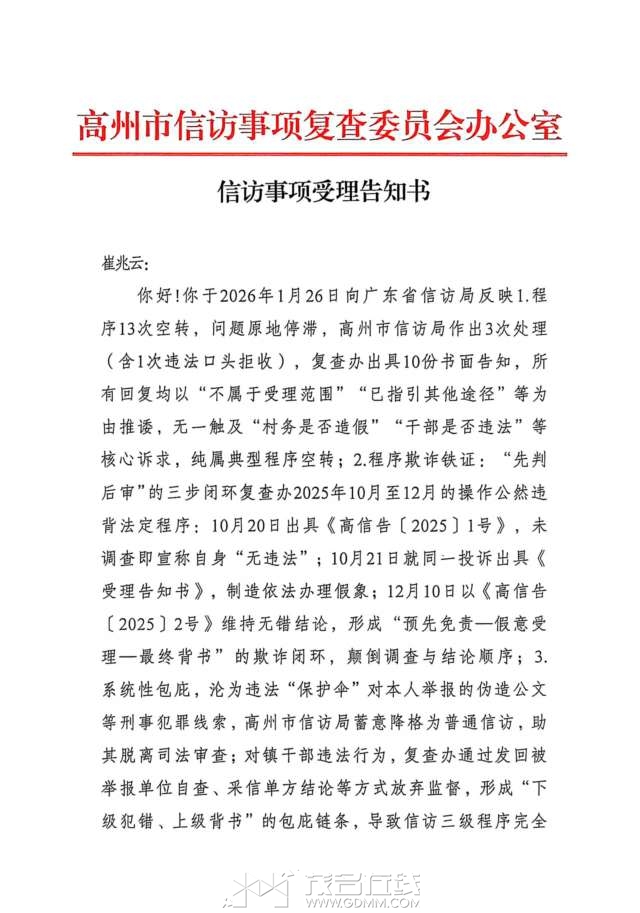
20260401090023front2_0_3389842_Fqfogn6Y9zg5As8kBAPAbAFL-ufX.jpg
20260401090023front2_0_3389842_Fh0_Fg8z1s40LUm2osRMCOEQv6r6.jpg
20260401090023front2_0_3389842_Fo5lkXY5SVF1twHulREZ010H7fSw.jpg
20260401090023front2_0_3389842_Ftmxxt6b1eY8co94waCeKf2WnquC.jpg
 楼主| 发表于 2026-4-1 12:17 | 显示全部楼层 |来自:茂名在线安卓版茂名在线APP

零收入、零拨款,却能花掉24万——泗水镇这财务“艺术”,不去拿诺贝尔奖实在可惜。
 楼主| 发表于 2026-4-1 12:18 | 显示全部楼层 |来自:茂名在线安卓版茂名在线APP
一百多份答复,堆不出一句真相;层层程序庇护,护不住基层公平。
您需要登录后才可以回帖 登录 | 注册帐号

本版积分规则

友情链接:
返回顶部
返回列表 快速回复