设为首页
|
收藏网址
只需一步,快速开始
微信登录,快人一步
扫码登录更安全
登录
|
注册帐号
|
找回密码
搜索
热门搜索:
东华能源
共青河新城
学校
房产
茂名高铁
经济数据
本版
用户
关注抖音号
关注公众号
下载APP
扫码关注抖音号
扫码关注公众号
扫码关注APP
快捷导航
首页
网站首页
论坛
茂名在线论坛
食品安全抽检投票
食品安全抽检投票
求职网
茂名求职网
APP
关于我们
关于我们
茂名论坛
»
论坛
›
互动茂名
›
话说茂名
›
茂名滨海新区海洋生态展示中心配套基础设施项目施工招标
话说茂名
查看:
166
|
回复:
1
[民生百态]
茂名滨海新区海洋生态展示中心配套基础设施项目施工招标
[复制链接]
人心最难懂
人心最难懂
当前离线
主题
0
回帖
精华
研究生
发表于 2026-4-3 16:20
|
显示全部楼层
|
阅读模式
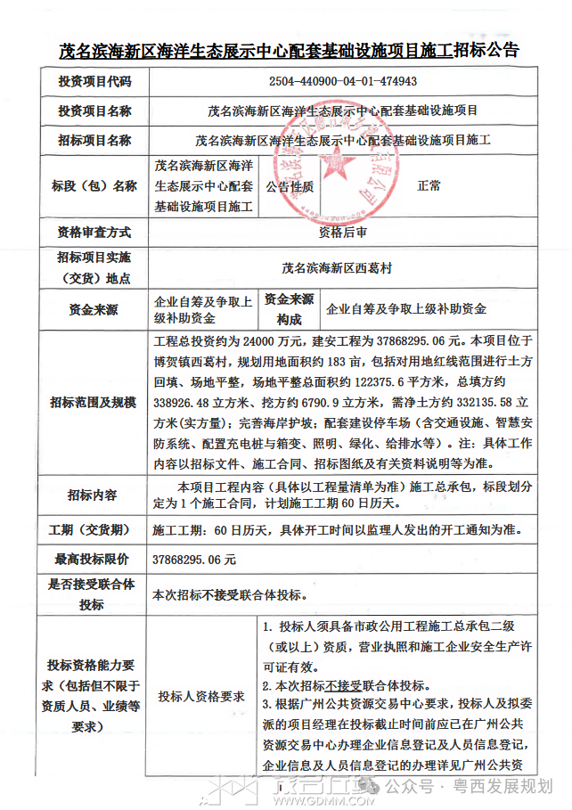
2026年4月1日,茂名滨海新区海洋生态展示中心配套基础设施项目施工招标。
工程总投资约为24000万元,建安工程为37868295.06元。本项目位于博贺镇西葛村,规划用地面积约183亩,包括对用地红线范围进行土方回填、场地平整,场地平整总面积约122375.6平方米,总填方约338926.48立方米、挖方约6790.9立方米,需净土方约332135.58立方米(实方量);完善海岸护坡;配套建设停车场(含交通设施、智慧安防系统、配置充电桩与箱变、照明、绿化、给排水等)。注:具体
工作
内容以招标文件、施工合同、招标图纸及有关资料说明等为准。
招标内容:本项目工程内容(具体以工程量清单为准)施工总承包,标段划分定为1个施工合同,计划施工工期60日历天。
回复
举报
花花的世界
花花的世界
当前离线
主题
0
回帖
精华
博 士
发表于 2026-4-3 16:37
|
显示全部楼层
茂名滨海新区海洋生态展示中心配套基础设施项目,是西葛奇幻海洋世界(总投资 5 亿的大型海洋文旅综合体)的前期场地与公建配套工程
回复
支持
反对
举报
返回列表
B
Color
Image
Link
Quote
Code
Smilies
您需要登录后才可以回帖
登录
|
注册帐号
本版积分规则
发表回复
回帖后跳转到最后一页
友情链接:
关于我们
|
商业合作
|
法律声明
|
手机版
返回顶部
返回列表
快速回复
在线沟通请点我
客服1
客服2