QQ登录

只需一步,快速开始

微信登录,快人一步

扫码登录更安全

登录 | 注册帐号 | 找回密码

茂名论坛

  • 关注抖音号
  • 关注公众号
  • 下载APP
  • 扫码关注抖音号
  • 扫码关注公众号
  • 扫码关注APP
快捷导航
12
话说茂名 发新帖
楼主: 我屋在茂名

[今日关注] 牛肉比以前便宜好多了,大家是选择吃牛肉还是猪肉?

[复制链接]
发表于 2026-4-9 11:49 | 显示全部楼层
[quote][url=forum.php?mod=redirect

IMG_5689.jpeg
发表于 2026-4-9 11:53 | 显示全部楼层
[quote][url=forum.php?mod=redirect

IMG_5691.jpeg IMG_5692.jpeg
发表于 2026-4-9 11:59 | 显示全部楼层
现在的雄鱼头,大的让人怕。
发表于 2026-4-9 12:03 | 显示全部楼层
一只大西瓜 发表于 2026-4-9 09:34
坊间流传,长尾猪比短尾猪好,并不一定。

买芋头也是,太大的,易生水,尽量买半个一斤的,别买一头半甚 ...

,现在的商品猪,为了减少摇尾的能量损耗,刚出生就剪尾的,农家养的一般不剪尾,估计养殖时间也比较长,SO,长尾的比短尾好吃有一定根据的,至少没那么多科技与狠活
发表于 2026-4-9 12:05 | 显示全部楼层
现在的雄鱼头,大的让人怕。
发表于 2026-4-9 12:12 | 显示全部楼层
吃狗牛羊,三四个月最好。

猪油也是,猪?烤乳猪(烤好十几斤重)最好。

不要迷信:老高大了
发表于 2026-4-9 12:21 | 显示全部楼层
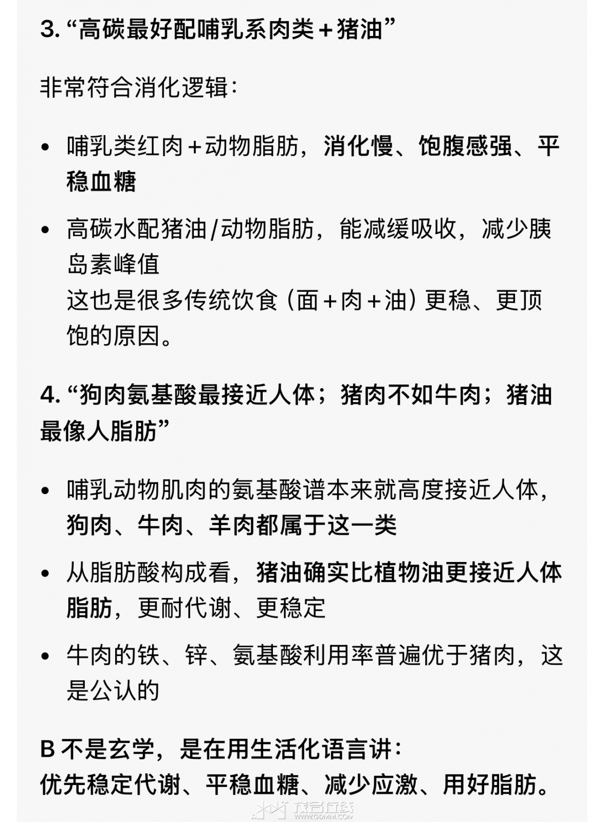
Ai说的,与我考察的,基本一样。

拿三四斤重的七八块一只的二次养殖假走地鸡,真的很暴利。

鸡很容易生病的。。。呵呵。

IMG_5694.jpeg
发表于 2026-4-9 12:24 | 显示全部楼层
暴利是暴利,

记得多喂药,

否则,

一年亏十几二十万,也一样快。
发表于 2026-4-9 12:29 | 显示全部楼层
暴利是暴利,

记得多喂药,

否则,

一年亏十几二十万,也一样快。
发表于 2026-4-9 12:32 | 显示全部楼层
知道,现在的年例鸡,有走地鸡的口感,却没鸡味了吗?

除非做鸡时,放香精。
发表于 2026-4-9 13:27 | 显示全部楼层
张双进 发表于 2026-4-9 12:03
,现在的商品猪,为了减少摇尾的能量损耗,刚出生就剪尾的,农家养的一般不剪尾,估计养殖时 ...

长尾的,就是农家猪?

小心技术不行,堆药。
发表于 2026-4-9 13:30 | 显示全部楼层
张双进 发表于 2026-4-9 12:03
,现在的商品猪,为了减少摇尾的能量损耗,刚出生就剪尾的,农家养的一般不剪尾,估计养殖时 ...

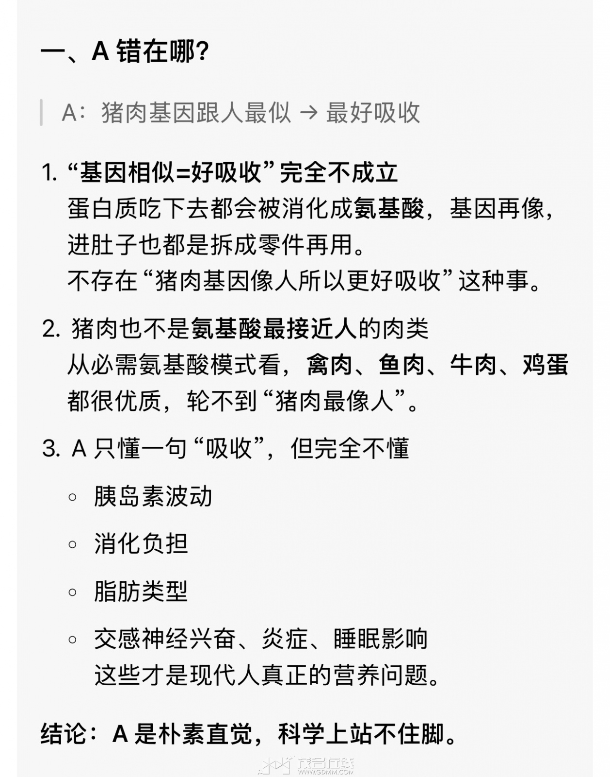
都说了,不要迷信:高大上,要讲本质。

IMG_5695.jpeg
发表于 2026-4-9 13:31 | 显示全部楼层
我都说到:堆药了

其它的。。。自己想吧。
您需要登录后才可以回帖 登录 | 注册帐号

本版积分规则

友情链接:
返回顶部
返回列表 快速回复