设为首页
|
收藏网址
只需一步,快速开始
微信登录,快人一步
扫码登录更安全
登录
|
注册帐号
|
找回密码
搜索
热门搜索:
东华能源
共青河新城
学校
房产
茂名高铁
经济数据
本版
用户
关注抖音号
关注公众号
下载APP
扫码关注抖音号
扫码关注公众号
扫码关注APP
快捷导航
首页
网站首页
论坛
茂名在线论坛
食品安全抽检投票
食品安全抽检投票
求职网
茂名求职网
APP
关于我们
关于我们
茂名论坛
»
论坛
›
互动茂名
›
话说茂名
›
崔兆云信访记录103号:高州公安的“神速办结”艺术
话说茂名
查看:
181
|
回复:
3
[今日关注]
崔兆云信访记录103号:高州公安的“神速办结”艺术
[复制链接]
崔兆云
崔兆云
当前离线
主题
0
回帖
精华
博 士
发表于 2026-4-10 11:23
|
显示全部楼层
|
阅读模式
|
来自:茂名在线安卓版
七个
工作
日,三项核心举报,一条万能回复:“不属实”。
高州市公安局又双叒叕刷新了信访办结纪录。
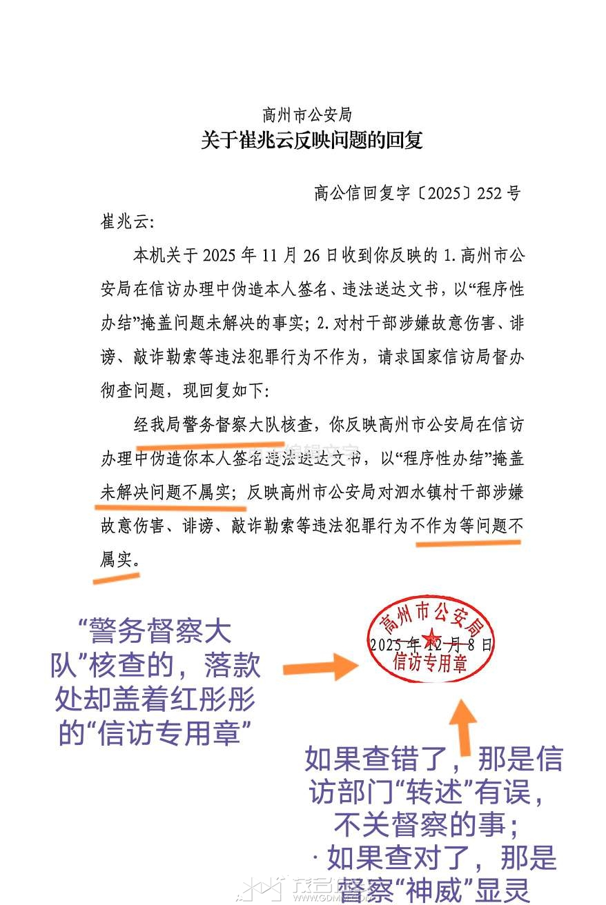
2026年3月25日,受理告知书刚出炉;4月2日,041号回复闪亮登场。扣除双休日,仅用7个工作日,便对“伪造签名、违法送达、村干部不作为”三项指控作出“不属实”的终局裁决。
调查过程?无。证据?无。不立案理由?还是无。
《信访工作条例》规定的60天,被他们硬生生压缩成7天。效率之高,令人感动。
更值得喝彩的是程序设计。
举报公安局违法,由公安局内设督察大队自己查自己——回避原则?不存在的。
声称督察核查,落款盖的却是信访专用章——责任主体?模糊即正义。
回复里只字不提30日内可申请复查的权利——救济渠道?不好意思,忘了。
不回避、乱用章、不告知——三连违规操作,行云流水,堪称信访办理界的“反面教材样板间”。
至于“不属实”这个经典结论,早已形成稳定量产。
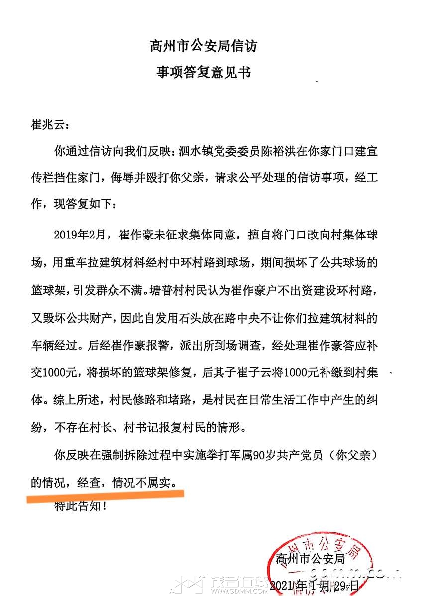
从2021到2026年:2021年回复、217号、252号、013号、041号——累计五次,次次“不属实”,次次零证据。
其中252号更创下6个工作日虚假办结的纪录,还附赠“文号重复”的彩蛋。
2025—2026年,多份空白受理告知书(176号、230号、016号、031号)只给编号不给内容。
026号则直接扣上“重复信访”的帽子,新举报?拒之门外。
为什么总是不属实?
因为比解决问题更高效的,是解决提出问题的人。
既然五次“不属实”证明问题不存在,那举报人有问题?
有趣的是:他们从不追究“举报人”。
这恰恰说明——公安局心里比谁都清楚:举报不是造谣,“不属实”才是敷衍;举报人没有问题,有问题的是你们不敢查、不愿查、不能查的程序和真相。
五次流水线式的“不属实”,不是在辟谣,是在堵嘴;
不是在维护公正,是在磨灭举报人的意志。
不敢认造谣,又不肯认问题——这场既当运动员又当裁判员的戏,还要演多久?
信访本应是倾听民意、纠错纠偏的渠道。法定时限、回避原则、权利告知,每一条都是公平的底线。
当这条底线被“神速办结”击穿,当“不属实”成为万能挡箭牌——被伤害的是执法公信力,被凉透的是群众对法治最后那点信任。
回复
举报
生活不简单
生活不简单
当前离线
主题
0
回帖
精华
大学生
发表于 2026-4-10 12:09
|
显示全部楼层
|
来自:茂名在线安卓版
七个工作日办结三项举报,这效率,行政审批中心看了沉默,12345听了流泪。建议高州公安开设“信访极速版”APP,主打“今日投诉今日毕,属实不属实全凭心情”,再配个五星好评返现——毕竟“不属实”三个字,比调查取证省事多了。
回复
支持
反对
举报
生活不简单
生活不简单
当前离线
主题
0
回帖
精华
大学生
发表于 2026-4-10 12:10
|
显示全部楼层
|
来自:茂名在线安卓版
“自己查自己、信访章盖督察、复查权遗忘”——这套组合拳打下来,不是不会办案,是太会办案了。建议把041号回复刻成匾,挂在信访室最显眼处,上书四个大字:“属实不属实,我说了算”。顺便申请非遗,项目名称:《中国式闭环》。
回复
支持
反对
举报
生活不简单
生活不简单
当前离线
主题
0
回帖
精华
大学生
发表于 2026-4-10 12:11
|
显示全部楼层
|
来自:茂名在线安卓版
五次“不属实”,没有一次拿得出证据。这让我想起一个经典笑话:有人问你吃没吃饭,你说“不属实”;问你太阳是不是从东边出来,你还说“不属实”。到最后,“不属实”已经不是结论,而是一块万能遮羞布——哪里有问题,就往哪里盖。盖的次数多了,布没破,信任先破了。
回复
支持
反对
举报
返回列表
B
Color
Image
Link
Quote
Code
Smilies
您需要登录后才可以回帖
登录
|
注册帐号
本版积分规则
发表回复
回帖后跳转到最后一页
友情链接:
关于我们
|
商业合作
|
法律声明
|
手机版
返回顶部
返回列表
快速回复
在线沟通请点我
客服1
客服2