QQ登录

只需一步,快速开始

微信登录,快人一步

扫码登录更安全

登录 | 注册帐号 | 找回密码

茂名论坛

  • 关注抖音号
  • 关注公众号
  • 下载APP
  • 扫码关注抖音号
  • 扫码关注公众号
  • 扫码关注APP
快捷导航
查看: 200|回复: 5

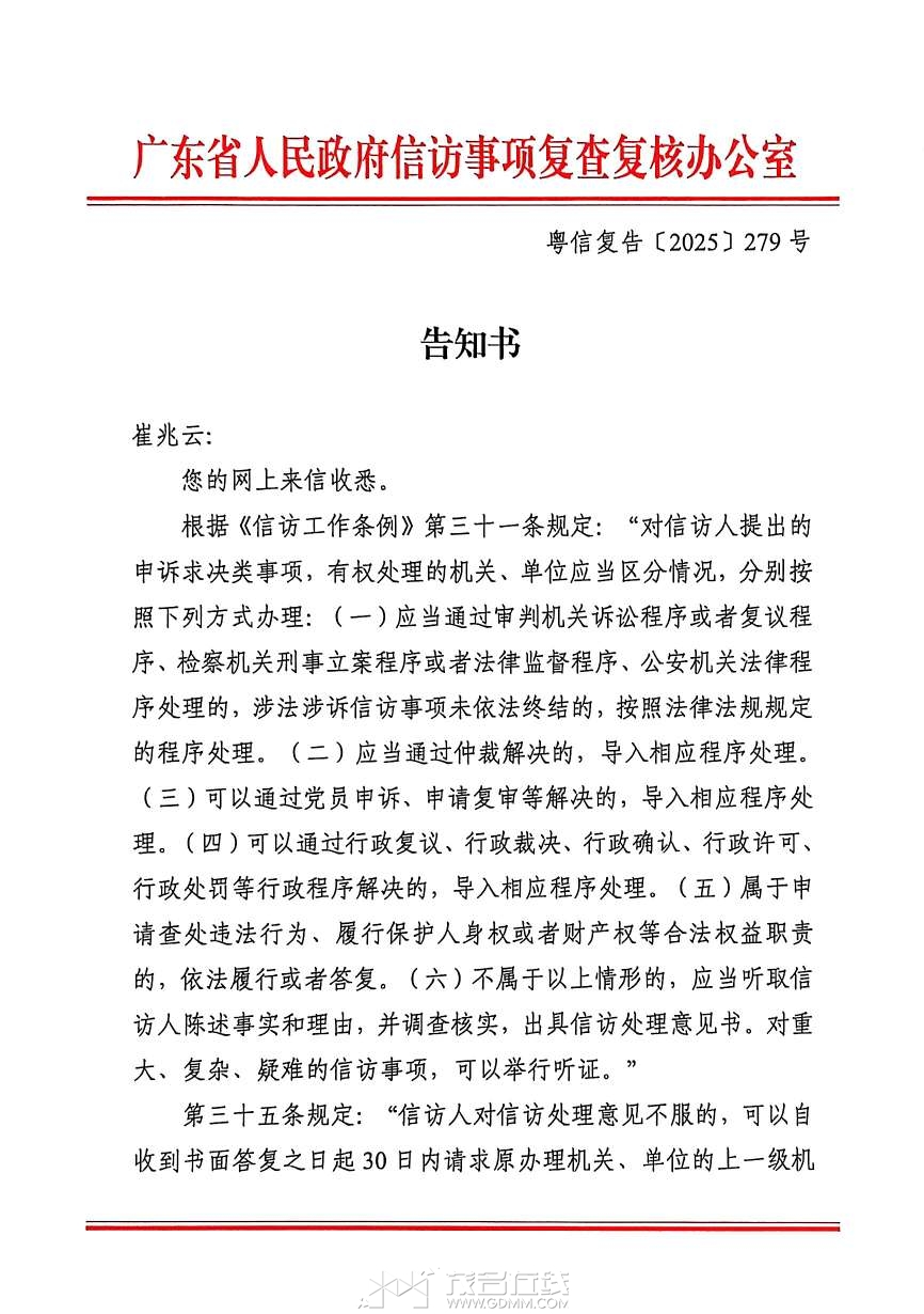
[今日关注] (信访记录106号)广东省人民政府信访事项复查复核办公室

[复制链接]
(一)程序违法:三级信访成了“闯关游戏”?
崔兆云老老实实走完泗水高州茂名三级。高州复议办的意思是:村集体的钱被乱花了,跟您这个村民查账代表没关系——建议您先把自己改成村集体法人代表再来申请,不给复查。

行,我到茂名市人民政府复议办,结果这份“告知书”完美示范了什么叫“只动嘴皮不干活”——自己不做复核决定,却把信访人当皮球踢给四个部门,还贴心地附上了“踢球路线图”。

我再找省里复核。按《信访工作条例》第三十六条,省里得给个“维持、撤销或重做”的结论吧?结果省信访局直接掏出一份“告知书”,既不维持也不撤销,另起炉灶说“不属于第(六)项”。这就好比马拉松跑完了,裁判说“你起跑线站错了,不算”。妙啊——前面三级全白跑,就等您这神来一笔。

(二)认定事实错误:当初怎么不分流?

就算该走第(四)项,那也是第一次接待时的事。您早干嘛去了?泗水镇出了处理意见,高州市出了不予复查决定,一路盖章签字,谁都没想到“走错门”。等到省里才恍然大悟:“对不起,您从一开始就不该进来。”这就像吃了三碗饭,结账时说“第一碗不是饭”。信赖利益?不存在的。

(三)推诿扯皮:“要求整改”四个字,法力无边

告知书最后一句倒是承认了“未及时答复”,然后说“已要求办理单位整改”。好一个内部整改!整改内容?看不见。整改时限?不知道。整改结果?不公开。四个字轻飘飘,比《哈利·波特》里的“呼神护卫”还好使——念完就能把信访人打发走。两年上百份文件,换来一句“已要求整改”。您这不是法治,是法术。

附件:三级人民政府信访事项复查复核办公室 《告知书》原件图片

20260413154342front2_0_3287271_FnfMvzdDFfAlXpLc6enjnO7o48iM.jpg
20260413154342front2_0_3287271_FpTfgKpKJjayB6DLscgVNvABL5PL.jpg
20260413154405front2_0_3287271_FhfFCAJiHe7DlSsq49bVHOuxU84F.jpg
20260413154456front2_0_3287271_FvwoARB5D5prS-dap-sWKbmM1Env.jpg
20260413154505front2_0_3287271_FtOfZm06tyQZuIhrhUeMKp7ZIOa5.jpg
 楼主| 发表于 2026-4-13 16:15 | 显示全部楼层 |来自:茂名在线安卓版茂名在线APP
泗水出意见,高州出告知,茂名出踢球路线图,省里出法术。四级部门合力完成了一部《信访空转四部曲》,建议申报非物质文化遗产,片名就叫《论如何用一百份文件解决零个问题》。
 楼主| 发表于 2026-4-13 16:16 | 显示全部楼层 |来自:茂名在线安卓版茂名在线APP
“已要求整改”=我已经骂过他了,你走吧。两年上百份文件,换来一句班主任式调解。建议省信访局下次直接刻个章,知道了”,省纸又省心。
 楼主| 发表于 2026-4-13 16:16 | 显示全部楼层 |来自:茂名在线安卓版茂名在线APP
三级信访,三级甩锅。泗水说“我处理了”,高州说“我复查了”,茂名说“我分流了”,省里说“我要求整改了”。四个部门凑不出一句“我来查”。建议改名叫《击鼓传花之信访特别版》。
 楼主| 发表于 2026-4-13 16:17 | 显示全部楼层 |来自:茂名在线安卓版茂名在线APP
茂名让您找四个部门,省里送您四个字。两年维权,收获一份“部门通讯录”加一句“回去整改”。这波不亏,至少证明了——程序空转,真的可以不冒烟。
 楼主| 发表于 2026-4-13 16:38 | 显示全部楼层 |来自:茂名在线安卓版茂名在线APP
《告知书》最后一段承认“办理单位未及时答复”,并“已要求办理单位进一步完善和规范”。这恰恰说明:下级机关存在程序违法。但广东省信访局没有依法作出“责令重新处理”的复核决定,而是用一句内部整改要求轻轻带过。
2.“要求整改”对申请人没有法律约束力:申请人看不到整改内容,不知道整改时限,无法监督整改结果。这本质上是一种对下不对上、对内不对外的推诿方式,使申请人的救济权被虚化。
3.三级信访程序因此空转:申请人耗时两年、最终得到的是一份既不撤销原决定、也不支持申请人诉求、更不产生外部法律效力的“告知书”。这是程序空转。
您需要登录后才可以回帖 登录 | 注册帐号

本版积分规则

友情链接:
返回顶部
返回列表 快速回复