QQ登录

只需一步,快速开始

微信登录,快人一步

扫码登录更安全

登录 | 注册帐号 | 找回密码

茂名论坛

  • 关注抖音号
  • 关注公众号
  • 下载APP
  • 扫码关注抖音号
  • 扫码关注公众号
  • 扫码关注APP
快捷导航
查看: 305|回复: 2

[今日关注] 总投资超11亿!茂名羊角片区这个大盘启动招标,建15栋高层住宅

[复制链接]
发表于 2026-4-19 16:13 | 显示全部楼层 |阅读模式

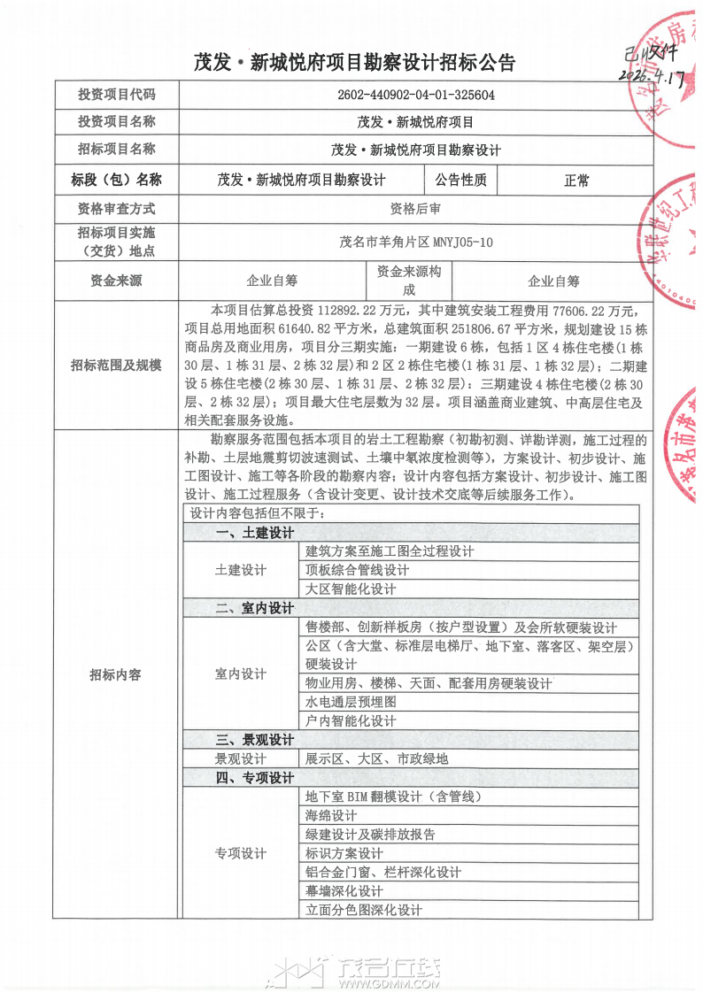
4月17日,茂发·新城悦府项目勘察设计招标公告
eb0c639296b9aad243b0482e57ba6fc0.png

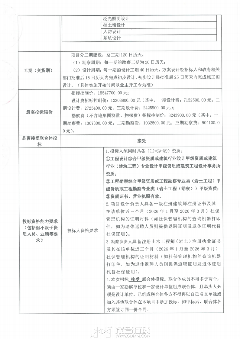
本项目估算总投资112892.22万元,其中建筑安装工程费用77606.22万元,项目总用地面积61640.82平方米,总建筑面积251806.67平方米,规划建设15栋商品房及商业用房,项目分三期实施:一期建设6栋,包括1区4栋住宅楼(1栋30层、1栋31层、2栋32层)和2区2栋住宅楼(1栋31层、1栋32层);二期建设5栋住宅楼(2栋30层、1栋31层、2栋32层):三期建设4栋住宅楼(2栋30层、2栋32层);项目最大住宅层数为32层。项目涵盖商业建筑、中高层住宅及相关配套服务设施。
招标公告png_Page1.png 招标公告png_Page2.png
a41bcc7e628ecf97daa3cb734f53aca0_副本.jpg


这个盘才是地地道道的新城楼盘,地块就在新城村委!
殇城涅槃 发表于 2026-4-19 17:55
这个盘才是地地道道的新城楼盘,地块就在新城村委!

远郊某新城已经七、八年没新开发商新楼盘了,茂东年年陆续有新盘
20260419190452front2_0_3275940_Fgmlb_jxbQiYreijyLoSk-IcSbN6.jpg
您需要登录后才可以回帖 登录 | 注册帐号

本版积分规则

友情链接:
返回顶部
返回列表 快速回复