QQ登录

只需一步,快速开始

微信登录,快人一步

扫码登录更安全

登录 | 注册帐号 | 找回密码

茂名论坛

  • 关注抖音号
  • 关注公众号
  • 下载APP
  • 扫码关注抖音号
  • 扫码关注公众号
  • 扫码关注APP
快捷导航
查看: 8956|回复: 25

[民生百态] 茂南将投资7578.8万元对茂名大道整治提升改造工程(全程4.6公里)

[复制链接]
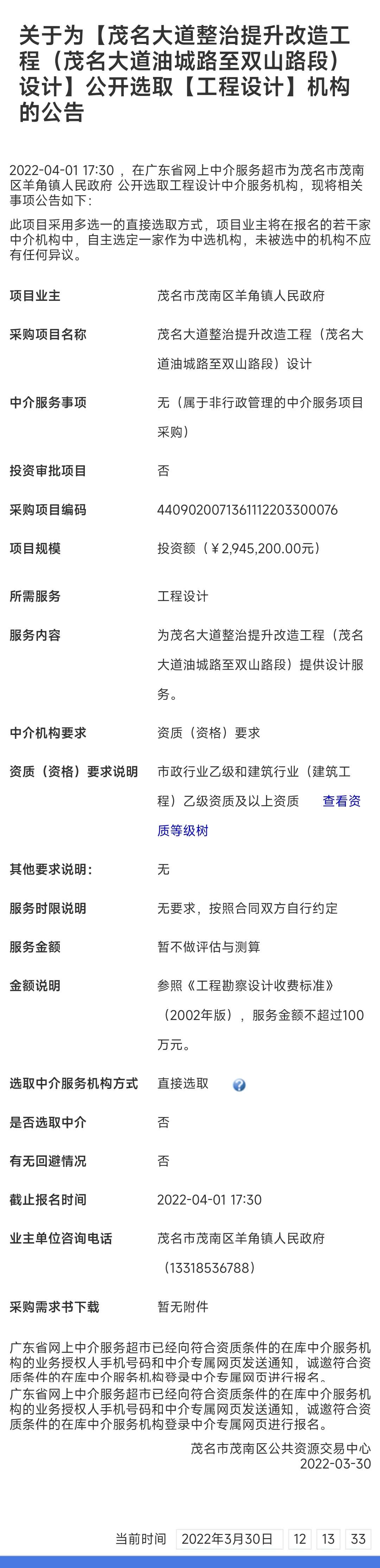
茂名大道整治提升改造工程
油城路至双山路段,
双山路至站北路段,
站北路至茂南大道路段,
茂南大道至高速路口段
20220330223305front2_0_3299883_FmFtqUqRk50shgAaiy2dh83_r1YV.jpg
油城路至双山路段
投资额(¥2,945,200.00元)
20220330223501front2_0_3299883_FgyZLskd2rKsAcRi2VtBDsfJkrfz.png
双山路至站北路段,
投资额(¥3,935,900.00元)
20220330223716front2_0_3299883_FnpESRbi4jSgkF8t8JB7UK1dpb_V.png
站北路至茂南大道路段,
投资额(¥65,810,000.00元)
20220330223927front2_0_3299883_FhHDxQwImLOwXHo9IrfZ0zJl4ydq.png
茂南大道至高速路口段
投资额(¥3,098,000.00元)
20220330224046front2_0_3299883_FoBuXNx2ukZYbwdKjKIEpHEBf7DB.png


 楼主| 发表于 2022-3-30 22:52 | 显示全部楼层 |来自:茂名在线安卓版茂名在线APP
这四个项目,全程4.6公里,将进行分段改造
值得关注的是项目业主是
茂南区羊角镇人民政府
发表于 2022-3-30 22:59 | 显示全部楼层
今天刚出的吗?
 楼主| 发表于 2022-3-30 23:01 | 显示全部楼层 |来自:茂名在线安卓版茂名在线APP

看日期啊!是今天的
发表于 2022-3-30 23:11 | 显示全部楼层
睇样子,系办靓,冇似修路。
不三不四的,
七千万好心再加多几千万扩成10车道啊,难得茂名就这条路拿得出手
立交化改造?

你想多了吧,应该是办靓条路,这点钱做4公里多的路。
这段路是茂名交通瓶颈,也是市民吐槽最多最迫切的,美化只是锦上添花,扩建才真正是雪中送炭。

这点钱不可能做得到立交化
羊角镇政府今年的确富裕
这七千几万直接改造油十红灯就可以啦。油十红灯塞成狗,道路做到靓出花又有什么用
七千多万能干啥?最多填填补补那些烂路,灰尘鸭香喷喷啊
美化是好事,一些傻还在那嚷嚷{:62_1448:}
您需要登录后才可以回帖 登录 | 注册帐号

本版积分规则

友情链接:
返回顶部
返回列表 快速回复