QQ登录

只需一步,快速开始

微信登录,快人一步

扫码登录更安全

登录 | 注册帐号 | 找回密码

茂名论坛

  • 关注抖音号
  • 关注公众号
  • 下载APP
  • 扫码关注抖音号
  • 扫码关注公众号
  • 扫码关注APP
快捷导航
楼主: 罗州郡

[今日关注] 除旧迎新,化州2026年2月城乡建设进度成果分享

[复制链接]
 楼主| 发表于 2026-2-10 16:10 | 显示全部楼层 |来自:茂名在线苹果版茂名在线APP
粤西情怀 发表于 2026-2-10 14:58
路边放置的钢管做什么用途的?

做拦杆的!
 楼主| 发表于 2026-2-10 16:11 | 显示全部楼层 |来自:茂名在线苹果版茂名在线APP
粤西情怀 发表于 2026-2-10 14:58
路边放置的钢管做什么用途的?

装拦杆的,这款
20260210161153front1_0_3381721_FrGc1dgXe8QELfgIAs17WFTtG_OP.jpg
 楼主| 发表于 2026-2-10 16:16 | 显示全部楼层 |来自:茂名在线苹果版茂名在线APP
粤西情怀 发表于 2026-2-10 15:06
黄老板的家乡搞得很靓!

张风水塘好大,有双车道环塘路
 楼主| 发表于 2026-2-10 16:50 | 显示全部楼层 |来自:茂名在线苹果版茂名在线APP
化州两会开始
20260210165048front1_0_3381721_FosqN-ZI_ZcbH_3W3SHQAwLQZ1iL.jpg
 楼主| 发表于 2026-2-10 17:56 | 显示全部楼层 |来自:茂名在线苹果版茂名在线APP
空港东四路开工仪式
20260210175655front1_0_3381721_Ft2HIDT0FtRSw7rijg4iBJwSWzLX.jpg
 楼主| 发表于 2026-2-10 20:41 | 显示全部楼层 |来自:茂名在线苹果版茂名在线APP
罗州郡 发表于 2026-2-10 17:56
空港东四路开工仪式

还差空港大道二期,希望除夕前能把开工仪式搞了
 楼主| 发表于 2026-2-10 21:09 | 显示全部楼层 |来自:茂名在线苹果版茂名在线APP
化州五年工作回顾

 楼主| 发表于 2026-2-10 22:31 | 显示全部楼层 |来自:茂名在线苹果版茂名在线APP
2月10日下午,出席化州市第十六届人民代表大会第七次会议的人大代表在各驻地参加代表团讨论会议。代表们以高度的政治责任感和使命感,围绕大会各项工作报告认真审议、踊跃发言,共商化州高质量发展大计。

讨论现场气氛热烈,代表们紧扣政府工作报告、“十五五”规划、预算报告以及人大、法院、检察院工作报告等展开深入交流。大家一致认为,政府工作报告总结工作实事求是、分析形势精准到位、部署任务重点突出,既客观展现了过去一年全市经济社会发展取得的成效,又科学擘画了今后一段时期的发展蓝图,符合化州实际、顺应群众期盼。代表们畅所欲言,纷纷结合自身工作与基层实际,就产业发展、城乡建设、民生保障、法治建设、生态保护、转型升级等话题积极建言献策。大家表示,将认真履行宪法和法律赋予的职责,把群众呼声与发展需求带到大会中,把会议精神转化为履职实效,以实干担当推动各项部署落地见效,为奋力谱写化州现代化建设新篇章贡献智慧和力量。

来源:化州市融媒体中心
 楼主| 发表于 2026-2-10 22:34 | 显示全部楼层 |来自:茂名在线苹果版茂名在线APP
十五五奋斗目标和2026年计划

发表于 2026-2-10 23:50 | 显示全部楼层
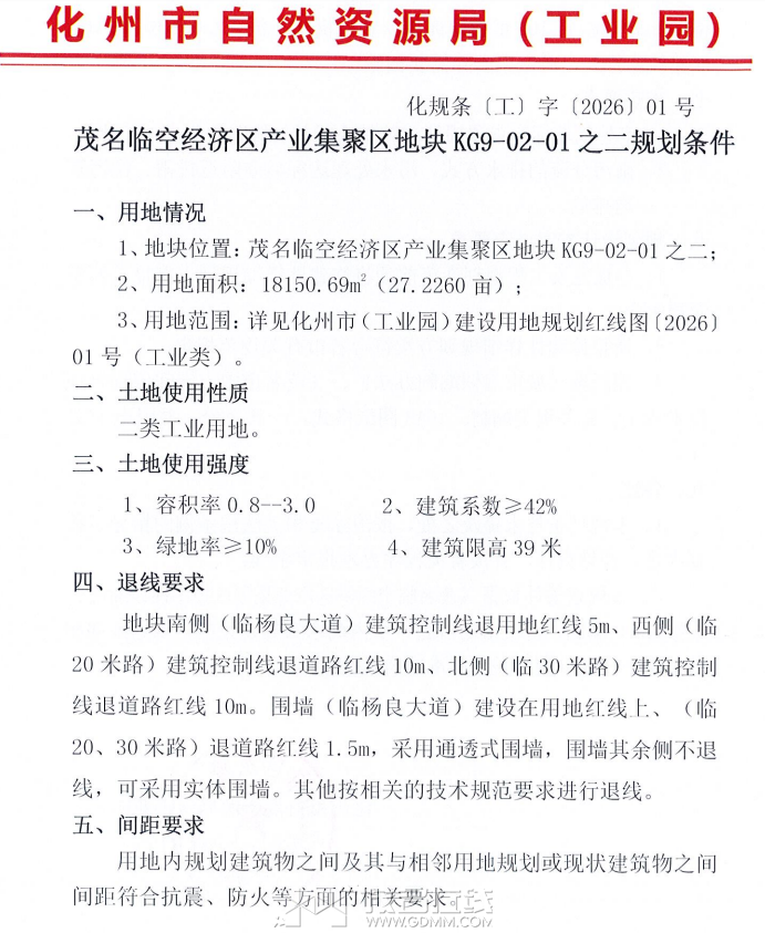
空港经济区今日又挂牌2块工业用地
发表于 2026-2-10 23:51 | 显示全部楼层
微信图片_20260210234828.png 微信图片_20260210234929.png
发表于 2026-2-10 23:54 | 显示全部楼层
微信图片_20260210235256.png 微信图片_20260210235358.png
 楼主| 发表于 2026-2-11 07:13 | 显示全部楼层 |来自:茂名在线苹果版茂名在线APP

非常好,汇茂公司是什么公司

工业区三四期的地块怎么都搞成这种奇离古怪的形状!真的是服了!
罗州郡 发表于 2026-2-10 22:34
十五五奋斗目标和2026年计划

以前都是吃完年例,三四月份才开两会,现在的实干精神比以往好很多,出年回来就有目标做事,不用再等了。
您需要登录后才可以回帖 登录 | 注册帐号

本版积分规则

友情链接:
返回顶部
返回列表 快速回复