QQ登录

只需一步,快速开始

微信登录,快人一步

扫码登录更安全

登录 | 注册帐号 | 找回密码

茂名论坛

  • 关注抖音号
  • 关注公众号
  • 下载APP
  • 扫码关注抖音号
  • 扫码关注公众号
  • 扫码关注APP
快捷导航
查看: 20115|回复: 100

[今日关注] 实地航拍粤西国际机场,工程实在是大!大!大!电白廉江人过来看看(...

[复制链接]
发表于 2018-11-8 10:51 | 显示全部楼层 |阅读模式
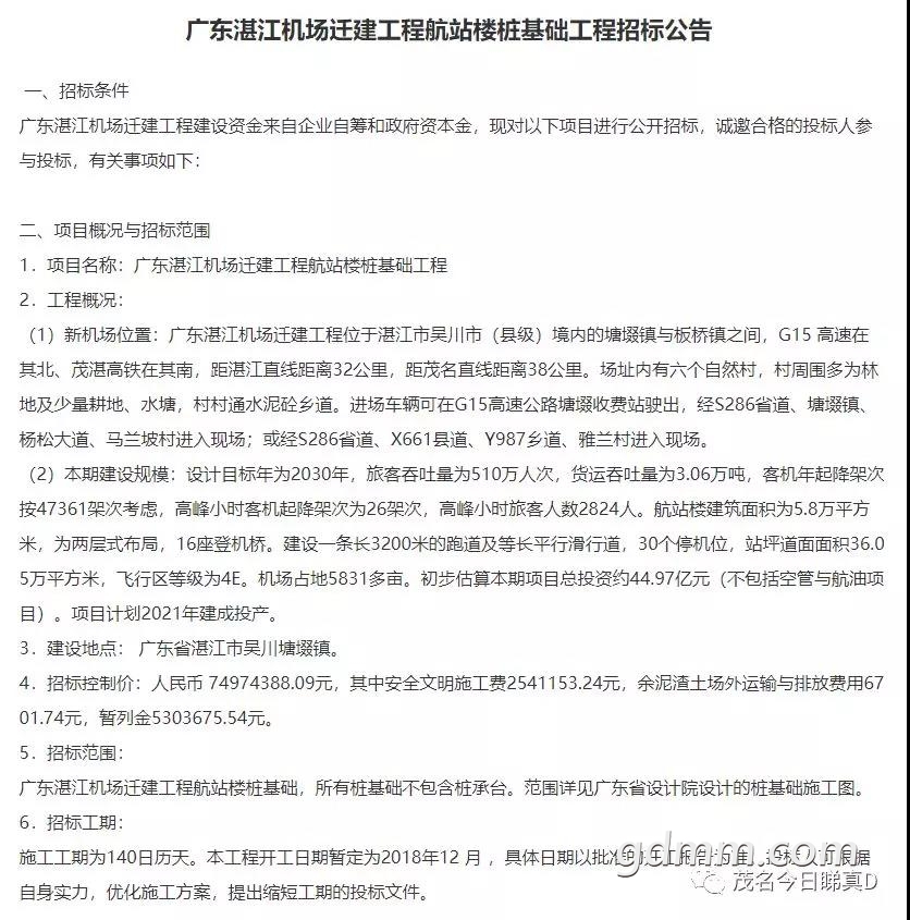
粤西国际机场(湛江机场迁建工程)传说了很久,由于机场建在湛江,所以本人一直对它了解不多,只知道机场选址于湛江吴川的塘缀镇,已征地拆迁、清表平地有一段时间,主体工程还没有真正奠基开工。近日,机场航站楼桩基础工程开始招标,据招标公告披露,航站楼桩基础工程预计今年12月开工,这标志着机场的建设进入实质性的阶段。整个机场预计2021年建成。
微信图片_20181108102851.jpg

那么粤西机场到底建在哪个位置?离茂名有多远?目前进展如何?耳听为虚,眼见为实,今天,我们通过@茂名今日睇真D的实地看一看,了解一下它的最新情况。

首先说一下机场的位置,打开最新的卫星图,可以看到茂名与湛江中间的广袤大地上,有两个大工地相当醒目。
微信图片_20181108102920.jpg
放大卫星图,可以看到沈海高速的南边、茂湛铁路的北边、汕湛高速的东边,有两个偌大的工地,东边的工地就是粤西机场,西边的是机场拆迁安置区。
微信图片_20181108102924.jpg
根据地图测量,粤西机场离茂名市区直线距离约40公里,离湛江市区约34公里,离水东约43公里,离廉江约35公里,离化州和吴川都只有20公里左右。
微信图片_20181108102928.jpg
我们开车从茂名收费站进入沈海高速,一路向西,经过化州杨梅出口,来到沈海高速与汕湛高速交汇的林屋枢纽立交,向南驶入汕湛高速,然后在塘缀镇东边的机场南出口驶下高速,耗时仅40分钟,加上从茂名市区到茂名收费站的时间,都不足一个小时。
微信图片_20181108102932.jpg
在塘缀机场南出口往东边不远处,很快就能看到一条通往机场和安置区的大道正在修建中。
微信图片_20181108102936.jpg
微信图片_20181108102940.jpg
微信图片_20181108102943.jpg
微信图片_20181108102946.jpg
微信图片_20181108102949.jpg

往前是安置区,右拐就是机场。
微信图片_20181108102953.jpg
微信图片_20181108102956.jpg
微信图片_20181108103000.jpg
先去前边的安置区看一看。
微信图片_20181108103003.jpg
这里就是安置区,一个字:大!
微信图片_20181108103006.jpg
微信图片_20181108103010.jpg
安置区总面积约720亩,将安置附近八条村的村民。
微信图片_20181108103013.jpg
铲车、泥头车等施工车辆火力全开——
微信图片_20181108103016.jpg
微信图片_20181108103020.jpg
微信图片_20181108103023.jpg
当代的愚公移山——
微信图片_20181108103026.jpg
微信图片_20181108103029.jpg
微信图片_20181108103032.jpg
微信图片_20181108103036.jpg
微信图片_20181108103039.jpg
微信图片_20181108103043.jpg
微信图片_20181108103046.jpg
离开安置区,转去机场工地——
微信图片_20181108103050.jpg
这个就是机场航站楼的位置——
微信图片_20181108103055.jpg
形状和湛江市城市规划局发布的设计图吻合——
微信图片_20181108103059.jpg
航站楼建筑面积为5.8万平方米,为两层式布局,16座登机桥。
微信图片_20181108103102.jpg
航站区旁边是工作区,正在平整土地——
微信图片_20181108103106.jpg
微信图片_20181108103109.jpg
微信图片_20181108103112.jpg
微信图片_20181108103115.jpg

整个机场占地5831多亩,航站区和工作区前方还有更大的飞行区尚未清表。飞行区将建设一条长3200米的跑道及等长平行滑行道,30个停机位,站坪道面面积36.05万平方米,飞行区等级为4E。
微信图片_20181108103119.jpg

离航站楼不远是美丽的山雅水库——
微信图片_20181108103123.jpg

微信图片_20181108103126.jpg

粤西机场建于塘缀镇,塘缀自然是最大的赢家,早前已集沈海、汕湛两大高速和深湛高铁于一身,现在又有粤西机场加持,传说中的广湛高铁据传也会在机场设站,塘缀将成为粤西真正的交通枢纽,堪称山鸡变凤凰,令人羡慕嫉妒恨。

不过,我们茂名的化州,特别是与塘缀毗邻的杨梅镇,也算“冷手执个热煎堆”,与粤西机场近在咫尺,将迎来百年难得一遇的重大发展机遇。目前,位于沈海高速杨梅出口附近的杨梅工业园,将升级为空港工业园,旁边还要建空港物流园,迈向空港经济时代。
微信图片_20181108103135.jpg
微信图片_20181108103139.jpg
微信图片_20181108103147.jpg
微信图片_20181108103151.jpg
微信图片_20181108103155.jpg
此外,化州还抢占空港先机,几年前就大力建设连接化州市区至粤西机场的机场大道,目前二期已建到杨梅工业大道,三期也即将开工。
微信图片_20181108103200.jpg
微信图片_20181108103203.jpg
微信图片_20181108103208.jpg
微信图片_20181108103212.jpg
微信图片_20181108103215.jpg
微信图片_20181108103219.jpg
微信图片_20181108103224.jpg
化州即将迎来大发展,
各位大老板们,

此时不回来投资,
更待何时?


 楼主| 发表于 2018-11-8 10:55 | 显示全部楼层
喊了这么多年,狼真的来了
 楼主| 发表于 2018-11-8 10:57 | 显示全部楼层
@王哭疯@zbj988@三角中心
发表于 2018-11-8 10:57 | 显示全部楼层
厉害了我的吴川
 楼主| 发表于 2018-11-8 11:01 | 显示全部楼层
@zbj988 厉害了,我的廉江
 楼主| 发表于 2018-11-8 11:01 | 显示全部楼层
@王哭疯  厉害了,我的电白!
 楼主| 发表于 2018-11-8 11:09 | 显示全部楼层
@王哭疯 大憨,叫茂名建一个鸡场
发表于 2018-11-8 11:09 | 显示全部楼层
王笑风 发表于 2018-11-8 11:01
@zbj988 厉害了,我的廉江

廉江大哥吊打三个化州矛问题{:1_991:}
发表于 2018-11-8 11:11 | 显示全部楼层
江浙一带的农村很多是统一规划的,安置区可能是粤西乃至广东都少有的统一规划的乡村。
发表于 2018-11-8 11:16 | 显示全部楼层
一座机场,周边1公里内不能有民居,10公里内不能建高楼住房,10公里范围内建筑物不超过30米,20公里范围内建筑物不超过150米。就无法建商住区了,机场只是送人送物出入的地方,只逗留一下,也不知有什么值得高兴!
发表于 2018-11-8 11:21 | 显示全部楼层
厉害  这工程浩大啊 这选址真的考虑到茂名了 现在就是名称的问题了
发表于 2018-11-8 11:27 | 显示全部楼层
2030年前不成晒谷场我就不信
 楼主| 发表于 2018-11-8 11:37 | 显示全部楼层
zbj988 发表于 2018-11-08 11:09
廉江大哥吊打三个化州矛问题
@zbj988 廉江佬托错七,被黄狗咬七!
 楼主| 发表于 2018-11-8 11:39 | 显示全部楼层
你层在丝顶 发表于 2018-11-08 11:16
一座机场,周边1公里内不能有民居,10公里内不能建高楼住房,10公里范围内建筑物不超过30米,20公里范围内 ...
机场是一个送老板来,送钱来的地方
 楼主| 发表于 2018-11-8 11:43 | 显示全部楼层
zbj988 发表于 2018-11-08 11:09
廉江大哥吊打三个化州矛问题
大憨,你大哥化州要吊打3个廉江了
您需要登录后才可以回帖 登录 | 注册帐号

本版积分规则

友情链接:
返回顶部
返回列表 快速回复