QQ登录

只需一步,快速开始

微信登录,快人一步

扫码登录更安全

登录 | 注册帐号 | 找回密码

茂名论坛

  • 关注抖音号
  • 关注公众号
  • 下载APP
  • 扫码关注抖音号
  • 扫码关注公众号
  • 扫码关注APP
快捷导航
查看: 39304|回复: 45

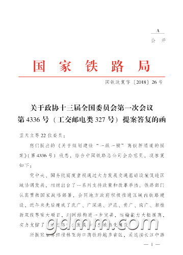
[深读茂名] 南深高铁正式被国家铁路局否决,是否意味着经茂北信宜的高铁也没有了

[复制链接]
发表于 2018-11-15 21:22 | 显示全部楼层 |阅读模式
南深高铁正式被国家铁路局否决,是否意味着唯一经茂北信宜的高铁也没有了

3aaf5c831e02084f.png

-3022bbeb21d5ad00.png

-34d7ff9126b00d51.png

发表于 2018-11-15 21:25 | 显示全部楼层
{:55_652:}
 楼主| 发表于 2018-11-15 21:27 | 显示全部楼层
罗定佬就呵呵了
发表于 2018-11-15 21:28 | 显示全部楼层
恭喜玉林,恭喜罗定,下一个轮到否定桂湛
发表于 2018-11-15 21:29 | 显示全部楼层
@zbj988桂湛被否
发表于 2018-11-15 21:33 | 显示全部楼层
本身这铁路就没有规划经过信宜,只是规划经玉林、岑溪、罗定
发表于 2018-11-15 21:37 | 显示全部楼层
桂湛肯定不会被否,那是连接海南的高铁。现在海南开发是大大在亲自抓,谁敢否决这样的项目。国家难以同时支持桂湛高铁和南玉深高铁,一保一舍,自然是牺牲后者。
 楼主| 发表于 2018-11-15 21:45 | 显示全部楼层
王笑风 发表于 2018-11-15 21:28
恭喜玉林,恭喜罗定,下一个轮到否定桂湛

你不会看文件吗?只否了南深,支持桂湛
 楼主| 发表于 2018-11-15 21:45 | 显示全部楼层
如风而过 发表于 2018-11-15 21:37
桂湛肯定不会被否,那是连接海南的高铁。现在海南开发是大大在亲自抓,谁敢否决这样的项目。国家难以同时支 ...

说得有理
发表于 2018-11-15 21:46 | 显示全部楼层
都怪越猴那条白眼狼
发表于 2018-11-15 22:12 | 显示全部楼层
哦贺
发表于 2018-11-15 22:35 | 显示全部楼层
文中提到南宁经广西沿海铁路经深茂线到深圳
发表于 2018-11-15 22:47 | 显示全部楼层
三角中心 发表于 2018-11-15 21:45
你不会看文件吗?只否了南深,支持桂湛
桂湛没列入规划
发表于 2018-11-15 22:48 | 显示全部楼层
其实再建一条南宁至深圳的高铁是浪费国家钱财的,是多余的。倒不如规划南宁经化州至茂名西的高铁对接深茂线还比较有可行性
发表于 2018-11-15 22:54 | 显示全部楼层
南深已被广西用南玉城际代替了
您需要登录后才可以回帖 登录 | 注册帐号

本版积分规则

友情链接:
返回顶部
返回列表 快速回复