QQ登录

只需一步,快速开始

微信登录,快人一步

扫码登录更安全

登录 | 注册帐号 | 找回密码

茂名论坛

  • 关注抖音号
  • 关注公众号
  • 下载APP
  • 扫码关注抖音号
  • 扫码关注公众号
  • 扫码关注APP
快捷导航
楼主: 如风而过

[今日关注] 又是金秋十月,化州城建能否掀热潮?

  [复制链接]
红橙黄绿青蓝紫 发表于 2021-10-7 23:04
@橘州大地 @heboy @真男人 看看人家北流的江边绿化,再看看你兜江边的非洲绿道,差天共地,蚁同象比{:62_ ...

这么说阿富廉条臭水沟呢!
红橙黄绿青蓝紫 发表于 2021-10-7 23:04
@橘州大地 @heboy @真男人 看看人家北流的江边绿化,再看看你兜江边的非洲绿道,差天共地,蚁同象比{:62_ ...

点都比廉仔城中村臭水沟靓吧,有没有十米宽沟冲的呢?
红橙黄绿青蓝紫 发表于 2021-10-7 23:04
@橘州大地 @heboy @真男人 看看人家北流的江边绿化,再看看你兜江边的非洲绿道,差天共地,蚁同象比{:62_ ...

九洲江粪渠,97亿就到,97亿可能搞矛掂,一个无底臭渠。{:62_1510:}
玉茂要上点心了{:62_1519:}
front2_0_FocNUzMD-oobcTxrIpkOUNQ4EZN2.1633664945_11_50_03.jpg
front2_0_Fop5Dns1JNZBUYzi2JU5EZowcuUs.1633664945_11_50_14.jpg
front2_0_FhIpOTwL1M8HFjhzGMwEraCqA8Lv.1633664945_11_50_14.jpg
front2_0_FihNq7c4wLm_wl47eXztb1Cx7mnC.1633664945_11_50_14.jpg
front2_0_FqMlQKHaedlE-QHcqpEAkrW4oLCb.1633664945_11_50_14.jpg

化北兄弟太难了
极度愤怒 发表于 2021-10-7 23:04
他们不是抢建,城东大道西段两边全部规划为安置区,和新农村建设,实在在让人震惊,毁掉一大片好地

高度不统一,外立面不统一,很影响景观的。
发表于 2021-10-8 19:17 | 显示全部楼层
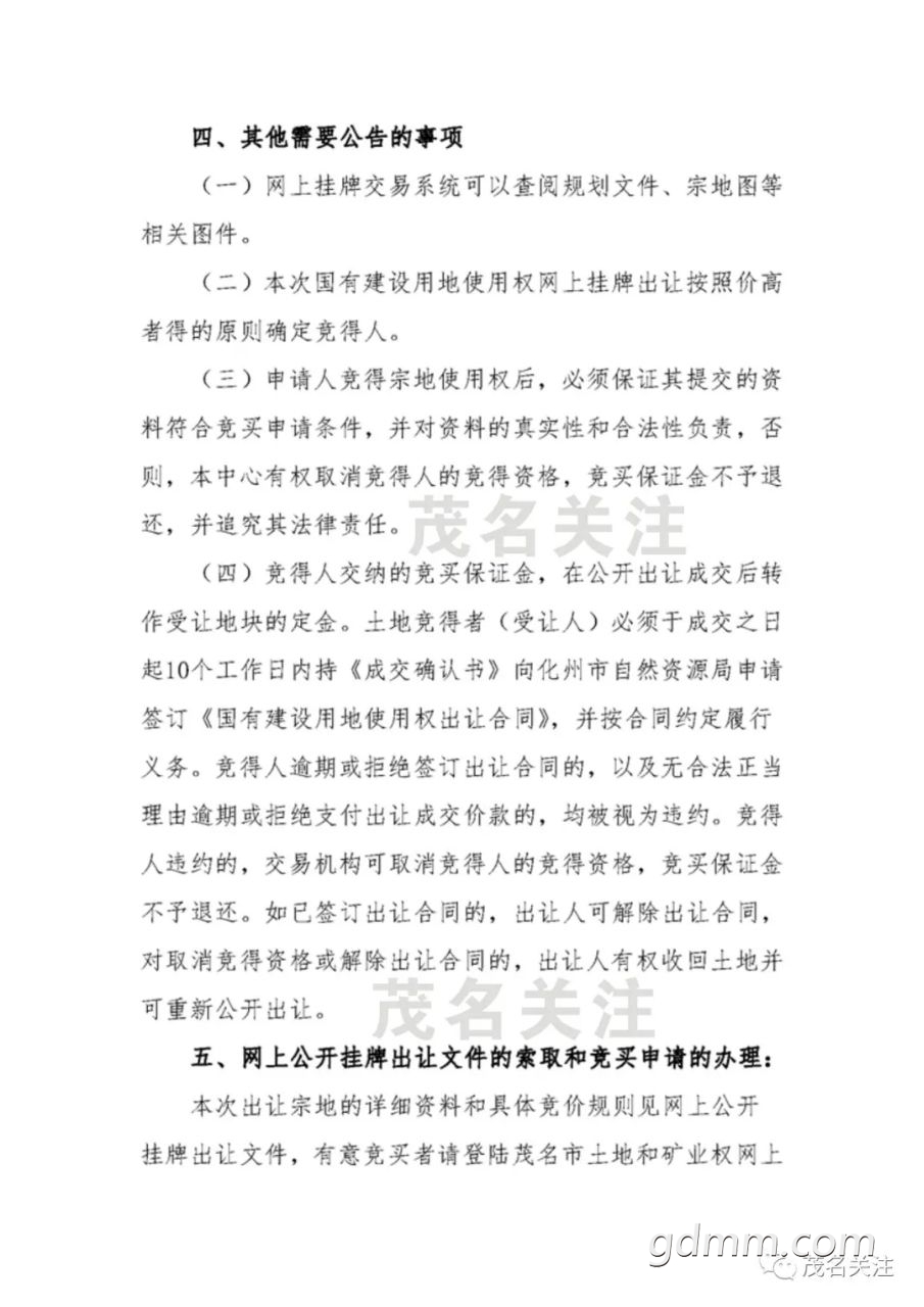
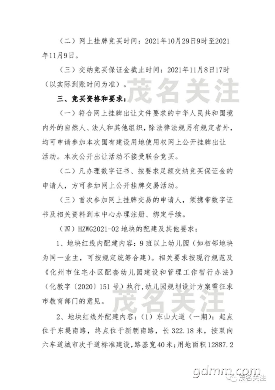
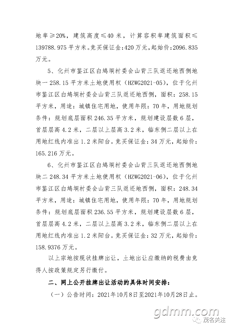
化州终于有6块地开始拍卖了,其中包含了城南片区,空港经济区等
城南片区有三块地出让
front2_0_FhMtFjMC92EroS4H5TWNnFhJoVgH.1633691940_19_19_01.jpg
化州城南、鉴江、空港经济区等6大地块公开拍卖希望这次拍买有实力地产商进驻
front2_0_FjkxENxqb8HBgJEpimPDGVu3RXkK.1633692184_19_23_05.jpg
front2_0_FmEiZXvBjNgirpa-V6LYHHSC-l5H.1633692183_19_23_05.jpg
front2_0_FpF7nYfgVpGQHG2c_XYEb9gqPNKm.1633692183_19_23_06.png
front2_0_Fodv5tXF6JxuoRSWeqNBfVf7Ysax.1633692184_19_23_05.jpg
front2_0_Fp1KYhtwSI1aHVOM4Odm26TQDajS.1633692184_19_23_06.png
front2_0_FnvCobQJkKQn4VA4YDxTd39Pg67S.1633692184_19_23_05.jpg
front2_0_FoluD9q4Bq7KkSZyZ2h0JRiLBvHf.1633692184_19_23_05.jpg
front2_0_FjbZVC1dMUSr5ACdIpQhD4OJhp-p.1633692184_19_23_20.jpg

@橘州大地 @heboy @王笑风 能薄嗲,大哥几玉湛高速都通车一年多了,兜兜公路还在纸上吗?{:62_1500:}
发表于 2021-10-8 22:27 | 显示全部楼层
huangchao808 发表于 2021-10-8 19:24
化州城南、鉴江、空港经济区等6大地块公开拍卖希望这次拍买有实力地产商进驻

空港区那块地要求是国有企业,会是哪间国资企业呢?
 楼主| 发表于 2021-10-8 22:42 | 显示全部楼层 |来自:茂名在线安卓版茂名在线APP
huangchao808 发表于 2021-10-8 19:24
化州城南、鉴江、空港经济区等6大地块公开拍卖希望这次拍买有实力地产商进驻

希望能够顺利转让,特别是居住用地,化州财政太需要帮补了。
huangchao808 发表于 2021-10-8 19:24
化州城南、鉴江、空港经济区等6大地块公开拍卖希望这次拍买有实力地产商进驻

这次不会流拍吧,大好的地块
红橙黄绿青蓝紫 发表于 2021-10-8 21:49
@橘州大地 @heboy @王笑风 能薄嗲,大哥几玉湛高速都通车一年多了,兜兜公路还在纸上吗?

好事,水沟廉又多个晒谷种放牛的好地方
爱国爱党 发表于 2021-10-8 22:27
空港区那块地要求是国有企业,会是哪间国资企业呢?

早有主了,猜的{:62_1540:}
您需要登录后才可以回帖 登录 | 注册帐号

本版积分规则

友情链接:
返回顶部
返回列表 快速回复