QQ登录

只需一步,快速开始

微信登录,快人一步

扫码登录更安全

登录 | 注册帐号 | 找回密码

茂名论坛

  • 关注抖音号
  • 关注公众号
  • 下载APP
  • 扫码关注抖音号
  • 扫码关注公众号
  • 扫码关注APP
快捷导航
楼主: 如风而过

[今日关注] 七月骄阳似火,化州城建半年巡礼

[复制链接]
三十米街主路正在摊铺沥青,时间是20日早上8点半,看来今天能铺好{:62_1479:}{:62_1479:}
20220720085605front2_0_3261617_Fp0UvKdtOBmYOBe3Kv4omovKn1dr.jpg
20220720085605front2_0_3261617_FhB-rQkDHmIbdeRxWGYFk1T0zETN.jpg
20220720085605front2_0_3261617_Fl_vAIPQ97qZXNWd_1BPrffuHDQ3.jpg
上个小视频看看


轻磅消息:炸!(民主大桥重建勘察设计招标)
20220720190302front2_0_3276746_Fgwi_XF8PYcxMvZJz_5VJBIcMRZM.jpg
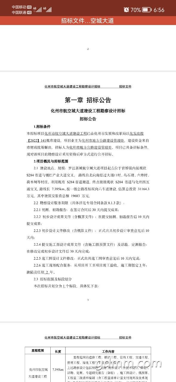
轻磅消息:飞!(航空城大道勘察设计招标)
20220720190409front2_0_3276746_FlBmoWoBLTxzo-CYb-t6UjolCIHq.jpg
 楼主| 发表于 2022-7-20 19:56 | 显示全部楼层 |来自:茂名在线安卓版茂名在线APP
极度愤怒 发表于 2022-7-20 19:03
轻磅消息:炸!(民主大桥重建勘察设计招标)

民主桥重建之前应新建上郭大桥(此前也有这样的规划),不然河西到北岸会全部堵死在罗江桥上面
 楼主| 发表于 2022-7-20 20:00 | 显示全部楼层 |来自:茂名在线安卓版茂名在线APP
极度愤怒 发表于 2022-7-20 19:04
轻磅消息:飞!(航空城大道勘察设计招标)

其实就是省道284线四改六工程。
极度愤怒 发表于 2022-7-20 19:04
轻磅消息:飞!(航空城大道勘察设计招标)

官桥发展给力,有化州重点高中,有产业园,还有航空城{:62_1486:}
如风而过 发表于 2022-7-20 19:56
民主桥重建之前应新建上郭大桥(此前也有这样的规划),不然河西到北岸会全部堵死在罗江桥上面

现在已经不可能的了,一个上郭大桥至今还没有进行勘察设计招标,另外上郭大桥涉及征地难度很大,民主大桥是不会等它的了,塞一年半载,就不要等上郭大桥了,没这个必要。
今天机场大道下穿铁路隧道口。施工方介绍国庆节前开通。
20220720204638front2_0_464158_FmqstFHKMK4r5MVnGJmTvy3-5pLC.jpg
20220720204638front2_0_464158_FrTFQJLv9TYXhjK_JSiuYy0y4GuL.jpg
 楼主| 发表于 2022-7-20 20:49 | 显示全部楼层 |来自:茂名在线安卓版茂名在线APP
农村富哥 发表于 2022-7-20 20:14
官桥发展给力,有化州重点高中,有产业园,还有航空城

产业园就是航空城,重点高中已经今时不同往日;优势是有大量国有土地(红峰农场)可供开发
 楼主| 发表于 2022-7-20 20:52 | 显示全部楼层 |来自:茂名在线安卓版茂名在线APP
极度愤怒 发表于 2022-7-20 20:19
现在已经不可能的了,一个上郭大桥至今还没有进行勘察设计招标,另外上郭大桥涉及征地难度很大,民主大桥 ...

上郭大桥根本不需要征地;如果北岸段是两车道标准,基本也不需要拆迁;桥梁建设的流程问题容易解决,想建的话半年就可以动工
湿水棉花 发表于 2022-7-20 20:47
今天机场大道下穿铁路隧道口。施工方介绍国庆节前开通。

另一个孔呢
如风而过 发表于 2022-7-20 20:52
上郭大桥根本不需要征地;如果北岸段是两车道标准,基本也不需要拆迁;桥梁建设的流程问题容易解决,想建 ...

都没新闻提北岸大桥,没那么快
如风而过 发表于 2022-7-20 20:52
上郭大桥根本不需要征地;如果北岸段是两车道标准,基本也不需要拆迁;桥梁建设的流程问题容易解决,想建 ...

如果2车道就浪费了化州城区2条交通大动脉了。
 楼主| 发表于 2022-7-20 21:55 | 显示全部楼层 |来自:茂名在线安卓版茂名在线APP
湿水棉花 发表于 2022-7-20 20:47
今天机场大道下穿铁路隧道口。施工方介绍国庆节前开通。

两个多月搞定?可能性不大,元旦能通车我已经很满意。当然如果能够加班加点赶工,跟职校段一块通车那是最理想。
您需要登录后才可以回帖 登录 | 注册帐号

本版积分规则

友情链接:
返回顶部
返回列表 快速回复