QQ登录

只需一步,快速开始

微信登录,快人一步

扫码登录更安全

登录 | 注册帐号 | 找回密码

茂名论坛

  • 关注抖音号
  • 关注公众号
  • 下载APP
  • 扫码关注抖音号
  • 扫码关注公众号
  • 扫码关注APP
快捷导航
楼主: 如风而过

[今日关注] 七月骄阳似火,化州城建半年巡礼

[复制链接]
农村富哥 发表于 2022-7-12 00:51
茂名临空经济区航空城规划,专门规划了1w亩央国企业用地,已列入省十四五规划

你把这个文件上传到云盘上面让大伙看一下可以吗?谢谢

矛中意我发丁真我就发多d俾你睇{:62_1479:}






zbj988 发表于 2022-7-11 23:44
人家个8公里都好意思安系自己个,脸皮够厚个地

智商是硬伤{:62_1480:}{:62_1480:}{:62_1480:}
风继续 发表于 2022-7-12 11:36
化州沿江东路,双向6车道即将开建,意义非常重大

我怎么感觉化州今年上马的项目有点多啊{:62_1479:}{:62_1479:}{:62_1479:},是不是又要来一波基建狂魔了{:62_1503:}{:62_1503:}
发表于 2022-7-12 17:08 | 显示全部楼层
香辣水煮鱼 发表于 2022-7-12 16:49
我怎么感觉化州今年上马的项目有点多啊,是不是又要来一波基建狂魔了{ ...

罗州大桥公布施工招标候选人了,很快会开工
发表于 2022-7-12 17:16 | 显示全部楼层
香辣水煮鱼 发表于 2022-7-12 16:49
我怎么感觉化州今年上马的项目有点多啊,是不是又要来一波基建狂魔了{ ...

明年化北高速开建,会拉动一波大基建
发表于 2022-7-12 18:05 | 显示全部楼层
风继续 发表于 2022-7-12 17:16
明年化北高速开建,会拉动一波大基建

系搞笑个矛娜?


0.png

发表于 2022-7-12 18:07 | 显示全部楼层
风继续 发表于 2022-7-12 17:16
明年化北高速开建,会拉动一波大基建

引住笑个地,但实在引不住地


0.png

zbj988 发表于 2022-7-11 23:44
人家个8公里都好意思安系自己个,脸皮够厚个地

僵尸摇了摇你的脑袋,一脸嫌弃地走了,路过的屎壳郎却眼前一亮
zbj988 发表于 2022-7-12 18:07
引住笑个地,但实在引不住地

矛所谓个,一边睇大哥吃香喝辣,一边大声笑咯{:62_1425:}{:62_1431:}
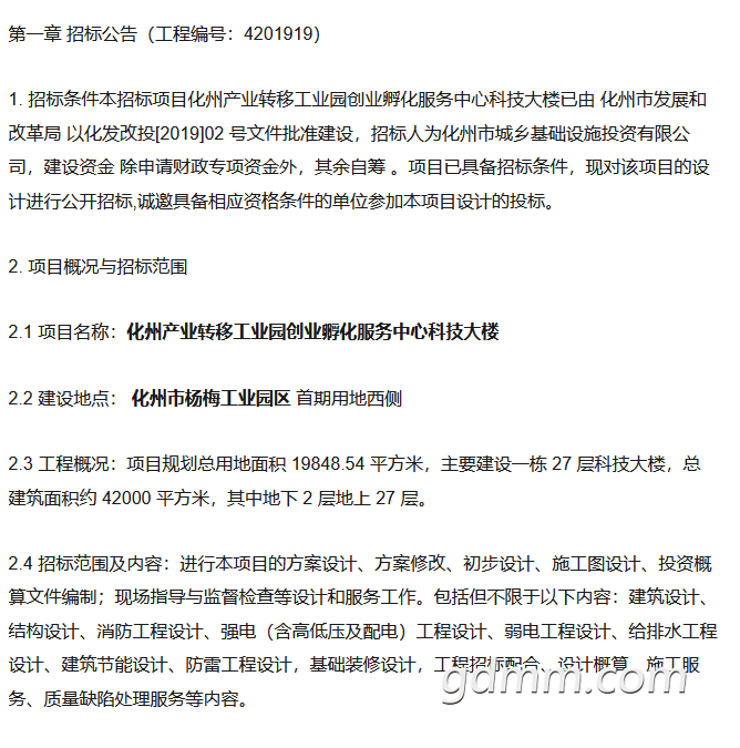
20220712184939front2_0_3336196_FudbvC4ZK6u6ySJB3eytk7a3NVjL.jpg
Aillllle 发表于 2022-7-12 15:19
你把这个文件上传到云盘上面让大伙看一下可以吗?谢谢

茂名招商局下载的
化州 茂名 高州  信宜都有

http://mmswj.maoming.gov.cn/
微信图片_20220712201558.png
如风而过 发表于 2022-7-11 23:30
化州空港经济区,土地逐渐开发,不是空讲区

恒兴水产项目已有部分投产,恒兴财大气粗,今年水产项目应该能全部投产,可能也是看中了预制菜这个发展机遇,发展水产预制菜,抢占市场,项目进度明显加快;相比水产项目,饲料项目进度就比较慢了。
cpl良 发表于 2022-7-12 21:20
恒兴水产项目已有部分投产,恒兴财大气粗,今年水产项目应该能全部投产,可能也是看中了预制菜这个发展机 ...

预制菜是个新兴产业,化州成立一个预制菜产业园
cpl良 发表于 2022-7-12 21:20
恒兴水产项目已有部分投产,恒兴财大气粗,今年水产项目应该能全部投产,可能也是看中了预制菜这个发展机 ...

矛错,预制菜产业已经作为化州未来经济个重要发展支柱,抢占先机化州未来可期{:62_1486:}
 楼主| 发表于 2022-7-12 22:08 | 显示全部楼层 |来自:茂名在线安卓版茂名在线APP
香辣水煮鱼 发表于 2022-7-12 16:49
我怎么感觉化州今年上马的项目有点多啊,是不是又要来一波基建狂魔了{ ...

单纯从上半年来说比较少,还得看下半年。目前规划、招标的项目不少,看下半年能否实现动工了
您需要登录后才可以回帖 登录 | 注册帐号

本版积分规则

友情链接:
返回顶部
返回列表 快速回复