QQ登录

只需一步,快速开始

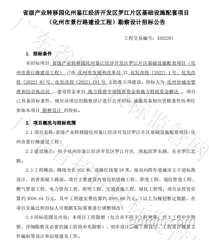
微信登录,快人一步

扫码登录更安全

登录 | 注册帐号 | 找回密码

茂名论坛

  • 关注抖音号
  • 关注公众号
  • 下载APP
  • 扫码关注抖音号
  • 扫码关注公众号
  • 扫码关注APP
快捷导航
楼主: Fachau

[今日关注] 大美橘州,事事如意。2022-11月化州分享交流贴

[复制链接]
 楼主| 发表于 2022-11-22 13:02 | 显示全部楼层 |来自:茂名在线苹果版茂名在线APP
如风而过 发表于 2022-11-22 10:31
估计改规划了。有些失望的是不是两桶油的加油站,而是私人加油站

移过来比以前位置好了很多。其他品牌也要给点机会。
 楼主| 发表于 2022-11-22 13:04 | 显示全部楼层 |来自:茂名在线苹果版茂名在线APP
如风而过 发表于 2022-11-22 10:32
这个钻探点在东岸还是西岸?最近罗江新区动作频频,估计是要进入大开发的节奏

对岸,坡石那边。未来长安大桥西边的位置。
 楼主| 发表于 2022-11-22 13:04 | 显示全部楼层 |来自:茂名在线苹果版茂名在线APP
风继续 发表于 2022-11-22 09:05
下郭大桥扩宽,有必要在中间搞个造型的

再来个拱门。
Fachau 发表于 2022-11-22 12:56
有图?????

根据描述,大概是这样走向
20221122135026front2_0_3282384_Fhh6aKaylwCFWDuvYFNvjs4x413W.png
20221122135025front2_0_3282384_FlR7lbsdv52Qt2LK5jjQDrQzR_5h.png
20221122135025front2_0_3282384_FimPFKXtp9Spt9zEvUg_eUsrB2sg.png
Fachau 发表于 2022-11-22 13:00
这是哪?下郭游乐园?

潦口姑婆庙


发表于 2022-11-22 13:59 | 显示全部楼层
Fachau 发表于 2022-11-22 12:45
沿江东稳步推进了,不知道沿江西有没有希望。

沿江西也做碧道,抖音有人晒
发表于 2022-11-22 14:02 | 显示全部楼层
如风而过 发表于 2022-11-22 12:50
建新区建新城才是根本出路,目前化州在这一块滞后很多

化州老城区有些地方环境可以说是水深火热,市民怨气很大,有时候也要适当照顾一下他们的需要
 楼主| 发表于 2022-11-22 14:03 | 显示全部楼层 |来自:茂名在线苹果版茂名在线APP
真男人 发表于 2022-11-22 08:11
到时建长安大桥时,沿江东路又要开个口来修桥,应该长安大桥和罗州大桥一起修

这个影响不大。
 楼主| 发表于 2022-11-22 14:04 | 显示全部楼层 |来自:茂名在线苹果版茂名在线APP
真男人 发表于 2022-11-22 08:11
到时建长安大桥时,沿江东路又要开个口来修桥,应该长安大桥和罗州大桥一起修

两座桥都是跨度很大的桥,上跨空间不太会影响得到沿江东路。
Fachau 发表于 2022-11-22 12:38
这么多大厂,如果当年争口气转型升级。现在化州的工业肯定不容小觑!

转型升级是要钱的,要有zf、银行、人才、多方支持才可以

下郭大桥可以在中间来道彩虹
20221122152104front2_0_3282384_FsDl0kUQb7Hi-dLShUUpYYeSI7EQ.png
 楼主| 发表于 2022-11-22 17:23 | 显示全部楼层 |来自:茂名在线苹果版茂名在线APP
罗州大道示意图
20221122172303front1_0_3275880_FmwUE7X_NOHhFh9f6zhc5iJzxG3R.jpg
 楼主| 发表于 2022-11-22 17:24 | 显示全部楼层 |来自:茂名在线苹果版茂名在线APP
罗州大桥互通式路口
20221122172415front1_0_3275880_FgU3n2c_6_yvXMeYHlEX_cvSxiiP.jpg
 楼主| 发表于 2022-11-22 17:26 | 显示全部楼层 |来自:茂名在线苹果版茂名在线APP
化州人才公园规划
20221122172528front1_0_3275880_FuP64D_zelF8NvV3VBrHyWVw1137.jpg
风继续 发表于 2022-11-22 15:21
下郭大桥可以在中间来道彩虹

不要高估决策的审美,他们除了在"龙"上做文章,基本没有其它。 什么都非得要用"龙"造型。
您需要登录后才可以回帖 登录 | 注册帐号

本版积分规则

友情链接:
返回顶部
返回列表 快速回复