QQ登录

只需一步,快速开始

微信登录,快人一步

扫码登录更安全

登录 | 注册帐号 | 找回密码

茂名论坛

  • 关注抖音号
  • 关注公众号
  • 下载APP
  • 扫码关注抖音号
  • 扫码关注公众号
  • 扫码关注APP
快捷导航
楼主: 风继续

[今日关注] 河茂铁路提速改造,化州站将通动车连通大湾区

[复制链接]
 楼主| 发表于 2022-11-22 12:49 | 显示全部楼层 |来自:茂名在线安卓版茂名在线APP
新茂名心 发表于 2022-11-22 11:33
不是偏帮吴川,真的为傻风的脑回路感到神奇!所以说,傻风很多时候的“炮论”幼稚傻X逗人扁成屎就是这个 ...

正斗眼红大傻一个,看不得化州有一点利好
发表于 2022-11-22 13:41 | 显示全部楼层
可以可以,新安站热带公园站河西站东山站旺山站山底岭站,化州轨交一号线
新茂名心 发表于 2022-11-22 11:33
不是偏帮吴川,真的为傻风的脑回路感到神奇!所以说,傻风很多时候的“炮论”幼稚傻X逗人扁成屎就是这个 ...

是你急吧,别人说一句你说几十句,急死了
发表于 2022-11-22 14:36 | 显示全部楼层
新茂名心 发表于 2022-11-22 11:33
不是偏帮吴川,真的为傻风的脑回路感到神奇!所以说,傻风很多时候的“炮论”幼稚傻X逗人扁成屎就是这个 ...

吴川人干嘛不急?!这几个吴川佬一直希望化州没有高铁,这样130万化州人就要去吴川那里坐高铁,对吴川的经济也是有巨大好处的。如果化州通高铁就不用去吴川了,那光靠吴川自己的客流能养活吴川站吗?! 这才是他们拼命阻碍化州通高铁的原因。
发表于 2022-11-22 16:58 | 显示全部楼层
化州人民还是以买车为主吧,高铁没份的了,普铁都没几班车到化州停的,我觉得最幸福的是化州站的工作人员了,可以有车要来才开门上一阵子的班,
 楼主| 发表于 2022-11-25 15:52 | 显示全部楼层 |来自:茂名在线安卓版茂名在线APP
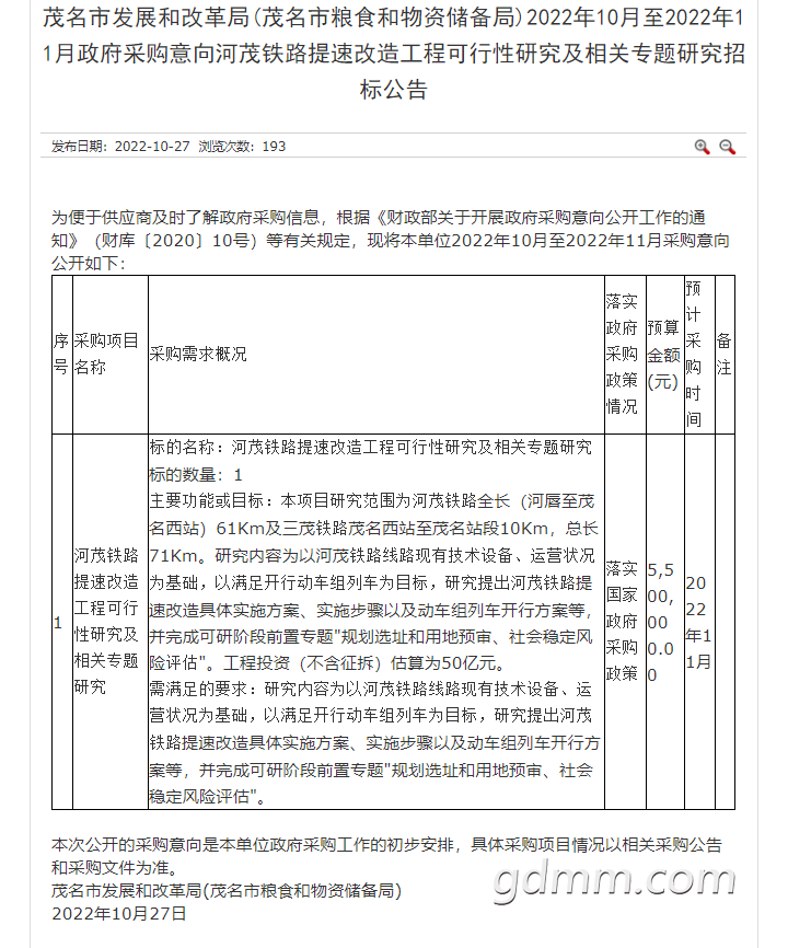
河茂铁路提速改造工程可行性研究及相关专题研究
标的数量:1
主要功能或目标:本项目研究范围为河茂铁路全长(河唇至茂名西站)61Km及三茂铁路茂名西站至茂名站段10Km,总长71Km。研究内容为以河茂铁路线路现有技术设备、运营状况为基础,以满足开行动车组列车为目标,研究提出河茂铁路提速改造具体实施方案、实施步骤以及动车组列车开行方案等,并完成可研阶段前置专题"规划选址和用地预审、社会稳定风险评估"。工程投资(不含征拆)估算为50亿元。
需满足的要求:研究内容为以河茂铁路线路现有技术设备、运营状况为基础,以满足开行动车组列车为目标,研究提出河茂铁路提速改造具体实施方案、实施步骤以及动车组列车开行方案等,并完成可研阶段前置专题"规划选址和用地预审、社会稳定风险评估"。
20221125155207front2_0_3282384_FtmkIWGUKrM-GZa2vBFk7_VrUb_8.png
高凉大地 发表于 2022-11-21 15:07
我以前一直说,完成河茂铁路的改造升级,是化州迅速实现动车北上的机会,会比信宜、高州更早实现。

这次不 ...

没有复线和电气化,也没法开行动车啊。这是必须的两项条件
您需要登录后才可以回帖 登录 | 注册帐号

本版积分规则

友情链接:
返回顶部
返回列表 快速回复