QQ登录

只需一步,快速开始

微信登录,快人一步

扫码登录更安全

登录 | 注册帐号 | 找回密码

茂名论坛

  • 关注抖音号
  • 关注公众号
  • 下载APP
  • 扫码关注抖音号
  • 扫码关注公众号
  • 扫码关注APP
快捷导航
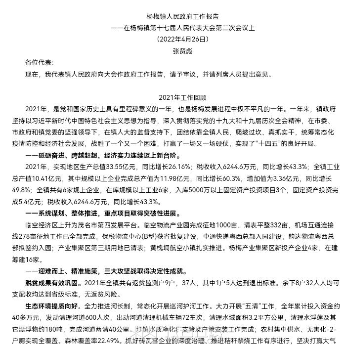
楼主: Fachau

[今日关注] 盛夏已至,力争上游。化州2023.6交流贴

[复制链接]
 楼主| 发表于 2023-6-13 12:44 | 显示全部楼层 |来自:茂名在线苹果版茂名在线APP
风继续 发表于 2023-6-13 09:53
化州机场大道沿线,除了搞工业,沿机场大道一路建设新城完全可以,建设农村的地也容易收回;只是某些人眼 ...

你自己下郭发达就不许化中化北发展了吗?
 楼主| 发表于 2023-6-13 12:44 | 显示全部楼层 |来自:茂名在线苹果版茂名在线APP
如风而过 发表于 2023-6-13 10:05
不用愁就好。给其它地方分杯汤吧。

他怕你们抢了他的资源。
 楼主| 发表于 2023-6-13 12:45 | 显示全部楼层 |来自:茂名在线苹果版茂名在线APP
风继续 发表于 2023-6-13 11:05
真看不出一个读经济的学生想法这么幼稚,怼广东不均衡;资源是自上而下分配,不是平均分配。

就你这么说,就是活该咯?
 楼主| 发表于 2023-6-13 12:46 | 显示全部楼层 |来自:茂名在线苹果版茂名在线APP
风继续 发表于 2023-6-13 11:10
5年建一条路,还在晒太阳,不是浪费资源是什么?化州汕湛高速以北不具搞工业,城市条件,乡镇搞搞黑底化 ...

这么说你下郭机场大道修了多久了。
 楼主| 发表于 2023-6-13 12:48 | 显示全部楼层 |来自:茂名在线苹果版茂名在线APP
风继续 发表于 2023-6-13 11:14
关键是其他地方搞不起来,一个农业公园,挂4A景区,游客量都连茂名热门景区都不入;新安,石湾花了大笔钱 ...

有毛病吧,不是什么都可以乱怼的。
风继续 发表于 2023-6-13 09:38
杨梅没法超越官桥中垌平定石湾,全网第二笑话,第一笑话是拆迁靠运气!

没了解就别杆着
20230613124858front2_0_3269193_Fj8srMKwNiEQ9xlgFBGJp3XeDr_f.jpg
20230613124858front2_0_3269193_Fh28dTJGIdi-r0r7EPxGrJgr5Oo6.jpg
 楼主| 发表于 2023-6-13 12:50 | 显示全部楼层 |来自:茂名在线苹果版茂名在线APP
风继续 发表于 2023-6-13 11:34
为了化州人民的大局,为了避免因错误判断,或者盲目投资造成的浪费,出台3年的规划,无从下手的,应该废弃 ...

王生冷静一下可以吗?这里是化州发展,不是下郭发展。
Fachau 发表于 2023-6-13 12:34
橘州花园要是砸钱肯定能贯通?

听说拆迁户最低要求只是异地重建同等面积的楼房或商品房,这都做不到的,哎!
Fachau 发表于 2023-6-13 12:44
你自己下郭发达就不许化中化北发展了吗?

化州南北狭长人口大部在北,南北同时投放资源很合理呀,以前那个县副中心没什么作用的。
本帖大热,忍不住插两句。我觉得发展罗江新区和官桥是正确的。罗江新区是化州城市发展的未来,路也不小了,因为住建部发文要求县城做路不能超40米,要做密路网。我觉得罗江新区的路网很密了,五十年都不会落后。但是机场大道是穿越乡镇的快速通道,真不适宜搞开发,会影响通行效率和安全,搞不好化州一个小时都到不了机场。只有一个化州城,不能把资源耗在其他地方,其他地方要配套没配套,要人流没人流,而且化北是化州最大的人流。
一个城市搞好环境是最重要,路只是其中一个指标,不能太偏执,你去看看外省,人家县城的路大的多,我们根本比不过人家,但是空荡荡的没人气有用吗?
发表于 2023-6-13 15:08 | 显示全部楼层
[color=rgba(255, 255, 255, 0.6)]下郭片区,全力推进青鸟实验学校、弘明国际医养等重点项目建设,发挥机场大道的辐射和拉动作用,打造产城融合发展标杆。
发表于 2023-6-13 15:13 | 显示全部楼层
Fachau 发表于 2023-6-13 12:44
你自己下郭发达就不许化中化北发展了吗?

我那句话说不允许发展化中化北,不防挑出来
发表于 2023-6-13 15:15 | 显示全部楼层

抛开道路,位置不说,平定工业,税收离杨梅还远
发表于 2023-6-13 15:16 | 显示全部楼层
Fachau 发表于 2023-6-13 12:48
有毛病吧,不是什么都可以乱怼的。

本来就是,我有说错吗?
您需要登录后才可以回帖 登录 | 注册帐号

本版积分规则

友情链接:
返回顶部
返回列表 快速回复