QQ登录

只需一步,快速开始

微信登录,快人一步

扫码登录更安全

登录 | 注册帐号 | 找回密码

茂名论坛

  • 关注抖音号
  • 关注公众号
  • 下载APP
  • 扫码关注抖音号
  • 扫码关注公众号
  • 扫码关注APP
快捷导航
楼主: Fachau

[今日关注] 炎热初夏,迈向更好!2024.05化州分享贴

[复制链接]
罗州郡 发表于 2024-5-10 19:34
机场大道沿线不适合搞新城,这是本世纪最大的笑话!罗江新城的坟岭适合搞新城。

以前一大堆山的绿景能够建成现在这样难道也是一个笑话。一句话,只要配套够好,交通方便,房价合理,罗江新区的楼盘绝对不愁卖,至于你说的山多是现在,以后肯定要迁的,压根不是事
发表于 2024-5-11 14:28 | 显示全部楼层
真男人 发表于 2024-5-11 13:44
以前一大堆山的绿景能够建成现在这样难道也是一个笑话。一句话,只要配套够好,交通方便,房价合理,罗江 ...

你们这班人最可恶是自家不是新城,又画一个大饼出来,让化州市民等几十年,你们继续等吧,等到七老八十。
发表于 2024-5-11 14:42 | 显示全部楼层
真男人 发表于 2024-5-11 13:44
以前一大堆山的绿景能够建成现在这样难道也是一个笑话。一句话,只要配套够好,交通方便,房价合理,罗江 ...

     好几个开发商在抢绿景地块,碧桂园,都不知道几抢手。一个新城能不能搞成,主要看市场反应的,不是看广大网友是否笑。绿景遇上湛江机场迁建,化州修建机场大道,房地产的话红利期,几大利好作用下,能建成现在一点都不奇怪,只是在你们眼里,曾经是个笑话而已。在你们眼里,弘明国际医养中心,空港酒店也是笑话,在开发商的坚持下,也建起来了,你们的意见一点都不重要。

    再说罗江新城,你所谓的只要配套够好,交通方便,房价合理只不过是假设,目前一点都不具备这样的条件。配套好在哪里,交通又好在哪里,一点利好因素都不存在。相反,化州房地产市场极差。
    某些人说所谓靠近化北,房就好卖的言论,极其可笑,你们在罗江新城买一套再忽悠别人吧。
    别整天乱吹,现实打你们脸的时候到了。
发表于 2024-5-11 15:14 | 显示全部楼层
罗州郡 发表于 2024-5-11 11:13
下郭三鸟批发市场片区毗邻文光塔片区和龙滩别墅区,开发得好,可以连成一片,是一个集购物,休闲,居住于 ...

可惜这块片区是集体地吧,要平衡各方利益,真的很难开发,除非引进大财团共同开发!
发表于 2024-5-11 15:17 | 显示全部楼层
真男人 发表于 2024-5-11 13:44
以前一大堆山的绿景能够建成现在这样难道也是一个笑话。一句话,只要配套够好,交通方便,房价合理,罗江 ...

说句不怕得罪大家的话,这个罗江新区的规划图没有什么亮点,至于到时能开发到什么程度,我个人是不怎么看好的。
103847y17djyotblc8zrd0.png
发表于 2024-5-11 15:37 | 显示全部楼层
粤西情怀 发表于 2024-5-11 15:14
可惜这块片区是集体地吧,要平衡各方利益,真的很难开发,除非引进大财团共同开发!

非常靓的一块地,能不能开发起来,还得看下郭商会的眼光与魄力。
某人简直就是傻言论,什么时候说要躺平了?支持杨梅、官桥发展工业、支持乡村振兴、支持强镇发展叫躺平了?高州不一样支持石鼓发展吗?还有石鼓各街道不都是所谓的圩镇发展而来的?再过多几年,杨梅也会像各街道一下繁荣、便利。是不是你的眼里只要不是发展机场大道、下郭就是躺平了?
发表于 2024-5-11 15:40 | 显示全部楼层
罗江新区起码是二十年后的东西,不用急
发表于 2024-5-11 15:49 | 显示全部楼层
@奋坐钰 你的言论才傻,不把重点放县城,工业园,而是专心搞农村,种树,搞化橘红,不是躺平是什么?人家高州是全面发展,点同?你以为下郭,杨梅是我的吗,就算政府不投资,下郭杨梅一样能起来。我是看着你们一班庸人神助攻,为化州的发展担忧,浪费广大纳税人的钱,辜负180万化州人民的期望。
市区所谓的房地产差,并不是浅浅支持了一下强镇所造成的,而且化州内部问题、政策问题,浅浅支持一下强镇和发展市区根本不冲突、不矛盾。我也希望化州走强中心,强中心其实和乡村振兴等歧视不冲突。不过按现在来看,化州走的是提升百姓幸福感、优先发展化北生态战略,这发展方向,妥妥是上面安排的,基本就两个原因,一个就是位置问题,另一个就是秒天秒地得罪了人,被安排得明明白白
发表于 2024-5-11 15:54 | 显示全部楼层
鉴江鱼 发表于 2024-5-11 15:40
罗江新区起码是二十年后的东西,不用急

化州目前就摸不着路,躺平了,自然就不会有20年后什么事。目前最主要是尽快搞点成绩出来,稳定市场信心。
某人请指出,我什么时候说过要把种点放在搞农村、种树?我哪哪都支持化州发展工业好吧。乡村振兴有专业部门在推进,城市发展也有专业部门再推进,是不是一个人能听了就不会说话,还是会说话了就不能听了?
说实话,某人真不要乱代表,倘若真180万化州人参与的话,至少150万人反对你,人性私心的,某人私心特别重,能像我这样化州政策发展哪哪都高兴的人不多了
化州目前不是摸不着路,是被安排得明明白白,城东荒废、罗江未起、机场大道吹得那么向,其实认真一看毛都没有,政府主动发展生态、主动出台妨碍房地产发展政策,不迁户口不能读书,主动发展乡镇,不把重点发展放在市区,这不是摸不着路,而且路已经被安排得明明白白,至于以后空港会不会被收割,让时间来证明
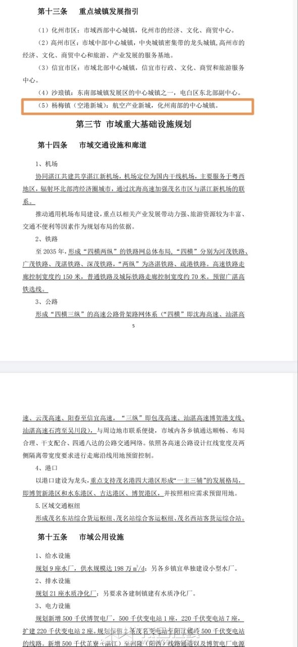
杨梅在阿茂规划里已经几乎和化州同级了,化州定位为石化加工、化橘红,明显就是阿茂收割空港,而给石化加工做的补偿,鉴江官桥产业园这两年重点发展,地位和空港一样,就是空港要被收割的前奏,官桥产业园之前定位就是石化加工、精细化工。
20240511170222front2_0_3271700_FgHiL0Q8SbnJ9xv7O__cfmaljm0C.jpg
20240511170244front2_0_3271700_FpWRpI1j1wLjYjBLeVdnalaM2W0M.jpg
您需要登录后才可以回帖 登录 | 注册帐号

本版积分规则

友情链接:
返回顶部
返回列表 快速回复