QQ登录

只需一步,快速开始

微信登录,快人一步

扫码登录更安全

登录 | 注册帐号 | 找回密码

茂名论坛

  • 关注抖音号
  • 关注公众号
  • 下载APP
  • 扫码关注抖音号
  • 扫码关注公众号
  • 扫码关注APP
快捷导航
楼主: 清信^0^

[今日关注] 玉都新区中轴双子塔地块规划高度为≤170米

[复制链接]
浮山岭及周边,加油
黑圈这地今日批前公示出了,我知蓝圈是金都花园,那这个黑圈属不属于金都花园,还是没有土拍
20251018120907front2_0_3291606_Fj-It80oBSLPxi4I7kp-NS8PwYou.jpg
20251018121806front2_0_3291606_FhhD1OV-h4geOezfnOnOdMe0scZX.png
 楼主| 发表于 2025-10-18 13:10 | 显示全部楼层 |来自:茂名在线安卓版茂名在线APP
狐狸猫ド 发表于 2025-10-18 10:21
最好还是能确保高度不得低于140,避免因开发商原因高度建得太低,这样就算不等高的双子塔,也不会显得那 ...

就要看红星的实力了
 楼主| 发表于 2025-10-18 13:12 | 显示全部楼层 |来自:茂名在线安卓版茂名在线APP
狐狸猫ド 发表于 2025-10-18 10:25
希望龚书记能在明年信宜做书记任职期满之后,茂名再给一个市委常委兼市委书记吧,这样还能在信宜多做两三 ...

之前听说是留任的,具体是什么情况就不清楚了。
清信^0^ 发表于 2025-10-18 13:10
就要看红星的实力了

红星的是100米高度,这次规划没有调整,估计是实力不允许,连星河商场都保不住,项目不烂尾对红星来讲就已经算成功了
甘止 发表于 2025-10-18 08:21
高州佬支持信宜发展,电瓶眼红冇?

哇!宇宙睾脱贫了吗?用睾去支持吗?好厉害啊
发表于 2025-10-18 13:52 | 显示全部楼层
给信宜的城建速度点个赞
清信^0^ 发表于 2025-10-18 13:12
之前听说是留任的,具体是什么情况就不清楚了。

龚书记如果继续在信宜三年,玉都新区基本成熟,工业园板块必将成为信宜飞跃新引擎
 楼主| 发表于 2025-10-18 14:05 | 显示全部楼层 |来自:茂名在线安卓版茂名在线APP
nice茂名 发表于 2025-10-18 12:25
黑圈这地今日批前公示出了,我知蓝圈是金都花园,那这个黑圈属不属于金都花园,还是没有土拍

是的,大概率是金都老板拍下。因为之前金都花园的规划效果图公示已经亮相过旁边地块的写字楼了。
20251018140455front2_0_3344001_Fig7olfIMPjH-1hjkVr8M2c6TxcX.png
20251018140455front2_0_3344001_Fqxti5Y88i9jvvrgHEq05GFEksg0.png
20251018140455front2_0_3344001_FjH-ObwcmKkpAQXTGUDHvQ7ND6_U.png
20251018140544front2_0_3344001_FhaSDsDo56XT4zTbCScrgKudSYcL.png
下盐仓WXH 发表于 2025-10-18 13:49
哇!宇宙睾脱贫了吗?用睾去支持吗?好厉害啊

甘止,我们就把睾给盐疮喷它一点,也支持一下电渣产业
nice茂名 发表于 2025-10-18 13:27
红星的是100米高度,这次规划没有调整,估计是实力不允许,连星河商场都保不住,项目不烂尾对红星来讲就 ...

你得把嘴,星河保不保住不是你说了算,再说星河还没进驻。你知道吗其实信宜三个实力楼盘红星,万达,上品是同一个老板,只是设立不同公司,万达大家误解是老王子公司,信宜万达和老王没有任何关系,只是珠海万达商管期下公司,老王破产信宜万达没有多大关系
清信^0^ 发表于 2025-10-18 10:21
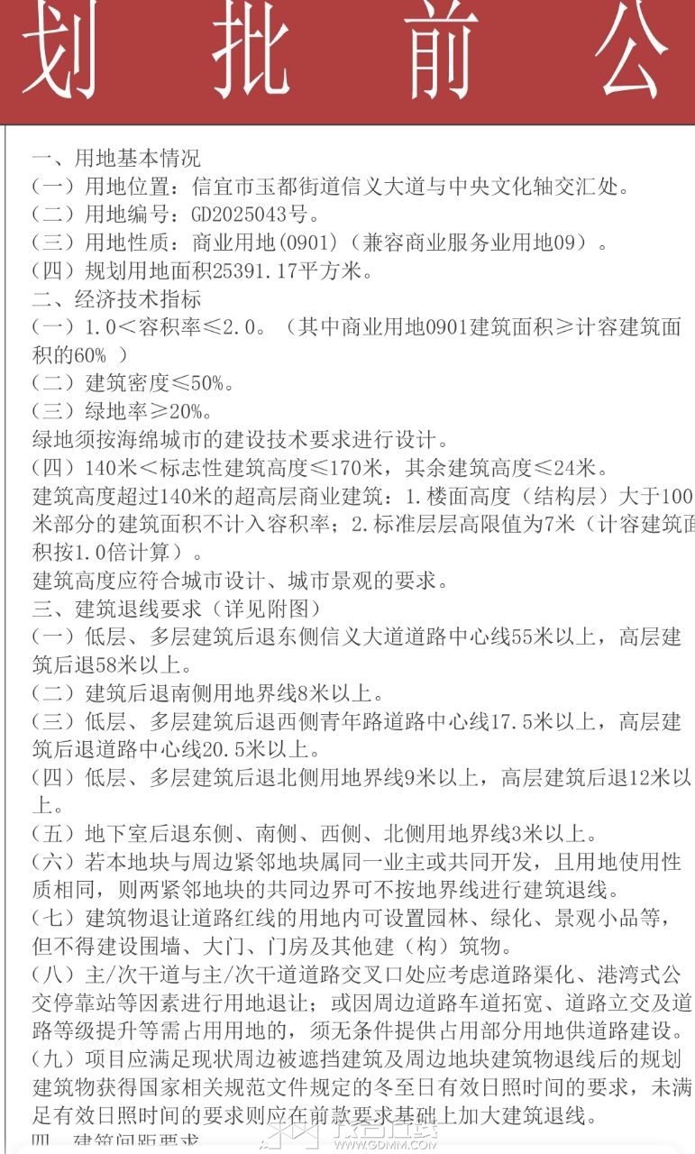
金都旁边那地块规划进行公示了
用地基本情况(一)用地位置:信宜市玉都街道信义大道与中央文化轴交汇处 ...

这下就看红星那边的怎么样了,希望早日出规划,高度不求和隔壁金都一样有这么高的要求,能有个140-150米左右,形成北高南低不等高双子塔也很好看
nice茂名 发表于 2025-10-18 13:27
红星的是100米高度,这次规划没有调整,估计是实力不允许,连星河商场都保不住,项目不烂尾对红星来讲就 ...

红星现在那两座购物广场双子塔A座都已经有108米了。中轴D区是核心地方,需要另独立报建方案,再矮应该也会比108米高。
20251018173727front2_0_3343895_FrfhzDFnI4WIB_r1AIHoWWQMQwfG.jpg
20251018173803front2_0_3343895_FqAB9KOuHx8gPvSKpUANIWO5UfXR.jpg
20251018173803front2_0_3343895_Ft_AMjHpet9Sp50VowljuETeoVpA.jpg
 楼主| 发表于 2025-10-18 17:40 | 显示全部楼层 |来自:茂名在线安卓版茂名在线APP
nice茂名 发表于 2025-10-18 13:27
红星的是100米高度,这次规划没有调整,估计是实力不允许,连星河商场都保不住,项目不烂尾对红星来讲就 ...

红星和广厦集团是同一个老板,资金实力宏厚。
20251018172933front2_0_3344001_Frcqu_LQ3_j1oS3trJ7YFglGaUjJ.png
20251018172933front2_0_3344001_FqBq9f9lOWcKDtFK9f7WpAjs3STj.png
 楼主| 发表于 2025-10-18 17:42 | 显示全部楼层 |来自:茂名在线安卓版茂名在线APP
以降低企业落地和运营成本为落脚点,推进园区基础设施建设攻坚,2023-2024年用两年的时间完成六运园区约736.21亩的连片土地盘整;新建园区第二污水处理厂,将工业园区污水处理能力从每日1250立方米提升到5000立方米;园区储备工业用地2510亩,新增标准化厂房18.55万平方米,新建供水管网14.9公里、供气管网8.41公里;建成园区及周边道路17.3公里,工业园区至玉都新区仅需 3分钟车程。2024年,工业园区实现规上工业产值16.51 亿 元 ,同比增长35.66%;实现规上工业增加值 4.64 亿元,同比增长34.49%;固定资产投资总额11.94 亿 元 ,同比增长22.21%,2025年计划安排新增政府投资不低于40%推进工业园区建设。
您需要登录后才可以回帖 登录 | 注册帐号

本版积分规则

友情链接:
返回顶部
返回列表 快速回复