QQ登录

只需一步,快速开始

微信登录,快人一步

扫码登录更安全

登录 | 注册帐号 | 找回密码

茂名论坛

  • 关注抖音号
  • 关注公众号
  • 下载APP
  • 扫码关注抖音号
  • 扫码关注公众号
  • 扫码关注APP
快捷导航
楼主: 小峰哥

[今日关注] 2026年1月粤西县域商品房成交量统计

[复制链接]
小峰哥 发表于 2026-2-4 17:00
截至2.3,高州网签362套,其中住宅337套,商铺25套,车位0.

网签当成交那画大饼也能吃饱了
小峰哥 发表于 2026-2-6 20:35
砍就砍吧,政治任务吹起来的数据。

别灰心啊,又不止高州一家,还有化州兄弟陪你。2023年经济普查,化州三产营收235亿,当年GDP332.9亿。果然是没有最水,只有更水,高州水库水量充沛,滋养茂名大地啊。
20260207132516front2_0_3389856_FlqbSdg2Qoq-8m7ZQ9ztei1Ix0Gm.png
20260207132516front2_0_3389856_FvTPYlITbcpUFxnxrG53_znJXpFY.jpg
小峰哥 发表于 2026-2-6 20:35
砍就砍吧,政治任务吹起来的数据。

两兄弟贡献了200多亿无量大海
 楼主| 发表于 2026-2-7 14:42 | 显示全部楼层 |来自:茂名在线安卓版茂名在线APP
很重要 发表于 2026-2-7 13:24
网签当成交那画大饼也能吃饱了

说出这话,说明你没买过新建商品房。
 楼主| 发表于 2026-2-7 15:03 | 显示全部楼层 |来自:茂名在线安卓版茂名在线APP
很重要 发表于 2026-2-7 13:25
别灰心啊,又不止高州一家,还有化州兄弟陪你。2023年经济普查,化州三产营收235亿,当年GDP332.9亿。果 ...

这是规上企业的营收数据,用规上数据反映规上和规下的情况?数据盲?
 楼主| 发表于 2026-2-7 15:22 | 显示全部楼层 |来自:茂名在线安卓版茂名在线APP
很重要 发表于 2026-2-6 19:36
看看高州2018-2023的两次经济普查,二产,三产2023年营收都下降了,一共降了136亿,但是GDP依然年年大涨{ ...

把采矿业+制造业+电力供应业,这三项的营收加起来约135亿元,这就是当年高州规上工业企业的营收。大聪明也学人吹数据,翻去多读几年书啦。
小峰哥 发表于 2026-2-7 14:42
说出这话,说明你没买过新建商品房。

傻子,网签前几年也可以放上去的。现在很多房产自媒体只放成交量
小峰哥 发表于 2026-2-7 15:22
把采矿业+制造业+电力供应业,这三项的营收加起来约135亿元,这就是当年高州规上工业企业的营收。大聪明 ...

开始狡辩了,经济普查包括规下,不管产值是否超2000万,只要是企业法人都纳入统计。如果只是规上,高州有1112个规上制造企业吗?有条毛,高州规上工业企业,包括制造业、电力燃气等能源企业总共不到200家。
20260208090840front2_0_3389856_Fgs-xkWluB7z9AEdIRB6RX_vrTgX.jpg
小峰哥 发表于 2026-2-7 14:42
说出这话,说明你没买过新建商品房。

把网签当成交量也只有你丘林峰能做到
小峰哥 发表于 2026-2-7 15:22
把采矿业+制造业+电力供应业,这三项的营收加起来约135亿元,这就是当年高州规上工业企业的营收。大聪明 ...


20260208094051front2_0_3389856_Fj-_3uPUccXHmWw4tEAxgy3Vs1Yv.jpg
 楼主| 发表于 2026-2-8 11:19 | 显示全部楼层 |来自:茂名在线安卓版茂名在线APP
很重要 发表于 2026-2-8 09:08
傻子,网签前几年也可以放上去的。现在很多房产自媒体只放成交量

傻湛,同一规则下,大家都一样,每个地方都有补签的项目,但对总量来说,影响不大。为何你就不行了?是不是男人?

我也去看了一下化州的经济普查报告,批发零售业营收125亿,其中批发企业1800家,营收71亿,这里肯定包括规下(限下)企业了。
批发业规上标准是2000万的年营业额,如果都是规上企业,那1800家企业的营收最少也是360亿,而不是71亿。一个普通县级市有几千家规上批发零售企业,这显然不可能,除非你是义乌。
20260208111219front2_0_3385727_FkMfNSD40G-Wm9h5oQSmYp44gN1w.jpg
20260208111219front2_0_3385727_Ft53mlR7L1tsRD0KtKV1hUg2T7kz.jpg
 楼主| 发表于 2026-2-8 11:25 | 显示全部楼层 |来自:茂名在线安卓版茂名在线APP
很重要 发表于 2026-2-8 09:09
把网签当成交量也只有你丘林峰能做到

你也去搞个县域商品房数据贴出来,把你所吹的粤西各县当年成交数据列出来对比。无论是网签数据,还是实际成交数据,我都给你点赞。别只会耍嘴炮。
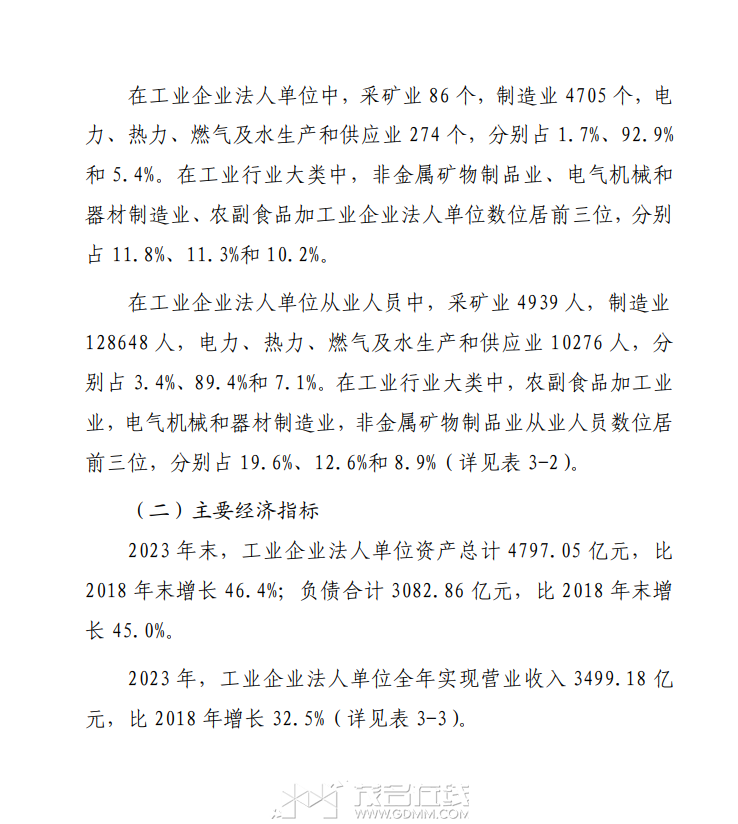
 楼主| 发表于 2026-2-8 11:45 | 显示全部楼层
很重要 发表于 2026-2-8 09:08
开始狡辩了,经济普查包括规下,不管产值是否超2000万,只要是企业法人都纳入统计。如果只是规上,高州有 ...


都叫你回去多读几年书再来回帖,就是不听,还在死犟。
第一张是湛江2023经济普查关于工业的数据,数据显示2023年湛江工业企业中,营收3499亿元,其中制造业4705个(湛江规上企业数量800左右)。
第二张是湛江2023统计月报关于湛江规上工业企业营收的数据,3346亿元。
看明白了吗?

湛江规工营收普查.png

湛江规工营收.png
很重要 发表于 2026-2-7 13:24
网签当成交那画大饼也能吃饱了

网签就是成交了,老实说,你是胡搅蛮缠,什么都不懂,还学人家上网吹牛。
您需要登录后才可以回帖 登录 | 注册帐号

本版积分规则

友情链接:
返回顶部
返回列表 快速回复