QQ登录

只需一步,快速开始

微信登录,快人一步

扫码登录更安全

登录 | 注册帐号 | 找回密码

茂名论坛

  • 关注抖音号
  • 关注公众号
  • 下载APP
  • 扫码关注抖音号
  • 扫码关注公众号
  • 扫码关注APP
快捷导航
查看: 4077|回复: 36

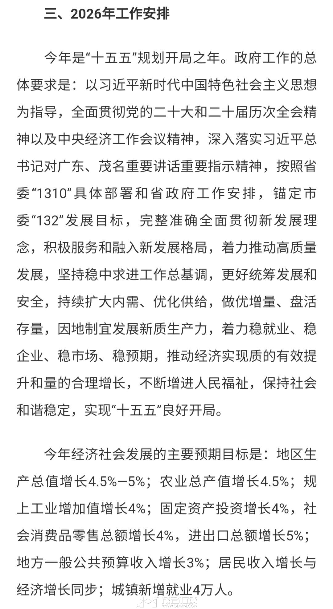
[今日关注] 茂名政府工作报告推动深南、广湛高铁连接线列入国家规划会顺利成功吗?

[复制链接]
希望一切顺利吧
20260209123449front2_0_3280213_FoYw-wFvc7HqjcV7Zx6U3SKjYX1I.jpg
20260209123448front2_0_3280213_Fpeiwd0hes8VJvS7phnIH9DZs12p.jpg
20260209123448front2_0_3280213_FnNITJwPB9JXVEbzMfpWKiapM7Js.jpg

不會
 楼主| 发表于 2026-2-9 17:00 | 显示全部楼层 |来自:茂名在线安卓版茂名在线APP

茂府的高铁规划只能跟住小兄弟云浮的脚步走脸被打得啪啪响
20260209170044front2_0_3280213_FiYk7b7ataJnW3_tc2N6N3RHORvn.jpg
会,但变数也有。大家要一起呐喊助威才行。别唱反调了
 楼主| 发表于 2026-2-9 19:17 | 显示全部楼层 |来自:茂名在线安卓版茂名在线APP
姚东Nick 发表于 2026-2-9 18:18
会,但变数也有。大家要一起呐喊助威才行。别唱反调了

变啥数?唯一的变数是不知什么时侯动工!广铁投出马招标的省内高铁线路有失败过的纪录吗?你以为是茂府和隔壁的湛府那些自嗨式招标?告诉你吧,广东省内的高铁线路广铁投的表态就是裁决
发表于 2026-2-9 20:29 | 显示全部楼层
锋~可否继续吹 发表于 2026-2-9 19:17
变啥数?唯一的变数是不知什么时侯动工!广铁投出马招标的省内高铁线路有失败过的纪录吗?你 ...

广湛北线板上钉钉
南深岑溪最佳弃子
每次看到好看的人都觉得和你有点神似,我想这世间但凡称得上美的人,都得有几分像你,不过她们又都只能像你,因为你的可爱她们学也学不来!
 楼主| 发表于 2026-2-9 21:35 | 显示全部楼层 |来自:茂名在线安卓版茂名在线APP
猫眼看世界 发表于 2026-2-9 20:29
广湛北线板上钉钉
南深岑溪最佳弃子

你们湛江的桂玉湛你们湛府招标了几次了?从没有深南高铁到现在人家的深南高铁都快建成通车了你们的桂玉湛还在招标!更奈张的是你们的合湛高铁前几次动工仪式的时侯还没有广湛、深南高铁,现在广湛已通车深南快通车,你们的合湛才在广铁投的推动下开工
猫眼看世界 发表于 2026-2-9 20:29
广湛北线板上钉钉
南深岑溪最佳弃子

井底蛙,那已经进入省规划了。还不如,幻想一下乌石港建成开通拉湛江港吞吐量实现大幅度增长。 但忘记了一样东西告诉你,湛江部分地区去广西港口比去乌石港更近更方便更优惠。
发表于 2026-2-9 22:39 | 显示全部楼层
锋~可否继续吹 发表于 2026-2-9 21:35
你们湛江的桂玉湛你们湛府招标了几次了?从没有深南高铁到现在人家的深南高铁都快建成通车了你们的桂玉湛 ...

南深领先了,只能证明人家努力了,这很合理。但这与你茂有什么关系呢?

湛江除了桂玉湛、还有广湛、合湛和湛海,只能按重要性、紧迫性一个一个来。
现在广湛通车了,自然就轮到合湛和湛海了,桂玉湛只能排到最后。
发表于 2026-2-9 22:44 | 显示全部楼层
不重要 发表于 2026-2-9 21:45
井底蛙,那已经进入省规划了。还不如,幻想一下乌石港建成开通拉湛江港吞吐量实现大幅度增长。{:63_1577: ...

想不到你和楼上一样,竟然沦落到去广西搬救兵了。

顺便问一下,你茂博贺新港通火车后,货运增长了多少呀
 楼主| 发表于 2026-2-9 23:32 | 显示全部楼层 |来自:茂名在线安卓版茂名在线APP
猫眼看世界 发表于 2026-2-9 22:39
南深领先了,只能证明人家努力了,这很合理。但这与你茂有什么关系呢?

湛江除了桂玉湛、还有广湛、合 ...

睁大你对眼看清楚吧,你的合湛高铁业主股东厦深铁路公司大股东是谁?广东省铁路投资集团懂吗?你湛江的什么广湛、合湛、湛海那一条高铁的幕后业主不是广铁投?没有广铁投包底真以为靠你湛江喊几句就能把高铁喊出来吗?桂玉湛就别痴心妄想了,省内的高铁广铁投能帮你湛江包底,但桂玉湛这种线路4份之3在广西的高铁你湛江再叫也只会惹人发笑而已,同样茂府也没那么大的本事去创造一条省内的罗茂高铁,有这种能力的只有省铁投,茂府真有这本事也不会跟着隔壁的小兄弟云浮脚尾才提出深南广湛(罗茂)高铁连接线了!
20260209233237front2_0_3280213_FsJM4ifzGJGBseb6egzUAtQf-Dyi.jpg
20260209233237front2_0_3280213_FiYk7b7ataJnW3_tc2N6N3RHORvn.jpg
20260209233237front2_0_3280213_FqDraZT1SBpTnA__4atX_oSbvvdu.jpg
20260209233237front2_0_3280213_FmYPWTvDPp7z1BZalEk8YxEWd1LD.png
希望省市县三级政府部门全力推动罗茂高铁纳入国家铁路规划并尽快开工建设!
猫眼看世界 发表于 2026-2-9 22:44
想不到你和楼上一样,竟然沦落到去广西搬救兵了。

顺便问一下,你茂博贺新港通火车后,货运增长了多少 ...

至少不是负增长
您需要登录后才可以回帖 登录 | 注册帐号

本版积分规则

友情链接:
返回顶部
返回列表 快速回复