QQ登录

只需一步,快速开始

微信登录,快人一步

扫码登录更安全

登录 | 注册帐号 | 找回密码

茂名论坛

  • 关注抖音号
  • 关注公众号
  • 下载APP
  • 扫码关注抖音号
  • 扫码关注公众号
  • 扫码关注APP
快捷导航

[今日关注] 茂名政府工作报告推动深南、广湛高铁连接线列入国家规划会顺利成功吗?

[复制链接]
发表于 2026-2-10 00:58 | 显示全部楼层
省铁投建了广湛、合湛、湛海,就一定会建罗茂吗?你想多了!发梦太早
发表于 2026-2-10 08:47 | 显示全部楼层
猫眼看世界 发表于 2026-2-10 00:58
省铁投建了广湛、合湛、湛海,就一定会建罗茂吗?你想多了!发梦太早

你就是典型的恶邻,见不得别人好,茂名的事关你三什么事?只许你有不许别人有,全省资源都是你家的?你整天想不让别人好,那么你们就变好了吗?你这是变态了!
 楼主| 发表于 2026-2-10 08:48 | 显示全部楼层 |来自:茂名在线安卓版茂名在线APP
猫眼看世界 发表于 2026-2-10 00:58
省铁投建了广湛、合湛、湛海,就一定会建罗茂吗?你想多了!发梦太早

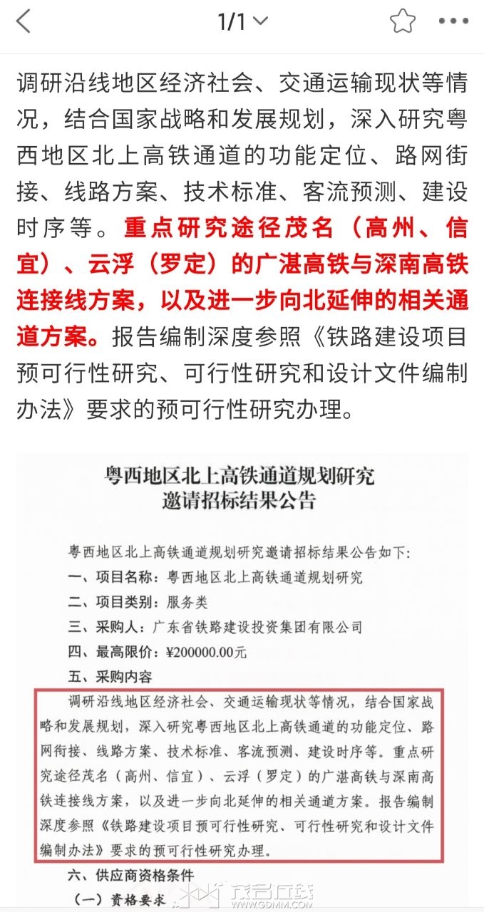
所以说你的眼睛有问题,你以为广铁投是现在才随便发条罗茂招标公告的吗?早在人家做深南高铁罗定北站设计时侯已经把信罗高铁连接线作为深南广湛建好后下一阶段要做的工作了!你们随便叫,人家广铁投该做什么就做什么!你湛江也好茂名也好广西玉林、梧州也好,你们有本事建你们天天网上叫的桂玉湛、岑茂(永茂)是你们自己的事,广铁投要建的是从信宜接罗定以后向北延伸接广清永的粤西北上高铁通道!
20260210084845front2_0_3280213_FlAcPk7IAe8SmHVpa51_iIqQS2jJ.jpg
20260210084845front2_0_3280213_FvmSAm8NWtJE3hbie2g6xDmb9k84.jpg
20260210084845front2_0_3280213_Fjl7Hkwe1YHH2BpHzkKuXvEpZKoV.jpg
20260210084845front2_0_3280213_FmYPWTvDPp7z1BZalEk8YxEWd1LD.png
 楼主| 发表于 2026-2-10 09:04 | 显示全部楼层 |来自:茂名在线安卓版茂名在线APP
猫眼看世界 发表于 2026-2-10 00:58
省铁投建了广湛、合湛、湛海,就一定会建罗茂吗?你想多了!发梦太早

再睁大你的眼看清楚粤东西北350高铁全由省属企业(广铁投)承担除中央资本金以外的其他支金付出,去查查你湛江已通车的广湛和正在建设的合湛、湛海你湛江出过一分钱没有?连庄闲都分不清就像小丑般在网上胡吹乱叫丢的是你湛江人的脸面懂吗?
20260210085947front2_0_3280213_FhZb31cRu7SQhIPnphAgVxSG_CqP.png
20260210085945front2_0_3280213_FnyUdguC80VFDaGs8Z5a0nIiST7P.jpg
锋~可否继续吹 发表于 2026-2-9 19:17
变啥数?唯一的变数是不知什么时侯动工!广铁投出马招标的省内高铁线路有失败过的纪录吗?你 ...

梦想家
锋~可否继续吹 发表于 2026-2-10 09:04
再睁大你的眼看清楚粤东西北350高铁全由省属企业(广铁投)承担除中央资本金以外的其他支金付出,去查查你 ...

梦想家
锋~可否继续吹 发表于 2026-2-10 09:04
再睁大你的眼看清楚粤东西北350高铁全由省属企业(广铁投)承担除中央资本金以外的其他支金付出,去查查你 ...

目前只看到合湛开工了,湛海也要开工了。眼见为实
锋~可否继续吹 发表于 2026-2-9 23:32
睁大你对眼看清楚吧,你的合湛高铁业主股东厦深铁路公司大股东是谁?广东省铁路投资集团懂吗?你湛江的什 ...

不错啊,云浮和茂名同心协力!看到最近有阳江网友去抱湛江网友的大腿时,我真被笑哭了。
发表于 2026-2-10 10:21 | 显示全部楼层
希望设置罗湛高铁,这样才是利益性价比最高的线路,这样才能连接上化州
发表于 2026-2-10 10:55 | 显示全部楼层
大茂名小市民 发表于 2026-2-10 08:47
你就是典型的恶邻,见不得别人好,茂名的事关你三什么事?只许你有不许别人有,全省资源都是你家的?你整 ...

建不建高铁难道是我决定的?我只是针对他的逻辑,不成立。
 楼主| 发表于 2026-2-10 12:12 | 显示全部楼层 |来自:茂名在线安卓版茂名在线APP
猫眼看世界 发表于 2026-2-10 10:55
建不建高铁难道是我决定的?我只是针对他的逻辑,不成立。

我的逻辑有何不对?人家广西十四五已经列入国家铁路网规划的南衡柳北上高铁都不建非要建你的桂玉湛?是你湛江逼脸大还是广西玉林逼脸大?别忘记你的桂玉湛规划的时侯还没有深南高铁的规划,现在深南高铁已经快建成通车了广西玉林还有资格拿全广西唯一没高铁的地级市去要胁广西政府为玉林建高铁吗?玉林以为自己是谁?是广西首府?或者是让广西全区为他化债的广西工业第一市柳州?还是向海而兴的北部湾三市钦北防?人贵有自知之明,连自知之明都没有的说他是小丑都侮辱了小丑
锋~可否继续吹 发表于 2026-2-10 09:04
再睁大你的眼看清楚粤东西北350高铁全由省属企业(广铁投)承担除中央资本金以外的其他支金付出,去查查你 ...

深南和罗茂都不用地方出资
20260210123248front2_0_3354975_Fs9BZ3dLgUwTvx4NQdG_D1n_7wbS.jpg
有建议呼吁将罗定至茂名铁路纳入我国铁路相关规划
20260210124114front2_0_3354975_Fi7FeufF-aJQj-n_4UwQPvN2lCSI.jpg
罗茂来之不易,不管何时入规,不要再改来改去,持续推这条直至成功就好。高信高铁画饼太久了
 楼主| 发表于 2026-2-10 13:42 | 显示全部楼层 |来自:茂名在线安卓版茂名在线APP
粤西高凉人 发表于 2026-2-10 12:34
深南和罗茂都不用地方出资

粤东西北非珠地区的350高铁本来就不用地市出钱的,你去问问广湛高铁云浮、阳江、茂名、湛江出了钱没有?深南、合湛、梅龙云浮、湛江、梅州、河源出钱了没有?全部都是省铁投代表省政府出钱的,罗茂也一样是由省铁投主导和梅龙高铁一样的350高铁连接线,一样是由省铁投出资建设不用地市出资的,云浮、茂名两市只负责协助省铁投督促途经地方的征地工作而已
20260210134220front2_0_3280213_FhZb31cRu7SQhIPnphAgVxSG_CqP.png
20260210134219front2_0_3280213_FnyUdguC80VFDaGs8Z5a0nIiST7P.jpg
您需要登录后才可以回帖 登录 | 注册帐号

本版积分规则

友情链接:
返回顶部
返回列表 快速回复