QQ登录

只需一步,快速开始

微信登录,快人一步

扫码登录更安全

登录 | 注册帐号 | 找回密码

茂名论坛

  • 关注抖音号
  • 关注公众号
  • 下载APP
  • 扫码关注抖音号
  • 扫码关注公众号
  • 扫码关注APP
快捷导航

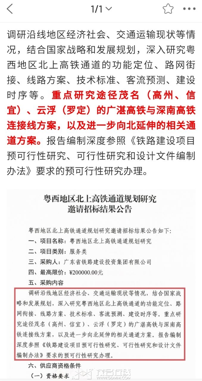
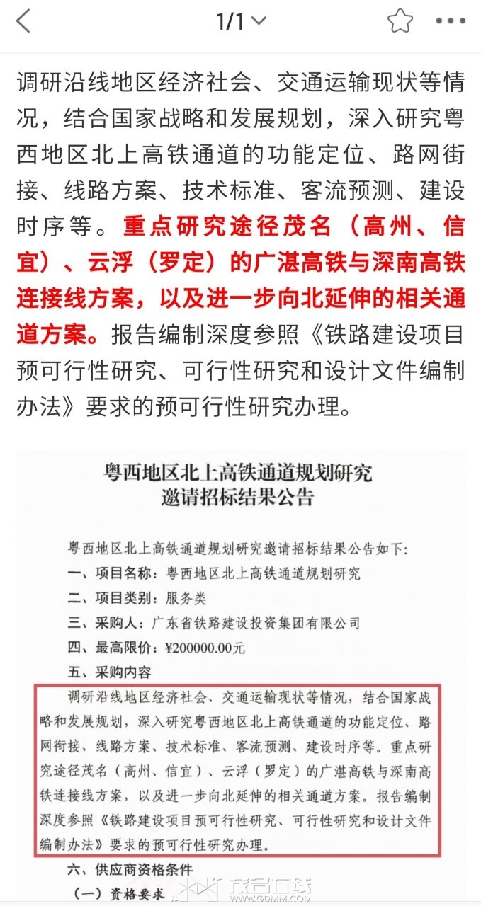
[今日关注] 罗茂高铁升级了,罗茂高铁变郴茂高铁,可以极速推进!

[复制链接]
试试三十多度 发表于 2026-3-25 00:32
66666你无敌了 总能找到新的无脑理由抬杠 别回复我了 希望你在现实生活中继续保持这样 多点恶心自己亲人

说不过就撒泼了

岑溪昨种无疑有本事去把广铁投规划建设的深南高铁罗定北站信罗联络线改成你岑溪东信岑联络线呀,屁本事都没有你天天臭不要脸的在这里吹泥骂隔壁吗?
20260325105308front2_0_3280213_FlAcPk7IAe8SmHVpa51_iIqQS2jJ.jpg
发表于 2026-3-25 11:02 | 显示全部楼层

公示稿,不是定稿,根据社会反馈和通知文件要求修改是很正常的事情。
批复文件公开版没有看到类似的描述。

非凡星梦 发表于 2026-3-25 11:02
公示稿,不是定稿,根据社会反馈和通知文件要求修改是很正常的事情。
批复文件公开版没有看到类似的描述 ...

那这个是什么?由广铁投出资规划建设的深南高铁罗定北站上面的信罗联络线也是假的吗?你广西岑溪这么牛能指挥广铁投把正在建设的罗定北站信罗联络线撤掉换成岑溪东站的信岑联络线?
20260325114025front2_0_3280213_FlAcPk7IAe8SmHVpa51_iIqQS2jJ.jpg
锋~可否继续吹 发表于 2026-3-25 10:55
岑溪昨种无疑有本事去把广铁投规划建设的深南高铁罗定北站信罗联络线改成你岑溪东信岑联络线 ...

一条信罗联络线预留,就嗨起来了?当年罗定又是机场又是火车站,不是都晒谷子了吗?连山区信宜市都比不上了,还想再忽悠!

掏了20万不到找省铁投搞一个什么罗信,艹,连酒钱都不够!信宜市掏了180万做的还在呢!
20260325115001front1_0_386717_Fqz0B-7URJCrmKuctU6gE44QHxZk.jpg
(4 KB, 下载次数: 0)
锋~可否继续吹 发表于 2026-3-25 10:55
岑溪昨种无疑有本事去把广铁投规划建设的深南高铁罗定北站信罗联络线改成你岑溪东信岑联络线 ...

谁说岑溪东没有预留?一个县级市站按铁总的标准是2台6线或7线,岑溪东早就规划成4台11线了(2台5线预留),不考虑对接岑茂,用得了这么大?
(4 KB, 下载次数: 0)
高凉大地 发表于 2026-3-25 11:50
一条信罗联络线预留,就嗨起来了?当年罗定又是机场又是火车站,不是都晒谷子了吗?连山区信宜市都比不上 ...

信宜可以决定高铁建设那么信高化别说高铁连地铁都建起来了,别说信宜就算茂名湛江也没资格对高铁建设说三道四,决定广东省内高铁建设规划的只有广东省铁路投资建设集团,广铁投招标公告一出茂府马上就要跟,你这种从广西流窜过茂名的岑溪昨种懂泥骂隔壁吗?
20260325115807front2_0_3280213_Fjl7Hkwe1YHH2BpHzkKuXvEpZKoV.jpg
20260325115807front2_0_3280213_FmYPWTvDPp7z1BZalEk8YxEWd1LD.png
20260325115804front2_0_3280213_FhOlSl2HOM5TcBdvBUMYEe0KDmBd.jpg
21年中继信宜市后,茂名市发改局又做了一个近250万的标做预可研,两市一共掏了四百多万,罗定仔扮眼盲(可能真系眼盲)乱吠!难怪当年又是机场又是火车站,大把民脂民膏随便浪费
20260325120334front1_0_386717_FjJbreO8hQqKyvQaU_2PGVBazSku.jpg
高凉大地 发表于 2026-3-25 11:57
谁说岑溪东没有预留?一个县级市站按铁总的标准是2台6线或7线,岑溪东早就规划成4台11线了(2台5线预留) ...

拿证据出来呀?靠把逼嘴在这吹有用岑溪昨种

你这种人就是又犟又爱面子很难想象你的孩子处在什么环境长大 有点惨
发表于 2026-3-25 12:29 | 显示全部楼层
锋~可否继续吹 发表于 2026-3-25 11:40
那这个是什么?由广铁投出资规划建设的深南高铁罗定北站上面的信罗联络线也是假的吗?你广西岑溪这么牛能 ...

今时不同往日,贺梧之间的高铁入规概率要远高于阳山(连州)至罗定的高铁(如果没有新规,广东还可以靠财大气粗强行上马,有新规限制,后者概率很小)。

但是罗茂可以以连接线的形式建设。

建了罗茂,就不会有岑茂(岑信)了,因为单靠北上客流无法支撑新建岑信。

最终是梧茂双输。

茂名的北上通道还是广湛。

梧州的南下通道会改经玉林。



非凡星梦 发表于 2026-3-25 12:29
今时不同往日,贺梧之间的高铁入规概率要远高于阳山(连州)至罗定的高铁(如果没有新规,广东还可以靠财大 ...

笑死了,你广西先把头号北上高铁通道南衡柳搞掂再吹吧还有罗定至阳山是广东省内的高铁郴茂不好说但茂名接清远阳山的粤西北上通道怎么建什么时侯建广铁投自然有分寸,你广西贺梧城际也是你广西内部的事,但要搞北上跨省高铁先去请求南宁批准再吹吧!
20260325125029front2_0_3280213_Fjl7Hkwe1YHH2BpHzkKuXvEpZKoV.jpg
20260325125029front2_0_3280213_FmYPWTvDPp7z1BZalEk8YxEWd1LD.png
 楼主| 发表于 2026-3-25 13:32 | 显示全部楼层 |来自:茂名在线安卓版茂名在线APP
非凡星梦 发表于 2026-3-25 12:29
今时不同往日,贺梧之间的高铁入规概率要远高于阳山(连州)至罗定的高铁(如果没有新规,广东还可以靠财大 ...

广东省内部看到你们广西那边对岑茂态度不积极,线路走向各方面都没有做前期工作,所以转向了,先修通罗茂高铁,你们广西想通信宜高铁就自己提出,后面再接上!
锋~可否继续吹 发表于 2026-3-25 12:08
拿证据出来呀?靠把逼嘴在这吹有用岑溪昨种

看不到吗?
(4 KB, 下载次数: 0)
试试三十多度 发表于 2026-3-25 12:13
你这种人就是又犟又爱面子很难想象你的孩子处在什么环境长大 有点惨

CNM,聊天吵架不要往家人上扯,好像你很会教人一样,沙雕一个
您需要登录后才可以回帖 登录 | 注册帐号

本版积分规则

友情链接:
返回顶部
返回列表 快速回复