QQ登录

只需一步,快速开始

微信登录,快人一步

扫码登录更安全

登录 | 注册帐号 | 找回密码

茂名论坛

  • 关注抖音号
  • 关注公众号
  • 下载APP
  • 扫码关注抖音号
  • 扫码关注公众号
  • 扫码关注APP
快捷导航
查看: 294|回复: 2

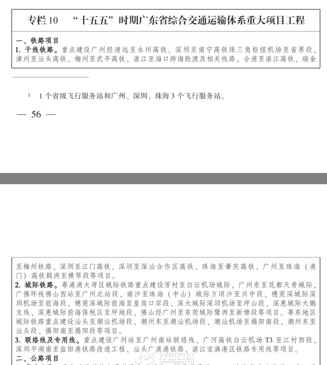
[今日关注] 广东省人民政府关于印发《广东省国民经济和 社会发展第十五个五年规划纲要》的通知

[复制链接]
广东省人民政府关于印发《广东省国民经济和
社会发展第十五个五年规划纲要》的通知
粤府〔2026〕24号

各地级以上市人民政府,各县(市、区)人民政府,省政府各部门、各直属机构:
  《广东省国民经济和社会发展第十五个五年规划纲要》业经省十四届人大五次会议审查批准,现印发给你们,请认真组织实施。

广东省人民政府
2026年3月26日
20260428120444front1_0_3389287_FiDOXWiqXVj9kDHeKtfCTWlEEyCr.jpg
20260428120449front1_0_3389287_FgbQVnCuZnU6WWOTYmfHYy1iB91t.jpg
 楼主| 发表于 2026-4-28 12:05 | 显示全部楼层 |来自:茂名在线苹果版茂名在线APP
有没有各位规划大湿,想要的项目。畅所欲言
世界赠予我 发表于 2026-4-28 12:05
有没有各位规划大湿,想要的项目。畅所欲言

高化信连接湛江机场的城轨,以及直达湛江市区的轨道交通。
您需要登录后才可以回帖 登录 | 注册帐号

本版积分规则

友情链接:
返回顶部
返回列表 快速回复