QQ登录

只需一步,快速开始

微信登录,快人一步

扫码登录更安全

登录 | 注册帐号 | 找回密码

茂名论坛

  • 关注抖音号
  • 关注公众号
  • 下载APP
  • 扫码关注抖音号
  • 扫码关注公众号
  • 扫码关注APP
快捷导航
12
话说茂名 发新帖
楼主: 世界赠予我

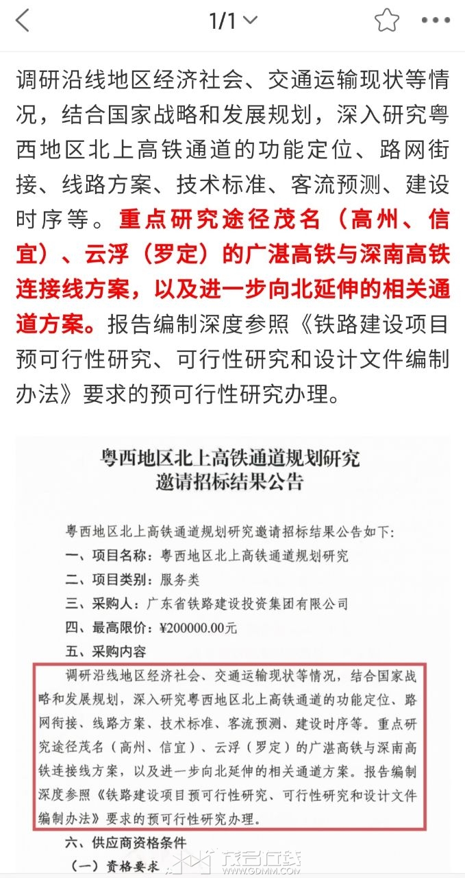
[今日关注] 广东省人民政府关于印发《广东省国民经济和 社会发展第十五个五年规划纲要》的通知

[复制链接]
 楼主| 发表于 2026-4-28 22:05 | 显示全部楼层 |来自:茂名在线苹果版茂名在线APP
二湛是六纵之一,粤西北上通道是两联之一,排名是三横,然后六纵,最后是两联,我看到了二湛通道,也看到了粤西北上通道,我不像你,有点风吹草动搞得像明天就通车一样
发表于 2026-4-28 22:39 | 显示全部楼层
珠三角的网路建得差不多就粤东,然后粤北(因为湖南和广东的关系),粤西就一个被忽略的角落。

不用管什么二湛和云茂,就让国家去推二湛,省府落实云茂高铁兼粤西北上就好,很简单,只可惜优先级问题。不要年年天天画饼,高信化人撑不住了(周边地市除了茂名都实现县县通高铁了,高州可能5年内市区50万常住人口,高铁呢?)~~~

湛江很多条高铁同时动工了,合湛都未建好,先让茂名也动一动工,粤西北上可以先从信宜罗定北上。
 楼主| 发表于 2026-4-28 22:47 | 显示全部楼层 |来自:茂名在线苹果版茂名在线APP
我抹黑你?你也配,仔细看一看图,广东帮广西画了一条什么铁路,是什么线路查清楚告诉我
20260428224552front1_0_3389287_FjtpGvkDwP3fHpnbyRjpraiWuK44.jpg
世界赠予我 发表于 2026-4-28 22:05
二湛是六纵之一,粤西北上通道是两联之一,排名是三横,然后六纵,最后是两联,我看到了二湛通道,也看到了 ...

你智商等于零,二湛从那里到那里知道吗?二是内蒙二连浩特,从内蒙二连浩特到广东湛江中间要横跨多少省区?一早就和你说过了广东对北方南下至湛江入海南的高铁也好铁路也好都是欢迎的,难道你认为短短几十公里几十亿的高铁资金广东省出不起吗?问题出在你广西那里,你玉林人有什么资格代表广西来和广东谈跨省区的高铁建设?你有本事先说动广西区政府或者南宁铁路局相关人员来粤商讨再说吧,但你玉林人只会把头缩进裤裆里然后在网上大肆去别人论坛攻击别人!粤西北上高铁罗茂段是广东省内的高铁广铁投已经代表了所有懂吗玉林傻仔!
20260429003112front2_0_3280213_Fjl7Hkwe1YHH2BpHzkKuXvEpZKoV.jpg
20260429003113front2_0_3280213_FmYPWTvDPp7z1BZalEk8YxEWd1LD.png
世界赠予我 发表于 2026-4-28 22:47
我抹黑你?你也配,仔细看一看图,广东帮广西画了一条什么铁路,是什么线路查清楚告诉我

玉林傻仔,这只是一个简单的示意图!广东省有资格帮你广西自治区划高铁规划吗?二湛顾名思议就是从内蒙二连浩特沿途南下从广西入广东湛江的铁路,广东能决定的只有广东湛江市的走向,其他那些都是根据你广西提供的素材去画的懂吗?
锋~可否继续吹 发表于 2026-4-28 19:43
忽略啥?粤西北上高铁省里一直在推进呀?只是某苦对途经高信地区的高铁联接线不太热心而已,这你不能怪省 ...

某苦总觉得已经是二选一,还急什么,急的是隔壁。
毫无亮点,粤西没得救了,快跑吧
粤西北上通道和二湛在20年内只能建一条
您需要登录后才可以回帖 登录 | 注册帐号

本版积分规则

友情链接:
返回顶部
返回列表 快速回复