QQ登录

只需一步,快速开始

微信登录,快人一步

扫码登录更安全

登录 | 注册帐号 | 找回密码

茂名论坛

  • 关注抖音号
  • 关注公众号
  • 下载APP
  • 扫码关注抖音号
  • 扫码关注公众号
  • 扫码关注APP
快捷导航
楼主: 清信^0^

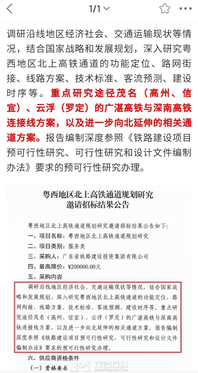
[今日关注] 粤西地区北上高铁通道就是郴茂高铁!

[复制链接]
 楼主| 发表于 2026-2-27 22:05 | 显示全部楼层 |来自:茂名在线安卓版茂名在线APP
shibai 发表于 2026-2-27 20:35
核实了,郴茂高铁真的列入了罗定市政府工作报告。奇怪的是,茂府为什么只字不提?还在心心念念岑茂高铁?#  ...

茂名市代表团已经向省两会提议加快推进罗茂高铁建设了呀!
试试三十多度 发表于 2026-2-14 19:41
应该不走德庆 而是从怀集走云安到罗定

懂不懂地理的,跟云安走也得走德庆,只是跟官圩过还是跟九市过,云安对面就是德庆九市。如果要北延德庆就是必经之地好吧。线路曲直来看,官圩这边可能性更大
20260228163333front2_0_3390794_FhH30WOVTB9cptR8F8t5Sf1YtfOc.jpg
粤西高凉人 发表于 2026-2-18 17:40
罗茂/郴茂高铁已具备省级背书、路径最优、民生刚需三大核心优势,目前正在全力推动罗茂高铁纳入国家“十 ...

根本就没机会入规,粤西北上本身就是伪命题,单纯的粤西客流并没有多少北上需求,粤西北上/北方南下只有战略意义和价值,合湛已有连接,广湛也可以北上,因此第三条北上通道不会建了,话语权更广的桂林湛江两市规划的北上通道都被否了,茂名就更不用想了。罗茂高铁能入规都已算是巨大胜利
粤西高凉人 发表于 2026-2-14 22:13
你说这个方案挺好的

糊涂了吧,不管跟郁南走还是跟云安走不也得过德庆吗
20260228230831front2_0_3390794_FhH30WOVTB9cptR8F8t5Sf1YtfOc.jpg
翩若惊鸿 发表于 2026-2-28 20:59
根本就没机会入规,粤西北上本身就是伪命题,单纯的粤西客流并没有多少北上需求,粤西北上/北方南下只有 ...

北上是以后的事情,罗茂是根,扎根稳了才有机会北上
翩若惊鸿 发表于 2026-2-28 20:59
根本就没机会入规,粤西北上本身就是伪命题,单纯的粤西客流并没有多少北上需求,粤西北上/北方南下只有 ...

你和那个春种秋收网友一样对我省高铁建设的基本常识都不懂我省高铁尢其是350高铁规划建设全部都是由广东省属正厅级国企广东省铁路投资建设集团负责的,除粤港澳大湾区外的粤东西北各市350高铁全部由省铁投出资,所以你说建粤西北上高铁茂名没有财力就是一句废话,因为根本不用茂名市出钱懂吗?你可以去查查今年开通的广湛高铁云浮、阳江、茂名、湛江等途经各市出过一分钱没有?粤西北上高铁罗茂段也是由省铁投招标,所以它将来改成彬茂也好永茂也好都是省铁投的事,和茂府半根毛关系也没有,茂名人只负责多点去省铁投呼吁快点建设就好,别整天在论坛画这画那,在我省高铁规划建设什么湛府茂府只有建议的资格,广铁投的说话才是裁决懂吗?粤西北上通道早在广铁投设计建设深南高铁罗定北站的时侯人家已经安排好了,现在广清永已入规深南高铁又快建成了所以招标粤西北上高铁罗茂段规划正当时,估计深南高铁罗岑段建成之日就是粤西北上高铁罗茂段准备动工之日,你可以拭目以待!请记住我省高铁规划建设是省属国企广铁投负责而建成后运营则是由央企国铁集团子公司广州铁路公司(广铁或者叫抢铁)负责你先去分清楚负责我省铁路建设运营的主管单位省属国企广铁投和央企子公司广铁集团两家公司的分别再说吧
20260301000805front2_0_3280213_Fjl7Hkwe1YHH2BpHzkKuXvEpZKoV.jpg
20260301000806front2_0_3280213_FmYPWTvDPp7z1BZalEk8YxEWd1LD.png
20260301000805front2_0_3280213_FhZb31cRu7SQhIPnphAgVxSG_CqP.png
20260301000805front2_0_3280213_FnyUdguC80VFDaGs8Z5a0nIiST7P.jpg
20260301000805front2_0_3280213_FvmSAm8NWtJE3hbie2g6xDmb9k84.jpg
20260301000805front2_0_3280213_FlAcPk7IAe8SmHVpa51_iIqQS2jJ.jpg
锋~可否继续吹 发表于 2026-3-1 00:12
你和那个春种秋收网友一样对我省高铁建设的基本常识都不懂我省高铁尢其是350高铁规划建设全部都是由广东 ...

先不说我懂不懂的事,你这个语文水平,是没上过学吗?标点符号都不会吗
zzzmzjz 发表于 2026-2-28 23:09
北上是以后的事情,罗茂是根,扎根稳了才有机会北上

茂名市级不积极推动,只靠两个没什么实力的县级市喊,罗茂都希望渺茫
翩若惊鸿 发表于 2026-3-1 10:58
先不说我懂不懂的事,你这个语文水平,是没上过学吗?标点符号都不会吗

我不会标点符号又如何?一样能把你脸打肿!你认知比一个标点符号都不会的人还差,可想而知你是有多白痴
锋~可否继续吹 发表于 2026-3-1 11:20
我不会标点符号又如何?一样能把你脸打肿!你认知比一个标点符号都不会的人还差,可想而知你是有多白痴{: ...

开始气急败坏了标点符号都不会的人,语文水平可想而知,还想来长篇大论,真是笑话
锋~可否继续吹 发表于 2026-3-1 11:20
我不会标点符号又如何?一样能把你脸打肿!你认知比一个标点符号都不会的人还差,可想而知你是有多白痴{: ...

本来还想逐条和你说道的,后来一想连标点符号都不会用的人语文水平可想而知,简直是浪费我口水。懒得打字了,你就继续做你的白日梦吧
翩若惊鸿 发表于 2026-2-28 20:59
根本就没机会入规,粤西北上本身就是伪命题,单纯的粤西客流并没有多少北上需求,粤西北上/北方南下只有 ...

别拿无知当结论!粤西北上通道绝非伪命题,而是省级战略+国家路网刚需!

合湛、广湛根本替代不了郴茂高铁的纵向北上功能,二者路网定位天差地别,别偷换概念误导人!
桂湛被否不代表郴茂没戏,线路、功能、省级支持完全不同,请勿乱类比!

广东350高铁立项、出资、建设全由省铁投负责,与地方财力无关。省铁投早已在深南高铁罗定北站预留北上条件,广清永即将动工、深南即将建成,郴茂/罗茂高铁已是大势所趋、必建必成!

连基本建设主体和战略意义都不懂,就别妄言“建不成”,只会暴露你认知浅薄!
一会芩茂一会罗茂一会又郴茂,再说下去都矛人信了
发表于 2026-3-1 18:56 | 显示全部楼层
光! 发表于 2026-3-1 16:54
一会芩茂一会罗茂一会又郴茂,再说下去都矛人信了

一、岑茂、罗茂都是广湛南深连接线;

二、罗茂是郴茂的一段,实际系同一条;且罗茂还是广东国土空间规划粤北到沿海快速铁路(环省高铁)的其中一段,该段已上报中央且过审
三、岑茂是地方委托预可研;罗茂(粤西北上)是省委托预可研
四、建深南高铁时罗定北站已预留信宜方向连接线
综上,岑茂不说了,没什么东西加持,但罗茂(罗信)高铁迟早会建——既是粤西北上高铁,也是环省高铁的关键一段,不是为高信两个县级市而建,只是上层早已有这样的规划,就看迟或早而已。
粤西高凉人 发表于 2026-3-1 15:47
别拿无知当结论!粤西北上通道绝非伪命题,而是省级战略+国家路网刚需!

合湛、广湛根本替代不了郴茂高 ...

你自己定的国家战略和路网刚需吗?为了建高铁脑子都想傻了,你说你自己是国家主席都可以,继续做梦吧
您需要登录后才可以回帖 登录 | 注册帐号

本版积分规则

友情链接:
返回顶部
返回列表 快速回复