QQ登录

只需一步,快速开始

微信登录,快人一步

扫码登录更安全

登录 | 注册帐号 | 找回密码

茂名论坛

  • 关注抖音号
  • 关注公众号
  • 下载APP
  • 扫码关注抖音号
  • 扫码关注公众号
  • 扫码关注APP
快捷导航
楼主: aa11bb22c33

[今日关注] 庄悦群到茂名新城调研三模三纵路网中央水体公园

[复制链接]
南海之子 发表于 2025-11-4 11:13
全是政府掏腰包举债建设的基础设施项目,投资开发商建设的项目少之又少,这种投入无产出的城建经济状况, ...

只有政府投入资金搞好基建,后续肯定能吸引到不少开发商过来投资的。好比娶媳妇,你不想出一分钱就想沟到女,是想坏脑的,要有投入,如果连基本请吃喝玩乐,送些礼物都没有,想一瓶水,一碟炒粉骗走人家辛苦养大的女儿是不可能的。投入和产出往往成正比,没有投入就没有产出。
发表于 2025-11-4 16:05 | 显示全部楼层
本帖最后由 南海之子 于 2025-11-4 16:53 编辑
粤西情怀 发表于 2025-11-4 13:21
只有政府投入资金搞好基建,后续肯定能吸引到不少开发商过来投资的。好比娶媳妇,你不想出一分钱就想沟到 ...

你父母给你兄弟1万找媳妇,花了半年时间就抱得美人归,而给了你10万块去找媳妇,你5年都没摸过女人的手,娶不上媳妇,不如拿你那10万给你兄弟再娶10个媳妇回来还合算。
殇城涅槃 发表于 2025-11-4 12:29
河西的稳收入工人选择河东居住,高新区的的稳收入工人也选择河东居住,就因为这里有更稳定的高收入人群— ...

你这类人最容易闹笑话,整天叫嚣取消双中心,却不知道未来最大可能被取消就是你自己。十多年前茂名的城市发展大战略就是“北抑南拓”,否则广湛高铁站,奥体中心,市一中,实验学校,城市公园……早就建设在北组团了!
南海之子 发表于 2025-11-4 10:51
比你睇到嘢,那个微笑小东江就是个幼稚浮夸狂,在大跃进时代肯定是的领导

你这类人的优越感即将荡然无存。

近几年随着广湛高铁站,奥体中心,省实市一中等各大项目的陆续竣工,标志着茂名城市中心南移已成为不了逆转的既定实事!
殇城涅槃 发表于 2025-11-4 12:29
河西的稳收入工人选择河东居住,高新区的的稳收入工人也选择河东居住,就因为这里有更稳定的高收入人群— ...

你认真看看吧?在城市规划中,北组是被定位为老城区的
20251104222209front2_0_3247700_FiBJByIppRjz94sfIS4_wnt7KmMf.png
20251104222229front2_0_3247700_Ft-JMiEzGNfkon7XpNNG1kz7-CY_.png
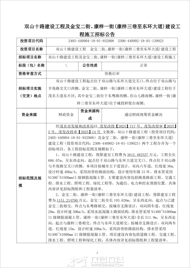
茂名市区版图继续东拓,双山九路两边建设如火如荼,双山十路施工招标即将开建,两边空地大展拳脚!
欢迎电白佬微笑的小东江和保时米过来观摩观摩
20251104231315front2_0_3275940_Fk7JtwDtrd3RVQXuYRB2vhA3Eo1S.jpg
20251104231319front2_0_3275940_FkteXnyWAR7sdS5k-a1o-9Bhxnaj.jpg
20251104231323front2_0_3275940_Fv7LlKIjkucDWNyzWvSGI34ZXdan.jpg
微笑的小东江 发表于 2025-11-4 21:42
你这类人最容易闹笑话,整天叫嚣取消双中心,却不知道未来最大可能被取消就是你自己。十多年前茂名的城市 ...

不是我叫取消双中心,我可没这能耐,只是政策方向变了而已。你说的这些项目不影响北组团使用,还有些调整就是为了方便北组团。比如省实由原先包茂大道旁调整到现在的潘州大道旁,高铁南站也由早期规划在恒隆附近调整到现在两个组团的几何中心。
电白浮夸名嘴微笑小东江,你荒山野岭新城有这种景估计还要100年,你何来自信代替中心主城区啊,用嘴来代替?
20251104231733front2_0_3275940_FkteXnyWAR7sdS5k-a1o-9Bhxnaj.jpg
微笑的小东江 发表于 2025-11-4 22:23
你认真看看吧?在城市规划中,北组是被定位为老城区的

规划是双中心,无奈落到实处成了产业城!
反倒老城区除了开发茂东高端居住区,还大力开发城北城市客厅,可谓老树发新枝!
电白炮嘴之保时米,双山十路施工招标即将开建,两边大把空地大展拳脚,土地已经挂拍,你远郊荒山野岭小小发展就叫市中心,人家也不会停下来等你吧
20251104232200front2_0_3275940_FuG7kbsD-RQJGcvV4FEESQBEUQ0m.png
20251104232200front2_0_3275940_Fv7LlKIjkucDWNyzWvSGI34ZXdan.jpg
微笑的小东江 发表于 2025-11-4 22:23
你认真看看吧?在城市规划中,北组是被定位为老城区的

什么是老城区?可以理解为现在的优先发展区,相对于未来来说是老城区,下面两个圈要发展成图片那样,起码是几十年后至两百年后的事情了,这代人可以看得到享受得到吗?
殇城涅槃 发表于 2025-11-4 23:19
不是我叫取消双中心,我可没这能耐,只是政策方向变了而已。你说的这些项目不影响北组团使用,还有些调整 ...

还有东环大道二期开建,就是方便茂东片区
发表于 2025-11-5 09:13 | 显示全部楼层
微笑的小东江 发表于 2025-11-4 22:23
你认真看看吧?在城市规划中,北组是被定位为老城区的

画饼谁不会画?看规划图新城比主城区还大,到时人口至少50万吧?茂名主城区建设用了60多年,等这个规模的新城的饼做好,你觉得要用多少年?30年?60年?不要忘记了现在人口下降、房地产下行、经济没有以前好了,建设时间肯定只会更长,不会更短!现在的新城还没有一条村大,用60年--100年来建设?国家现在重点搞县城经济了,知道地级市以上房地产基本上饱和,不能再大力搞新城浪费土地资源了,国家都不看好,而且地级市以上城市房价降幅是最大的,县城降幅有限,这就证明了国家的态度和当今社会的现实情况一样,除非国家在茂名搞特区,否则这个饼不可信!
发表于 2025-11-5 09:26 | 显示全部楼层
微笑的小东江 发表于 2025-11-4 22:08
你这类人的优越感即将荡然无存。

近几年随着广湛高铁站,奥体中心,省实市一中等各大项目的 ...

你这个远郊大饼是百年大计打鸡血,不要说百年的事难料,就说10年换了届领导规划都有变
大茂名小市民 发表于 2025-11-5 09:13
画饼谁不会画?看规划图新城比主城区还大,到时人口至少50万吧?茂名主城区建设用了60多年, ...

又一年过去了,远郊荒山野岭新城还没拍过一块地,还没新建一个楼盘,按这速度,60年都达不到河东主城区的样子,估计都要100年。
百年时间太久,风云变化莫测,谁又知道几十年后是什么世界,只有微笑小东江好像打了鸡血甘,还是务实点吧,看五年规划,看当下
您需要登录后才可以回帖 登录 | 注册帐号

本版积分规则

友情链接:
返回顶部
返回列表 快速回复