QQ登录

只需一步,快速开始

微信登录,快人一步

扫码登录更安全

登录 | 注册帐号 | 找回密码

茂名论坛

  • 关注抖音号
  • 关注公众号
  • 下载APP
  • 扫码关注抖音号
  • 扫码关注公众号
  • 扫码关注APP
快捷导航
楼主: fykjf

[深读茂名] 阳春一园五片区

[复制链接]
专业音响制造 发表于 2026-3-24 08:40
你问下那个科本阳春人他在恩平工作看下恩平多烂尾厂房不?

遍地都是,建好的厂房没招到企业进驻就是烂尾工程
北美难民 发表于 2026-3-24 12:45
你这个白C除了嘴硬,全身都是软的,台山基地全产业链生产的。
[qf_video w=1280 h=720 poster=https://pi ...

他连我们发的视频都不敢看,因为不敢面对!垫底恩自己差就看不得别人好,然后天天幻想别人跟他一样差,其实上垫底恩已经被台山甩开了9条街,天天在井底对着半死不活的小作坊做白日梦,江门第一井底之蛙。
成哥 发表于 2026-3-24 10:13
需要问吗,本人亲自拍摄,米仓就一大堆烂尾楼!

你们这两个牛皮王,白xc这是厂房吗?这是2000以前的恩平国际商贸城项目,是商业用地
成哥 发表于 2026-3-24 10:13
需要问吗,本人亲自拍摄,米仓就一大堆烂尾楼!

牛皮王    多?  台山就真的多空置铁皮房,台山起嘛有一半是空置厂房而且还是那些吹水投几十亿搭几个铁皮房那种
20260324153817front2_0_3390781_FgYEfLHW_SCuj6p9UEUZSk_M1H6L.jpg
北美难民 发表于 2026-3-24 12:47
遍地都是,建好的厂房没招到企业进驻就是烂尾工程

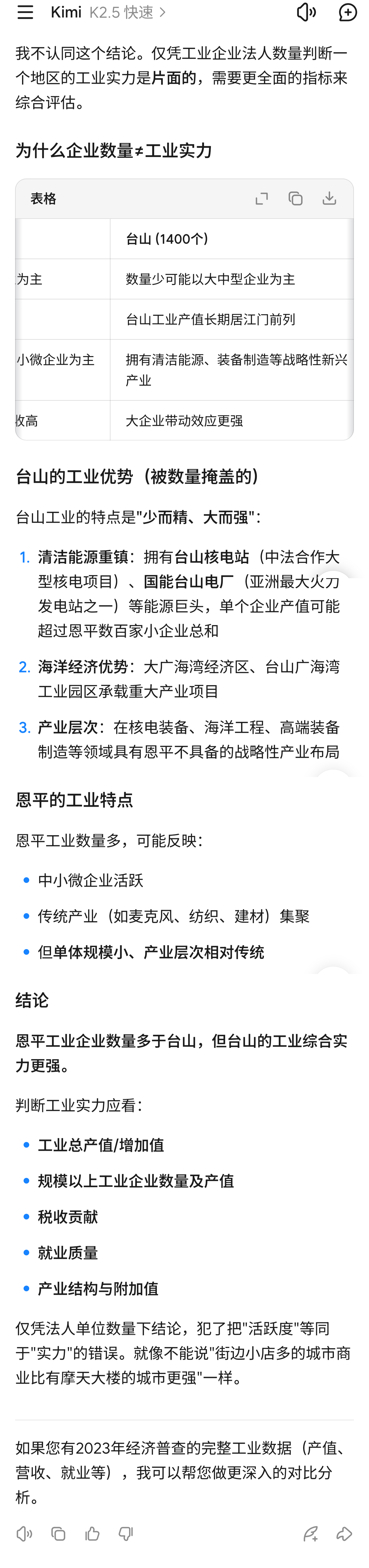
没厂   那为什么2022五普二产工业企业数量恩平比台山多上800多家?现在可能更多最少比台山多1000家以上
专业音响制造 发表于 2026-3-24 15:32
你们这两个牛皮王,白xc这是厂房吗?这是2000以前的恩平国际商贸城项目,是商业用地

你狡辩也没用,这就是米仓工业区的烂尾厂房,小恩平市区遍地都是烂尾楼!
专业音响制造 发表于 2026-3-24 15:40
牛皮王    多?  台山就真的多空置铁皮房,台山起嘛有一半是空置厂房而且还是那些吹水投几十亿搭几个铁皮 ...

傻*这点数量对比小恩平的烂尾楼简直九牛一毛!
20260324162057front2_0_3385727_FnimglHVhHwgStS-dZxjwJTGhwtE.jpg
20260324162057front2_0_3385727_FqReJdtunXa2L7Cb0Q7veWS5pJVR.jpg
20260324162057front2_0_3385727_FpKVLObf4e_U_tzcZwzbZjl-gVPw.jpg
20260324162057front2_0_3385727_FuXgXC4kcOIfNQSWSvEzFbJHCodh.jpg
北美难民 发表于 2026-3-24 12:46
工业地产项目不仅是江门第一,而且还是全省第一

酸仔你就酸吧,又一工业项目进场了


专业音响制造 发表于 2026-3-24 15:53
没厂   那为什么2022五普二产工业企业数量恩平比台山多上800多家?现在可能更多最少比台山多1000家以上

一栋楼能装几十个小作坊,那些破作坊能用几栋楼装满了,剩下那些还不是空着养小动物!
你以为多几个小作坊就代表工业强吗?没脑子的人才会这样认为,我都懒得跟你吵,让豆包把你的脸打肿!
20260324162635front2_0_3385727_FtyQ2ZZZKwJf4Hg31_sO4v1c6xSV.jpg
20260324162635front2_0_3385727_FqIYVQBTVXO9jdufAOBuucxD65xM.jpg
20260324162955front2_0_3385727_Fo_meSrhFD-v-ZuAt_vjXb8ygncv.jpg
问一下豆包,台山与恩平工业发展对比,连豆包都看不起小恩平,以下资料有豆包回复产生
20260324163628front2_0_3385727_FqX7v1PILvWmbS5a00yWadmUGQDF.png
20260324163628front2_0_3385727_FnWju1H7BIMzR4BzsbWn7ANNa-YI.png
科本 发表于 2026-3-23 23:06
你看一下商贸一路那边看起来工厂是挺多,厂房挂满招租横幅,就科本对面那些音响厂分租了都不知有多少间小 ...


20260324164459front2_0_3283728_Fu5oOa7iE9UbVQxj_TUUVPwgEEGm.jpg
专业音响制造 发表于 2026-3-24 16:23
酸仔你就酸吧,又一工业项目进场了
[qf_video w=1920 h=1080 poster=https://pic-app.gdmm.com/forum/202 ...

只有一个工业地产项目,莲太多也没鬼用,最终也是放在那里养小动物和小昆虫
专业音响制造 发表于 2026-3-24 15:40
牛皮王    多?  台山就真的多空置铁皮房,台山起嘛有一半是空置厂房而且还是那些吹水投几十亿搭几个铁皮 ...

拜托你下次黑台山之前做做功课好吗?
专业音响制造 发表于 2026-3-24 16:23
酸仔你就酸吧,又一工业项目进场了
[qf_video w=1920 h=1080 poster=https://pic-app.gdmm.com/forum/202 ...

没地址,没企业名称,没备案表,一看就知道又是盗取别人视频了,也许是人家建垃圾填埋场的
成哥 发表于 2026-3-24 16:37
问一下豆包,台山与恩平工业发展对比,连豆包都看不起小恩平,以下资料有豆包回复产生{:63_1582 ...

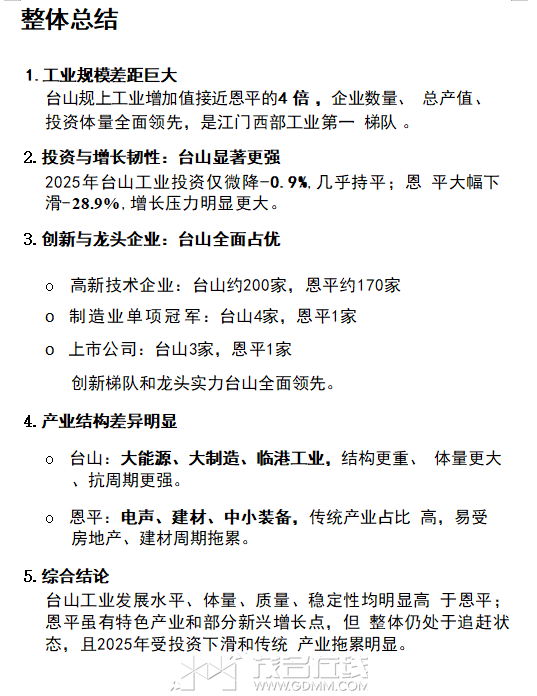
连kimi都瞧不起小恩平

您需要登录后才可以回帖 登录 | 注册帐号

本版积分规则

友情链接:
返回顶部
返回列表 快速回复