QQ登录

只需一步,快速开始

微信登录,快人一步

扫码登录更安全

登录 | 注册帐号 | 找回密码

茂名论坛

  • 关注抖音号
  • 关注公众号
  • 下载APP
  • 扫码关注抖音号
  • 扫码关注公众号
  • 扫码关注APP
快捷导航
楼主: fykjf

[深读茂名] 阳春一园五片区

[复制链接]
专业音响制造 发表于 2026-3-24 09:18
又一间新的准备投产了
[qf_video w=720 h=1280 poster=https://pic-app.gdmm.com/forum/20260324091852fr ...

这种小作坊也拿出来吹,看来小恩平是真的没有大工厂了
北美难民 发表于 2026-3-24 17:18
连kimi都瞧不起小恩平

再问一下腾讯元宝,答案出奇一致,同样是看不起小恩平,没救了!
20260324184443front2_0_3385727_FogvP7M7Rl7y-u9me8iSpn4_KfwO.png
20260324184442front2_0_3385727_Fl6TJd_Aoip1chINV5jRgAoaVQz6.png
20260324184444front2_0_3385727_Fiv-Nt1ODxRTC7bJcB80j3fZe3di.png
北美难民 发表于 2026-3-24 17:17
拜托你下次黑台山之前做做功课好吗?

台山最少有一半是空置铁皮厂房,而且非常难租出
科本 发表于 2026-3-23 23:06
你看一下商贸一路那边看起来工厂是挺多,厂房挂满招租横幅,就科本对面那些音响厂分租了都不知有多少间小 ...

东安工业区和民资工业区,平石工业区,平富岗边工业区才多电声演艺装备企业,知道视频是那吗


科本 发表于 2026-3-23 23:06
你看一下商贸一路那边看起来工厂是挺多,厂房挂满招租横幅,就科本对面那些音响厂分租了都不知有多少间小 ...

你们厂隔壁这里又准备进场,智能家电项目
20260324195359front2_0_3390781_FraM6RMt5HL3Mb9F1tdTeUqWXW3d.jpg
20260324195359front2_0_3390781_Fp5i3xuhJu1EeSm7hJsAHbt0BYZG.jpg
专业音响制造 发表于 2026-3-24 19:47
台山最少有一半是空置铁皮厂房,而且非常难租出

知根知底的阳春兄弟已经打你脸了,恩平90%都是养小动物的空置商品厂房,50年都租不完!
20260324204313front2_0_3385727_Fm6viRSmMBdXeJGuQikdS31Y9JXf.jpg
时下最火的Deepseek 依然是同样的结果,还是看不起小恩平。这些AI软件真是胆大妄为,竟然都不把小恩平放在眼里,怎么办,谁来拯救一下??
20260324210224front2_0_3385727_FmhlgS-6Br4VbNzQvV5gXZwhVhyW.jpg

专业音响制造 发表于 2026-3-24 19:47
台山最少有一半是空置铁皮厂房,而且非常难租出

Deepseek都知道小恩平在搞工业地产,靠租厂房过日子,难怪他看不起小恩平

明天广州新机场开始建设,对于庆,云浮,将是非常有利,那对于阳春呢?110公里路程,一个小时内,阳春石望镇直线距离70多公里,阳春春北有发展前途吗?松北,石望有计划发展农产品加工,柠檬产业将全加工,全阳春近40000亩柠檬,坚果全加工,全阳春20万亩。农产品加工阳春大有可为,真材实料,阳春农业有望粤西第二强县,有人可能会认为人家50万亩荔枝不强吗?通过对比,50万亩荔枝全产业链比不上20万亩坚果全产业链,所以说是20万亩坚果果然胜出,拿了一个详细对比后第一名,阳春还有全产业链的春砂仁,多个农业之乡,一向农业低调的阳春凭现在的农业总产值都可以拿粤西第二呢?人家农业总产值不是压死阳春吗?,数字还数字,实物还实物,我们都是按实物计价来评价的,好了在市面上的农产品加工后你能看到的买到的,在那个高速驿站都能见到阳春的产品,超市同样能见到,真材实料的好过过那些靠数字堆出的荣誉,春北重点发展茶叶加工,柠檬加工,石榴加工,丝苗米,等,春湾如果不努力就落后了。
20260324221132front2_0_3276026_FqpW7p2ykYmFPrf4NpEAaQS3sy8q.jpg
春江美景 发表于 2026-3-24 22:30
明天广州新机场开始建设,对于庆,云浮,将是非常有利,那对于阳春呢?110公里路程,一个小时内,阳春石望 ...

看看坚果全加工产业链,耐放,价格高,饮料更好饮,年年高产,连续几十年收获,无大小年,基本上都是全加工了。
20260325122631front2_0_3276026_Fqnl3JJ3RFSwgetT7QdS80gE4aMR.png
20260325122631front2_0_3276026_FuNOSFpk5bjdBebTQzAGqfiNdo2O.jpg


这两个台山牛皮王
20260325124738front2_0_3283728_FrB-CwFvKmSSoPJ2l84SMmnkTXn_.jpg
20260325124738front2_0_3283728_Fsoor2rZYxiZmVNVXgoag_PP0zwv.jpg
20260325124827front2_0_3283728_Fr-FwMjRWjANW2OBv1DgPMnGgu3s.jpg
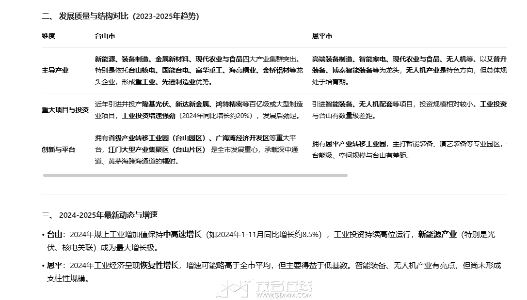
@阿富他爸 看你这傻*,敢把问AI的前提条件放出来吗?一看就知道你设置的条件是说台山的工业区没恩平多人了。
你就是白C,看看经济普查数据,台山工企业从业人员6.7万,比小恩平多2.43万人,连个制造业个体户从业人员都比小恩平多3000人!你以为看口嗨就有用吗,小恩平那些破作坊压根带动不了就业,提供的岗位跟台山完全不是一个档次的,一比数据台山还是把你秒成渣!
你一跳的越多,我越挖的越深,就能看得出你小恩平到底有多差!
20260325142831front2_0_3385727_FohqLQKoDLvrKZ2Ir3yEYg6WS8Cf.jpg
20260325142831front2_0_3385727_Fs3rtBDMeRjWocXFVJtOdJtmdllI.jpg

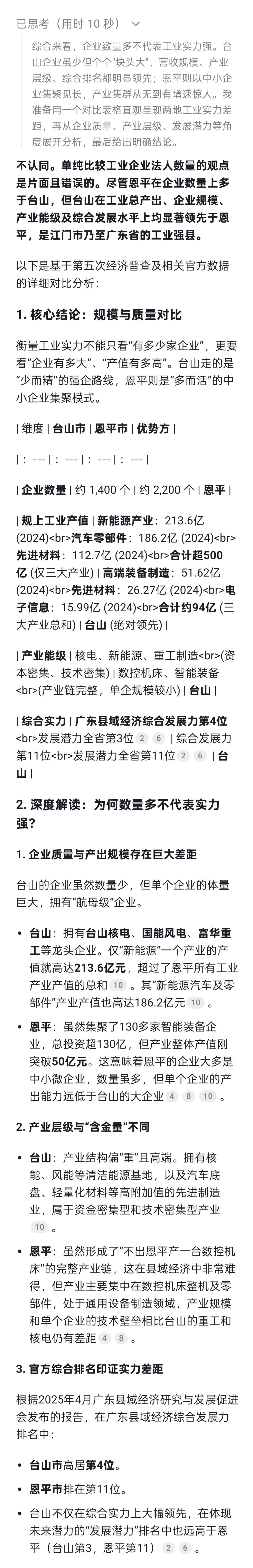
@阿富他爸
这个AI和你一样都是白C。台山工业新城南组团2022年的工业产值都可以吊打恩平所有的小作坊了。镇海湾的出海口恩平就不要想了,镇海湾大桥就堵死恩平建港口的白日梦。广海湾的深水港就是给小恩平的马铃薯、麦克风出海准备的


20260325142717front2_0_3366297_FrI9gXOB7jIdW-Bz91fcyDprL4qj.png
20260325142716front2_0_3366297_Fh8l44-U8T8Yqa6r3n6yNdYWRFiI.png
20260325142716front2_0_3366297_FuYYSsmaCf345Z5Qg0s2rVxnbp1K.png
阳春“硬核”锅出圈!新华社聚焦以松家电无涂层
铸铁电饭煲,在阳春进行了采访报道,阳春的家用电器将名声越来越响,大力发展百亿智能家电正当时。
20260325213101front2_0_3276026_FuloctflImUMOWYIWUEseAkZE51i.jpg
20260325213113front2_0_3276026_FisSTWFDvLya4n1N69eQfXG0B6Q5.jpg
好消息阳春春砂仁打造南药百亿产业集群,这是继鱼业百亿后第二个创百亿
20260326213627front2_0_3276026_FjZD97lAQXI-WSwLe8c-MhFFUDjd.jpg
您需要登录后才可以回帖 登录 | 注册帐号

本版积分规则

友情链接:
返回顶部
返回列表 快速回复