QQ登录

只需一步,快速开始

微信登录,快人一步

扫码登录更安全

登录 | 注册帐号 | 找回密码

茂名论坛

  • 关注抖音号
  • 关注公众号
  • 下载APP
  • 扫码关注抖音号
  • 扫码关注公众号
  • 扫码关注APP
快捷导航
楼主: gtcc168

[民生百态] 1. 业主与物业关系现状分析

[复制链接]
拜倒在楼主的西装裤下
 楼主| 发表于 2019-8-19 18:20 | 显示全部楼层
寂寞宅 发表于 2019-8-19 17:24
拜倒在楼主的西装裤下

感谢关注!{:1_976:}
 楼主| 发表于 2019-8-20 13:00 | 显示全部楼层

7.茂名市碧水湾一期业主图片视频分解《答辩状》证据二

本帖最后由 gtcc168 于 2019-8-20 13:01 编辑


7.   茂名市碧水湾一期业主图片视频分解《答辩状》证据二



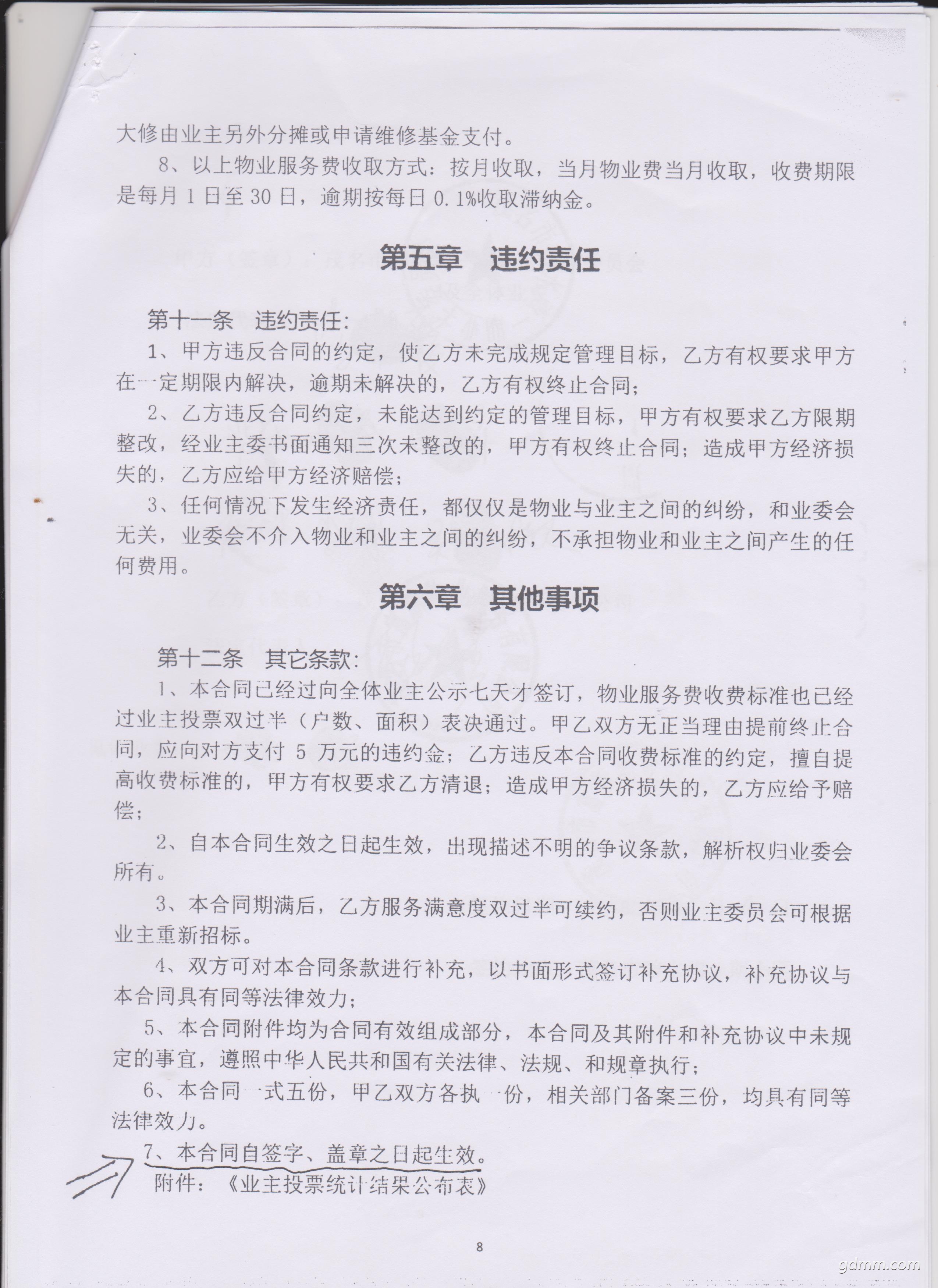
        二、根据2018年7月9日《茂名市碧水湾一期小区物业管理合同》第三章第九条 本合同年限:合同期限5年,自2018年7月9日至2023年7月 8日;第六章第十二条第7款约定:“本合同自签字、盖章之日起生效”,而富X物业却妄图从2018年4月13日起按照2018年7月9日的合同收费,严重违反合同约定,属乱收费,多收费,我们要求富X物业必须退还给全体业主从2018年4月13日至2018年7月9日多收的费用,按照2018年1月12日进场临管约定顺延收费!遭到富X物业的拒绝,所以我暂时拒绝交费.


(见文本证据5)


1.jpg
2.jpg
3.jpg
4.jpg
5.jpg
6.jpg
7.jpg
8.jpg

      本公众号将以广东省茂名市碧水湾一期小区业主、业主委员会、物业三者之间的纷争为例,如实报道本小区所发生的真实事件。公开让社会大众给予评论,希望能够为社会各届人士提供一点借鉴和建议。

      本文转自微信公众号:  茂名美好生活 (zzm3218)


文章目录:


1. 业主与物业关系现状分析
2. 业主与业主委员会关系现状分析
3. 广东省茂名市碧水湾一期小区现状
4. 茂名市碧水湾一期业主XXX答辩状
5. XXX证据目录证明事实及法律依据
6. 图片视频分解《答辩状》证据一
7. 图片视频分解《答辩状》证据二
8. 图片视频分解《答辩状》证据三
9. 图片视频分解《答辩状》证据四
10. 图片视频分解《答辩状》证据五
11. 图片视频分解《答辩状》证据六
12. 图片视频分解《答辩状》证据七
13. 图片视频分解《答辩状》证据八
14. 图片视频分解《答辩状》证据九
15. 2019.7.4庭中辩论补充
16. 2019.7.6补充资料
17. 小额诉讼程序转简易程序或普通程序申请书
18. 延期举证申请书
19. 授权委托书
20. 推荐函
21. 声明书
22. 参考案例
23. 茂名市碧水湾一期小区这样的现状你这么看?
24. 请求富X物业和业委会把车位还给我们

待续.......







 楼主| 发表于 2019-8-21 12:43 | 显示全部楼层

8. 茂名市碧水湾一期业主图片视频分解《答辩状》证据三

本帖最后由 gtcc168 于 2019-8-21 12:46 编辑

8. 茂名市碧水湾一期业主图片视频分解《答辩状》证据三


答辩状三 、

《合同》第二章第八条,消防设施,设备 约定:

1、消防泵每月启动一次并作记录,每年保养一次,保证其运行正常。
2、消防栓每月巡査一次,消防栓箱内各种配件完好。
3、每天检查火警功能、报警功能是否正常。
4、每年试验一次探测器,并对全部控制装置进行一次试验,火灾探测器。
投入运行二年后,应每隔三年全部清洗一次,不合格的应当调换。
5、每半年检查一次消防水带、阀杆处加注润滑油并作一次放水检查。
6、每月检查一次灭火器,临近失效立即更新或充压。


但目前富X物业进场1年5个月没有对消防栓作任何巡查,还贴着原来世X物业的封条没有撕掉,并且消防栓长期没有水,灭火器从富X物业管理开始到现在一直没有任何更换,灭火器已经严重过期!经业主多次提出,富X物业却一直置之不理!


(见文本证据8)(见视频证据2)



消防是一个小区最重要的组成部分,关系到全体业主的生命和财产的安全,而富X物业却把业主的生命和财产安全当儿戏,让全体业主整天提心吊胆,造成我严重的精神损失。







QQ截图20190821123114.jpg

2017年7月7日过期,已经两年

QQ截图20190821123312.jpg

QQ截图20190821123348.jpg


2.jpg

3.jpg


视频证据(见微信公众号)

广东省茂名市碧水湾一期小区消防器灭火器全部过期1至2年

消防栓长期没有水,严重危及业主生命财产安全

         本公众号将以广东省茂名市碧水湾一期小区业主、业主委员会、物业三者之间的纷争为例,如实报道本小区所发生的真实事件。公开让社会大众给予评论,希望能够为社会各届人士提供一点借鉴和建议。

      本文转自微信公众号:  茂名美好生活 (zzm3218)


文章目录:


1. 业主与物业关系现状分析
2. 业主与业主委员会关系现状分析
3. 广东省茂名市碧水湾一期小区现状
4. 茂名市碧水湾一期业主XXX答辩状
5. XXX证据目录证明事实及法律依据
6. 图片视频分解《答辩状》证据一
7. 图片视频分解《答辩状》证据二
8. 图片视频分解《答辩状》证据三
9. 图片视频分解《答辩状》证据四
10. 图片视频分解《答辩状》证据五
11. 图片视频分解《答辩状》证据六
12. 图片视频分解《答辩状》证据七
13. 图片视频分解《答辩状》证据八
14. 图片视频分解《答辩状》证据九
15. 2019.7.4庭中辩论补充
16. 2019.7.6补充资料
17. 小额诉讼程序转简易程序或普通程序申请书
18. 延期举证申请书
19. 授权委托书
20. 推荐函
21. 声明书
22. 参考案例
23. 茂名市碧水湾一期小区这样的现状你这么看?
24. 请求富X物业和业委会把车位还给我们

待续.......






继续收集证据资料
 楼主| 发表于 2019-8-21 13:01 | 显示全部楼层

烦请关注公众号,帮忙大量转发,让更多人知道,非常感谢!{:1_976:}
 楼主| 发表于 2019-8-22 15:25 | 显示全部楼层

9.茂名市碧水湾一期业主图片视频分解《答辩状》证据四

本帖最后由 gtcc168 于 2019-8-22 15:34 编辑



9. 茂名市碧水湾一期业主图片视频分解《答辩状》证据四



四.  《合同》第二章第六条,巡逻,监控岗管理秩序:



4.   监控中心收到报警信号后,保安人员应按规定及时赶到现场进行处理,同时应接受用户救助的要求,解答用户的询问。小区监控保持30天内可以查看,及出现问题时提供警方证据,出现人为删除则无条件解除物管合同;

但目前监控室数据只能保存7天记录,严重违反约定,法院可实地取证。



《合同》第二章第八条 弱电系统



4.  监视系统:不定期进行调试与保养,保证各项监控设备24小时正常运行, 能清楚显示出入人员的面部特征和车辆的车牌号,录像功能正常。



小区内损坏的公用设施设备常年没有更换,有多台电梯的排气扇已坏一年多,多台电梯的监控已坏一年多,监控室半数以上监控“无视频信号”已坏一年多,监控室形同虚设,经业主多次提出,却一直不肯维修更换,已经造成多次严重困梯事件,业主困梯没有被监控发现,而要等其他业主发现;监控员、保安经常不负责任,经常上班时间睡觉,严重危及全体业主的生命财产安全!所以我暂时拒绝交费。


(见文本证据9)(见视频证据3)


1.jpg
2.jpg
qq.jpg

整个拆空半年多了,哪里去了呢?

4.jpg
5.jpg

监控室监控超过半数以上无视频信号

6.jpg
7.jpg
8.jpg

9.jpg
10.jpg
11.jpg

视频证据(见微信公众号)

本公众号将以广东省茂名市碧水湾一期小区业主、业主委员会、物业三者之间的纷争为例,如实报道本小区所发生的真实事件。公开让社会大众给予评论,希望能够为社会各届人士提供一点借鉴和建议。

      本文转自微信公众号:  茂名美好生活 (zzm3218)


文章目录:


1. 业主与物业关系现状分析
2. 业主与业主委员会关系现状分析
3. 广东省茂名市碧水湾一期小区现状
4. 茂名市碧水湾一期业主XXX答辩状
5. XXX证据目录证明事实及法律依据
6. 图片视频分解《答辩状》证据一
7. 图片视频分解《答辩状》证据二
8. 图片视频分解《答辩状》证据三
9. 图片视频分解《答辩状》证据四
10. 图片视频分解《答辩状》证据五
11. 图片视频分解《答辩状》证据六
12. 图片视频分解《答辩状》证据七
13. 图片视频分解《答辩状》证据八
14. 图片视频分解《答辩状》证据九
15. 2019.7.4庭中辩论补充
16. 2019.7.6补充资料
17. 小额诉讼程序转简易程序或普通程序申请书
18. 延期举证申请书
19. 授权委托书
20. 推荐函
21. 声明书
22. 参考案例
23. 茂名市碧水湾一期小区这样的现状你这么看?
24. 请求富X物业和业委会把车位还给我们

待续.......


发表于 2019-8-22 15:32 | 显示全部楼层
好厉害,楼主是律师吗?
 楼主| 发表于 2019-8-22 15:36 | 显示全部楼层
木糖醇醇 发表于 2019-8-22 15:32
好厉害,楼主是律师吗?

朋友见笑了,我只是一个普通业主而已!被逼着没办法学着写出来罢了!烦请关注,转发公众号文章,非常感谢!{:1_976:}
gtcc168 发表于 2019-8-22 15:36
朋友见笑了,我只是一个普通业主而已!被逼着没办法学着写出来罢了!烦请关注,转发公众号文章,非常感谢!{:1_ ...

监视系统的维护、更换总费用大约多少?应该由业主或物业公司负责?
20190822_1982669_1566465338733.jpg
 楼主| 发表于 2019-8-22 17:29 | 显示全部楼层
mmhlhy 发表于 2019-8-22 17:15
监视系统的维护、更换总费用大约多少?应该由业主或物业公司负责?

参考"答辩状"篇提到: 重点说明:第7,8项费用必须全部由X物业支付《合同》第四章第十条 7、维修费2000元以下由物业公司在物业费中支付。在维修费用还没有到2000元时,X物业妄图占空子,对设备的损坏没有按合同约定及时修复,等已坏设备堆积满 2000元才让业主出钱维修,严重欺骗业主,所以现在这笔费用应该由X物业全额支付。
gtcc168 发表于 2019-8-22 17:29
参考"答辩状"篇提到: 重点说明:第7,8项费用必须全部由富X物业支付,《合同》第四章第十条 第 7、维修费2 ...

在维修费用还没有到2000元时,(具体的XXXX年XX月XX日时间和清单明细)?
20190822_1982669_1566467302142.jpg
 楼主| 发表于 2019-8-22 18:26 | 显示全部楼层
mmhlhy 发表于 2019-8-22 17:48
在维修费用还没有到2000元时,(具体的XXXX年XX月XX日时间和清单明细)?

这个证据在实际搜集时会比较困难,如果发生异议,可留法院最终判决!法院有可能会根据实际费用多少的可能性发生概率作出合理性分析,以最后认定的!只要我们相信法院就行!{:1_976:}
 楼主| 发表于 2019-8-23 07:56 | 显示全部楼层

10. 茂名市碧水湾一期业主图片视频分解《答辩状》证据五

本帖最后由 gtcc168 于 2019-8-23 08:14 编辑




10.  茂名市碧水湾一期业主图片视频分解《答辩状》证据五





五、按照《广东省物业管理条例》第六章. 物业的使用和维护
       第五十三条


物业管理区域内按照规划建设的公共建筑和共用设施,不得擅自改变用途。

任何人不得擅自占用、挖掘物业管理区域的道路、场地,损害业主的共同利益。

利用物业管理区域属于业主共有的道路、绿地或者其他场地作为停放车辆的车位或者利用物业共用部位、共用设施设备进行经营的,应当征得相关业主和业主大会的同意,并依法办理相关手续。所得收益依法归全体业主共有。

1、富X物业未经业主同意,擅自安装门闸系统,并且欺骗业主说投资20多万元(实际不需要投资一分钱的,请富X物业公示投资单据证明和与广告公司签定的合同。法院可以向广东一歌传煤求证,电话:13751615119 ),却收取业主每户100-300元以上的费用,属乱安装,乱收费;

2、未经业主同意,门闸全部做满广告,电梯做广告,地面广告;

3、未经业主同意,在地下车库私自装充电桩,谋取非法利益,并且严重危及全体业主的生命财产安全;


4、未经业主同意,私自利用公用地方装快递蜂巢,谋取不法收益。


富X物业没有公示过已经业主大会符合法定要求的业主人数签名同意安装的证明,并且按照规定,这些收益应该依法归全体业主所有,但富X物业却在1年5个月,从没有向业主作任何广告收益公示,妄图欺骗业主!

我有权合理性怀疑这些收入已经足够抵消我需要缴交的费用了,所以我拒绝交费。


(见文本证据10)(见视频证据4)


1.png
QQ截图20190823075104.jpg
3.jpg
4.jpg
5.jpg
6.jpg
7.jpg
8.jpg




      本公众号将以广东省茂名市碧水湾一期小区业主、业主委员会、物业三者之间的纷争为例,如实报道本小区所发生的真实事件。公开让社会大众给予评论,希望能够为社会各届人士提供一点借鉴和建议。

      本文转自微信公众号:  茂名美好生活 (zzm3218)


文章目录:


1. 业主与物业关系现状分析
2. 业主与业主委员会关系现状分析
3. 广东省茂名市碧水湾一期小区现状
4. 茂名市碧水湾一期业主XXX答辩状
5. XXX证据目录证明事实及法律依据
6. 图片视频分解《答辩状》证据一
7. 图片视频分解《答辩状》证据二
8. 图片视频分解《答辩状》证据三
9. 图片视频分解《答辩状》证据四
10. 图片视频分解《答辩状》证据五
11. 图片视频分解《答辩状》证据六
12. 图片视频分解《答辩状》证据七
13. 图片视频分解《答辩状》证据八
14. 图片视频分解《答辩状》证据九
15. 2019.7.4庭中辩论补充
16. 2019.7.6补充资料
17. 小额诉讼程序转简易程序或普通程序申请书
18. 延期举证申请书
19. 授权委托书
20. 推荐函
21. 声明书
22. 参考案例
23. 茂名市碧水湾一期小区这样的现状你这么看?
24. 请求富X物业和业委会把车位还给我们

待续.......







您需要登录后才可以回帖 登录 | 注册帐号

本版积分规则

友情链接:
返回顶部
返回列表 快速回复